Suppr超能文献

TERRA 的表达受到秀丽隐杆线虫中端结合蛋白 POT-1 和 POT-2 的调控。

TERRA expression is regulated by the telomere-binding proteins POT-1 and POT-2 in Caenorhabditis elegans.

机构信息

Laboratory of Cell Biology and Molecular Genetics, Department CIBIO, University of Trento, 38123, Trento, Italy.

Department of Chromosome Biology, Max Perutz Laboratories, University of Vienna, Vienna Biocenter 1030, Vienna, Austria.

出版信息

Nucleic Acids Res. 2023 Oct 27;51(19):10681-10699. doi: 10.1093/nar/gkad742.

Abstract

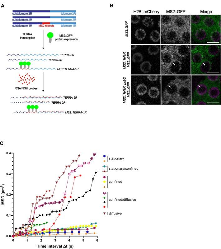
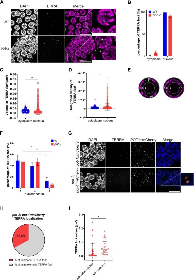
Several aspects of telomere biology are regulated by the telomeric repeat-containing RNA TERRA. While TERRA expression is conserved through evolution, species-specific mechanisms regulate its biogenesis and function. Here we report on the expression of TERRA in Caenorhabditis elegans. We show that C. elegans TERRA is regulated by the telomere-binding proteins POT-1 and POT-2 which repress TERRA in a telomere-specific manner. C. elegans TERRA transcripts are heterogeneous in length and form discrete nuclear foci, as detected by RNA FISH, in both postmitotic and germline cells; a fraction of TERRA foci localizes to telomeres. Interestingly, in germ cells, TERRA is expressed in all stages of meiotic prophase I, and it increases during pachytene, a stage in meiosis when homologous recombination is ongoing. We used the MS2-GFP system to study the spatiotemporal dynamics of single-telomere TERRA molecules. Single particle tracking revealed different types of motilities, suggesting complex dynamics of TERRA transcripts. Finally, we unveiled distinctive features of C. elegans TERRA, which is regulated by telomere shortening in a telomere-specific manner, and it is upregulated in the telomerase-deficient trt-1; pot-2 double mutant prior to activation of the alternative lengthening mechanism ALT. Interestingly, in these worms TERRA displays distinct dynamics with a higher fraction of fast-moving particles.

摘要

端粒重复包含 RNA(TERRA)的生物学的几个方面受到端粒的调节。虽然 TERRA 的表达在进化中是保守的,但物种特异性的机制调节其生物发生和功能。在这里,我们报告了 TERRA 在秀丽隐杆线虫中的表达。我们表明,秀丽隐杆线虫的 TERRA 受到端粒结合蛋白 POT-1 和 POT-2 的调节,这些蛋白以端粒特异性的方式抑制 TERRA。通过 RNA FISH 检测,秀丽隐杆线虫 TERRA 转录物在长度上是异质的,并在有丝分裂后和生殖细胞中形成离散的核焦点;TERRA 焦点的一部分定位于端粒。有趣的是,在生殖细胞中,TERRA 在减数分裂前期 I 的所有阶段都表达,并在粗线期增加,这是同源重组发生的减数分裂阶段。我们使用 MS2-GFP 系统研究了单个端粒 TERRA 分子的时空动力学。单颗粒跟踪揭示了不同类型的运动性,表明 TERRA 转录物的复杂动力学。最后,我们揭示了秀丽隐杆线虫 TERRA 的独特特征,它以端粒特异性的方式受到端粒缩短的调节,并且在端粒酶缺陷型 trt-1 中上调;在替代延长机制 ALT 激活之前,pot-2 双突变体。有趣的是,在这些蠕虫中,TERRA 显示出不同的动力学特征,具有更高比例的快速移动颗粒。

https://cdn.ncbi.nlm.nih.gov/pmc/blobs/e4ce/10602879/d38c5c0e0acc/gkad742figgra1.jpg

文献AI研究员

20分钟写一篇综述,助力文献阅读效率提升50倍。

立即体验

用中文搜PubMed

大模型驱动的PubMed中文搜索引擎

马上搜索

文档翻译

学术文献翻译模型,支持多种主流文档格式。

立即体验