Suppr超能文献

CRNDE 介导的 hnRNPA2B1 稳定性促进结直肠癌细胞中 KRAS 的核输出和翻译。

CRNDE mediated hnRNPA2B1 stability facilitates nuclear export and translation of KRAS in colorectal cancer.

机构信息

Jiangsu Cancer Hospital & Jiangsu Institute of Cancer Research & The Affiliated Cancer Hospital of Nanjing Medical University, Nanjing, China.

Research Center of Clinical Oncology, Jiangsu Cancer Hospital & Jiangsu Institute of Cancer Research & The Affiliated Cancer Hospital of Nanjing Medical University, Nanjing, China.

出版信息

Cell Death Dis. 2023 Sep 16;14(9):611. doi: 10.1038/s41419-023-06137-9.

Abstract

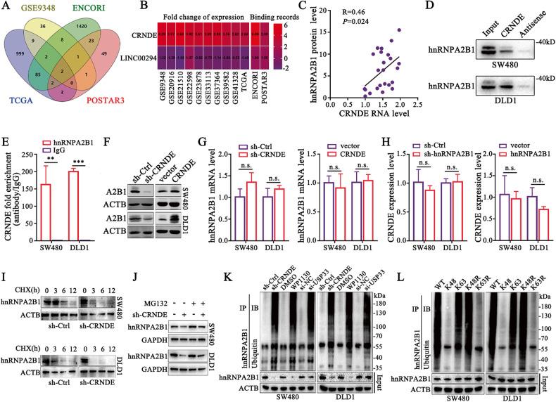
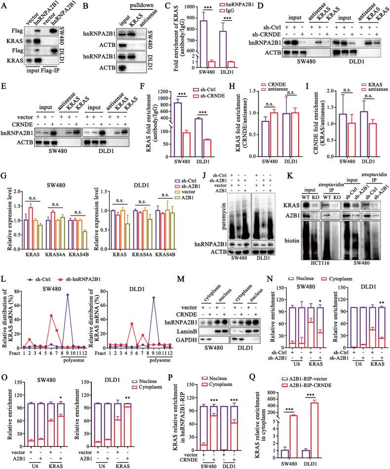
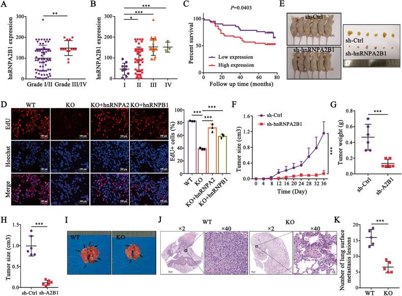
Development of colorectal cancer (CRC) involves activation of Kirsten rat sarcoma viral oncogene homolog (KRAS) signaling. However, the post-transcriptional regulation of KRAS has yet to be fully characterized. Here, we found that the colorectal neoplasia differentially expressed (CRNDE)/heterogeneous nuclear ribonucleoprotein A2/B1 (hnRNPA2B1) axis was notably elevated in CRC and was strongly associated with poor prognosis of patients, while also significantly promoting CRC cell proliferation and metastasis both in vitro and in vivo. Furthermore, CRNDE maintained the stability of hnRNPA2B1 protein by inhibiting E3 ubiquitin ligase TRIM21 mediated K63 ubiquitination-dependent protein degradation. CRNDE/hnRNPA2B1 axis facilitated the nuclear export and translation of KRAS mRNA, which specifically activated the MAPK signaling pathway, eventually accelerating the malignant progression of CRC. Our findings provided insight into the regulatory network for stable hnRNPA2B1 protein expression, and the molecular mechanisms by which the CRNDE/hnRNPA2B1 axis mediated KRAS nucleocytoplasmic transport and translation, deeply underscoring the bright future of hnRNPA2B1 as a promising biomarker and therapeutic target for CRC. By hindering hnRNPA2B1 from binding to the E3 ubiquitin ligase TRIM21, whose mediated ubiquitin-dependent degradation was thereby inhibited, CRNDE protected the stability of hnRNPA2B1's high protein expression in CRC. Supported by the high level of the oncogenic molecule CRNDE, hnRNPA2B1 bound to KRAS mRNA and promoted KRAS mRNA nucleus export to enter the ribosomal translation program, subsequently activating the MAPK signaling pathway and ultimately accelerating the malignant progression of CRC.

摘要

结直肠癌(CRC)的发展涉及 Kirsten 大鼠肉瘤病毒致癌基因同源物(KRAS)信号的激活。然而,KRAS 的转录后调控尚未得到充分表征。在这里,我们发现结直肠肿瘤差异表达(CRNDE)/异质核核糖核蛋白 A2/B1(hnRNPA2B1)轴在 CRC 中显著上调,与患者的预后不良密切相关,同时也显著促进 CRC 细胞在体外和体内的增殖和转移。此外,CRNDE 通过抑制 E3 泛素连接酶 TRIM21 介导的 K63 泛素化依赖性蛋白降解来维持 hnRNPA2B1 蛋白的稳定性。CRNDE/hnRNPA2B1 轴促进 KRAS mRNA 的核输出和翻译,特异性激活 MAPK 信号通路,最终加速 CRC 的恶性进展。我们的研究结果提供了对 hnRNPA2B1 稳定蛋白表达的调控网络的深入了解,以及 CRNDE/hnRNPA2B1 轴介导 KRAS 核质转运和翻译的分子机制,突出了 hnRNPA2B1 作为 CRC 有前途的生物标志物和治疗靶点的光明前景。通过阻止 hnRNPA2B1 与 E3 泛素连接酶 TRIM21 结合,从而抑制其介导的泛素依赖性降解,CRNDE 保护 CRC 中 hnRNPA2B1 的高蛋白质表达的稳定性。在致癌分子 CRNDE 的高水平支持下,hnRNPA2B1 与 KRAS mRNA 结合,并促进 KRAS mRNA 核输出进入核糖体翻译程序,随后激活 MAPK 信号通路,最终加速 CRC 的恶性进展。

https://cdn.ncbi.nlm.nih.gov/pmc/blobs/59d0/10505224/6aad9b54fe6a/41419_2023_6137_Figa_HTML.jpg

文献AI研究员

20分钟写一篇综述,助力文献阅读效率提升50倍。

立即体验

用中文搜PubMed

大模型驱动的PubMed中文搜索引擎

马上搜索

文档翻译

学术文献翻译模型,支持多种主流文档格式。

立即体验