Suppr超能文献

甲基乙二醛衍生的羟咪唑啉酮,MG-H1,通过 GATA 转录因子 ELT-3 改变酪胺信号来增加食物摄入。

Methylglyoxal-derived hydroimidazolone, MG-H1, increases food intake by altering tyramine signaling via the GATA transcription factor ELT-3 in .

机构信息

The Buck Institute for Research on Aging, Novato, United States.

Department of Chemistry, University of California, Berkeley, Berkeley, United States.

出版信息

Elife. 2023 Sep 20;12:e82446. doi: 10.7554/eLife.82446.

Abstract

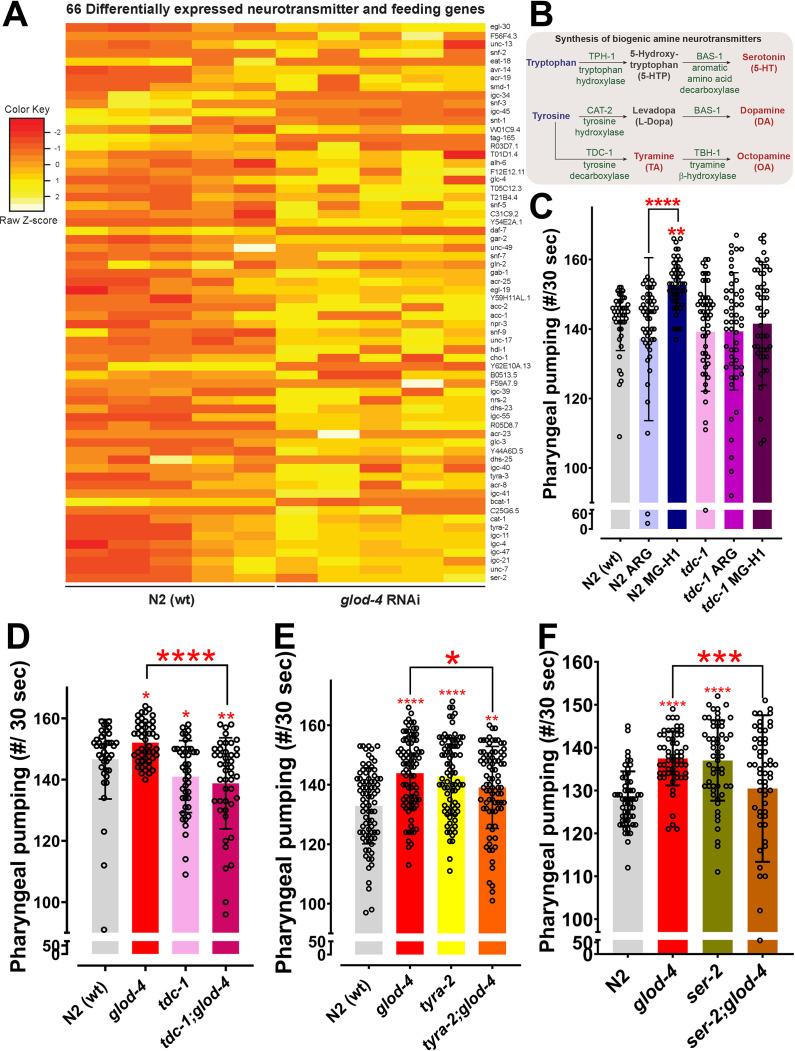
The Maillard reaction, a chemical reaction between amino acids and sugars, is exploited to produce flavorful food ubiquitously, from the baking industry to our everyday lives. However, the Maillard reaction also occurs in all cells, from prokaryotes to eukaryotes, forming advanced glycation end-products (AGEs). AGEs are a heterogeneous group of compounds resulting from the irreversible reaction between biomolecules and α-dicarbonyls (α-DCs), including methylglyoxal (MGO), an unavoidable byproduct of anaerobic glycolysis and lipid peroxidation. We previously demonstrated that mutants lacking the glyoxalase enzyme displayed enhanced accumulation of α-DCs, reduced lifespan, increased neuronal damage, and touch hypersensitivity. Here, we demonstrate that mutation increased food intake and identify that MGO-derived hydroimidazolone, MG-H1, is a mediator of the observed increase in food intake. RNAseq analysis in knockdown worms identified upregulation of several neurotransmitters and feeding genes. Suppressor screening of the overfeeding phenotype identified the -tyramine- signaling as an essential pathway mediating AGE (MG-H1)-induced feeding in mutants. We also identified the GATA transcription factor as an essential upstream regulator for increased feeding upon accumulation of AGEs by partially controlling the expression of gene. Furthermore, the lack of either or receptors suppresses the reduced lifespan and rescues neuronal damage observed in mutants. Thus, in , we identified an regulated tyramine-dependent pathway mediating the toxic effects of MG-H1 AGE. Understanding this signaling pathway may help understand hedonistic overfeeding behavior observed due to modern AGE-rich diets.

摘要

美拉德反应是一种氨基酸和糖之间的化学反应,被广泛用于食品加工,从烘焙行业到我们的日常生活。然而,美拉德反应也发生在所有细胞中,从原核生物到真核生物,形成晚期糖基化终末产物(AGEs)。AGEs 是由生物分子和α-二羰基化合物(α-DCs)之间不可逆反应形成的一组异质化合物,包括甲基乙二醛(MGO),它是厌氧糖酵解和脂质过氧化的不可避免的副产物。我们之前证明,缺乏糖醛酸酶的 突变体显示出α-DCs 的积累增加、寿命缩短、神经元损伤增加和触觉过敏。在这里,我们证明 突变增加了食物摄入,并确定了源自 MGO 的羟咪唑啉酮 MG-H1 是观察到的食物摄入增加的介质。在 敲低蠕虫中的 RNAseq 分析鉴定了几种神经递质和摄食基因的上调。过食表型的抑制筛选鉴定出 -酪胺信号作为一种必需途径,介导 AGE(MG-H1)诱导的 突变体摄食。我们还确定了 GATA 转录因子作为一种必需的上游调节剂,通过部分控制 基因的表达来增加 AGE 积累时的摄食。此外,缺乏 或 受体可抑制在 突变体中观察到的寿命缩短和神经元损伤。因此,在 中,我们确定了一个由 调节的、依赖酪胺的途径,介导 MG-H1AGE 的毒性作用。了解这种信号通路可能有助于理解由于现代富含 AGE 的饮食而观察到的享乐性过度摄食行为。

https://cdn.ncbi.nlm.nih.gov/pmc/blobs/827e/10611433/0db5e9a460f6/elife-82446-fig1.jpg

文献AI研究员

20分钟写一篇综述,助力文献阅读效率提升50倍。

立即体验

用中文搜PubMed

大模型驱动的PubMed中文搜索引擎

马上搜索

文档翻译

学术文献翻译模型,支持多种主流文档格式。

立即体验