Suppr超能文献

髓系细胞和肿瘤细胞之间的 IL-1β/IL-1R1 旁分泌环路驱动基因型依赖的胶质母细胞瘤进展。

A paracrine circuit of IL-1β/IL-1R1 between myeloid and tumor cells drives genotype-dependent glioblastoma progression.

机构信息

Department of Oncological Sciences, The Tisch Cancer Institute, Mount Sinai Icahn School of Medicine, New York, New York, USA.

Department of Pediatrics, AFLAC Cancer and Blood Disorders Center, Children's Healthcare of Atlanta and Winship Cancer Institute, and.

出版信息

J Clin Invest. 2023 Nov 15;133(22):e163802. doi: 10.1172/JCI163802.

Abstract

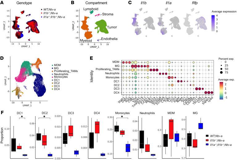
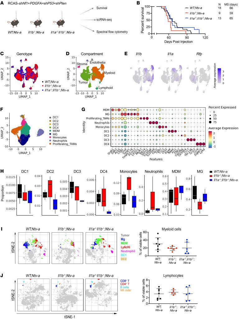
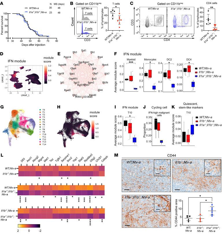
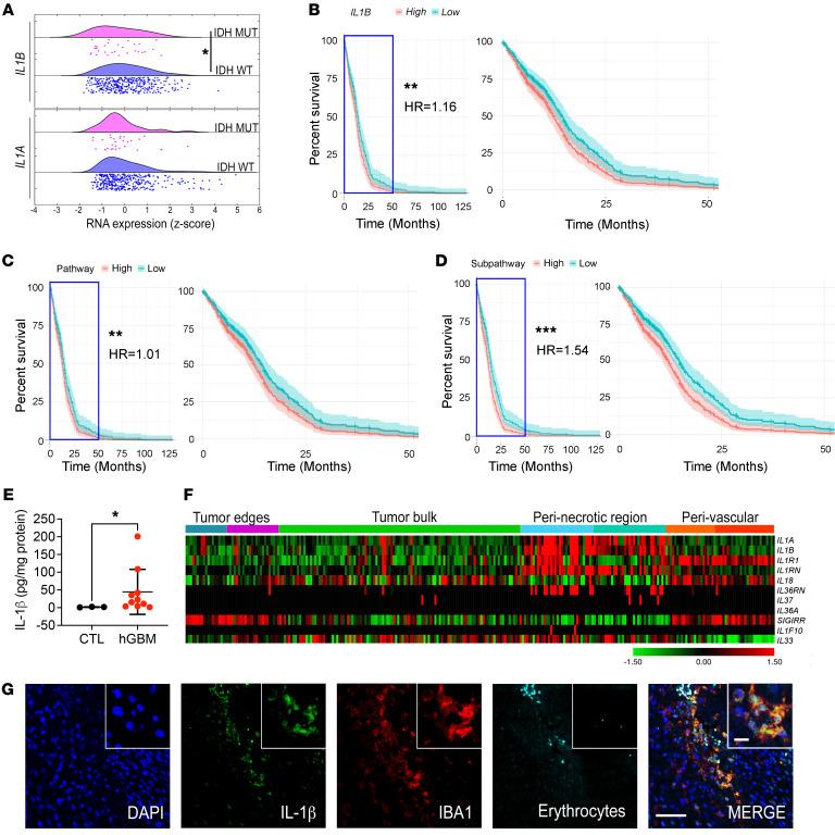
Monocytes and monocyte-derived macrophages (MDMs) from blood circulation infiltrate glioblastoma (GBM) and promote growth. Here, we show that PDGFB-driven GBM cells induce the expression of the potent proinflammatory cytokine IL-1β in MDM, which engages IL-1R1 in tumor cells, activates the NF-κB pathway, and subsequently leads to induction of monocyte chemoattractant proteins (MCPs). Thus, a feedforward paracrine circuit of IL-1β/IL-1R1 between tumors and MDM creates an interdependence driving PDGFB-driven GBM progression. Genetic loss or locally antagonizing IL-1β/IL-1R1 leads to reduced MDM infiltration, diminished tumor growth, and reduced exhausted CD8+ T cells and thereby extends the survival of tumor-bearing mice. In contrast to IL-1β, IL-1α exhibits antitumor effects. Genetic deletion of Il1a/b is associated with decreased recruitment of lymphoid cells and loss-of-interferon signaling in various immune populations and subsets of malignant cells and is associated with decreased survival time of PDGFB-driven tumor-bearing mice. In contrast to PDGFB-driven GBM, Nf1-silenced tumors have a constitutively active NF-κB pathway, which drives the expression of MCPs to recruit monocytes into tumors. These results indicate local antagonism of IL-1β could be considered as an effective therapy specifically for proneural GBM.

摘要

循环血液中的单核细胞和单核细胞衍生的巨噬细胞 (MDM) 浸润胶质母细胞瘤 (GBM) 并促进其生长。在这里,我们表明 PDGFB 驱动的 GBM 细胞在 MDM 中诱导强效促炎细胞因子 IL-1β 的表达,该因子与肿瘤细胞中的 IL-1R1 结合,激活 NF-κB 途径,随后导致单核细胞趋化蛋白 (MCP) 的诱导。因此,肿瘤和 MDM 之间的 IL-1β/IL-1R1 正反馈旁分泌回路导致 PDGFB 驱动的 GBM 进展的相互依存。遗传缺失或局部拮抗 IL-1β/IL-1R1 导致 MDM 浸润减少、肿瘤生长减少以及耗尽的 CD8+T 细胞减少,从而延长荷瘤小鼠的存活时间。与 IL-1β 相反,IL-1α 具有抗肿瘤作用。Il1a/b 的基因缺失与各种免疫细胞群和恶性细胞亚群中淋巴样细胞的募集减少以及干扰素信号的丧失有关,并且与 PDGFB 驱动的荷瘤小鼠的存活时间减少有关。与 PDGFB 驱动的 GBM 相反,沉默 Nf1 的肿瘤具有持续激活的 NF-κB 途径,该途径驱动 MCP 的表达以将单核细胞募集到肿瘤中。这些结果表明,局部拮抗 IL-1β 可以被认为是一种针对神经前体细胞 GBM 的有效治疗方法。

https://cdn.ncbi.nlm.nih.gov/pmc/blobs/1fe3/10645395/6e419658c4ed/jci-133-163802-g197.jpg

文献AI研究员

20分钟写一篇综述,助力文献阅读效率提升50倍。

立即体验

用中文搜PubMed

大模型驱动的PubMed中文搜索引擎

马上搜索

文档翻译

学术文献翻译模型,支持多种主流文档格式。

立即体验