Suppr超能文献

单细胞分辨率解码阿舍尔曼综合征的子宫内膜龛。

Decoding the endometrial niche of Asherman's Syndrome at single-cell resolution.

机构信息

Carlos Simon Foundation, INCLIVA Health Research Institute, Valencia, Spain.

Department Ob/Gyn Vall d'Hebron Institut de Recerca, Barcelona, Spain.

出版信息

Nat Commun. 2023 Sep 21;14(1):5890. doi: 10.1038/s41467-023-41656-1.

Abstract

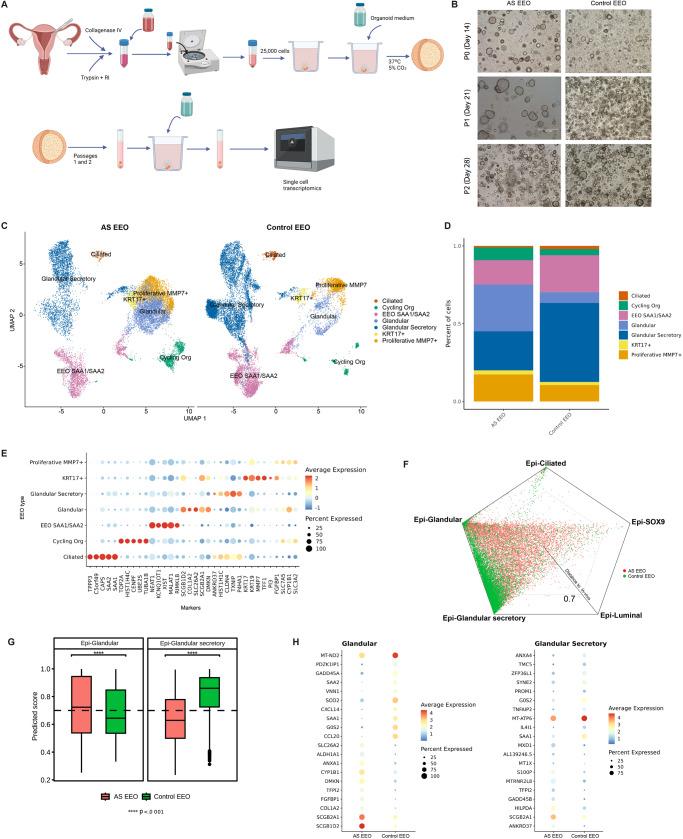
Asherman's Syndrome is characterized by intrauterine adhesions or scarring, which cause infertility, menstrual abnormalities, and recurrent pregnancy loss. The pathophysiology of this syndrome remains unknown, with treatment restricted to recurrent surgical removal of intrauterine scarring, which has limited success. Here, we decode the Asherman's Syndrome endometrial cell niche by analyzing data from over 200,000 cells with single-cell RNA-sequencing in patients with this condition and through in vitro analyses of Asherman's Syndrome patient-derived endometrial organoids. Our endometrial atlas highlights the loss of the endometrial epithelium, alterations to epithelial differentiation signaling pathways such as Wnt and Notch, and the appearance of characteristic epithelium expressing secretory leukocyte protease inhibitor during the window of implantation. We describe syndrome-associated alterations in cell-to-cell communication and gene expression profiles that support a dysfunctional pro-fibrotic, pro-inflammatory, and anti-angiogenic environment.

摘要

Asherman 综合征的特征是宫腔粘连或瘢痕,导致不孕、月经异常和反复妊娠丢失。该综合征的病理生理学尚不清楚,治疗仅限于反复手术切除宫腔内瘢痕,但成功率有限。在这里,我们通过对 20 多万个细胞进行单细胞 RNA 测序,对患有这种疾病的患者进行数据分析,并通过体外分析 Asherman 综合征患者来源的子宫内膜类器官,对 Asherman 综合征的子宫内膜细胞生态位进行解码。我们的子宫内膜图谱突出了子宫内膜上皮的丧失、Wnt 和 Notch 等上皮分化信号通路的改变,以及在着床窗口期表达特征性分泌白细胞蛋白酶抑制剂的上皮的出现。我们描述了与综合征相关的细胞间通讯和基因表达谱的改变,这些改变支持一种功能失调的促纤维化、促炎和抗血管生成的环境。

https://cdn.ncbi.nlm.nih.gov/pmc/blobs/f926/10514053/c9f2485c8bb2/41467_2023_41656_Fig1_HTML.jpg

文献AI研究员

20分钟写一篇综述,助力文献阅读效率提升50倍。

立即体验

用中文搜PubMed

大模型驱动的PubMed中文搜索引擎

马上搜索

文档翻译

学术文献翻译模型,支持多种主流文档格式。

立即体验