Suppr超能文献

MicroRNA-1 保护急性肺损伤中的内皮细胞。

MicroRNA-1 protects the endothelium in acute lung injury.

机构信息

Department of Internal Medicine, Section of Pulmonary, Critical Care and Sleep Medicine, Yale University School of Medicine, New Haven, Connecticut, USA.

Department of Medicine, Yale New Haven Hospital, New Haven, Connecticut, USA.

出版信息

JCI Insight. 2023 Sep 22;8(18):e164816. doi: 10.1172/jci.insight.164816.

Abstract

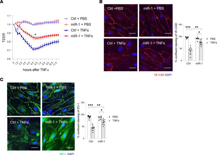
Acute lung injury (ALI) and its most severe form, acute respiratory distress syndrome (ARDS), cause severe endothelial dysfunction in the lung, and vascular endothelial growth factor (VEGF) is elevated in ARDS. We found that the levels of a VEGF-regulated microRNA, microRNA-1 (miR-1), were reduced in the lung endothelium after acute injury. Pulmonary endothelial cell-specific (EC-specific) overexpression of miR-1 protected the lung against cell death and barrier dysfunction in both murine and human models and increased the survival of mice after pneumonia-induced ALI. miR-1 had an intrinsic protective effect in pulmonary and other types of ECs; it inhibited apoptosis and necroptosis pathways and decreased capillary leak by protecting adherens and tight junctions. Comparative gene expression analysis and RISC recruitment assays identified miR-1 targets in the context of injury, including phosphodiesterase 5A (PDE5A), angiopoietin-2 (ANGPT2), CNKSR family member 3 (CNKSR3), and TNF-α-induced protein 2 (TNFAIP2). We validated miR-1-mediated regulation of ANGPT2 in both mouse and human ECs and found that in a 119-patient pneumonia cohort, miR-1 correlated inversely with ANGPT2. These findings illustrate a previously unknown role of miR-1 as a cytoprotective orchestrator of endothelial responses to acute injury with prognostic and therapeutic potential.

摘要

急性肺损伤(ALI)及其最严重形式急性呼吸窘迫综合征(ARDS)导致肺部严重的内皮功能障碍,血管内皮生长因子(VEGF)在 ARDS 中升高。我们发现,急性损伤后肺内皮细胞中 VEGF 调节的 microRNA(miR-1)的水平降低。肺内皮细胞特异性(EC 特异性)过表达 miR-1 可保护肺免受细胞死亡和屏障功能障碍的影响,在肺炎诱导的 ALI 后增加小鼠的存活率。miR-1 对肺和其他类型的 ECs 具有内在的保护作用;它通过保护黏附连接和紧密连接来抑制细胞凋亡和坏死通路并减少毛细血管渗漏。比较基因表达分析和 RISC 募集测定确定了损伤背景下的 miR-1 靶标,包括磷酸二酯酶 5A(PDE5A)、血管生成素-2(ANGPT2)、CNKSR 家族成员 3(CNKSR3)和 TNF-α诱导蛋白 2(TNFAIP2)。我们验证了 miR-1 在小鼠和人 ECs 中对 ANGPT2 的调节作用,并在 119 例肺炎患者队列中发现 miR-1 与 ANGPT2 呈负相关。这些发现说明了 miR-1 作为急性损伤内皮反应的细胞保护协调因子的未知作用,具有预后和治疗潜力。

https://cdn.ncbi.nlm.nih.gov/pmc/blobs/326a/10561733/fd81fb9b259a/jciinsight-8-164816-g211.jpg

文献AI研究员

20分钟写一篇综述,助力文献阅读效率提升50倍。

立即体验

用中文搜PubMed

大模型驱动的PubMed中文搜索引擎

马上搜索

文档翻译

学术文献翻译模型,支持多种主流文档格式。

立即体验