Suppr超能文献

LYSET 功能富集分析及相关枢纽基因特征的鉴定,作为预测透明细胞肾细胞癌预后和免疫浸润状态的新型生物标志物。

Functional enrichment analysis of LYSET and identification of related hub gene signatures as novel biomarkers to predict prognosis and immune infiltration status of clear cell renal cell carcinoma.

机构信息

Department of Orthopedics, The First Affiliated Hospital of Chongqing Medical University, Chongqing, China.

Orthopedic Laboratory of Chongqing Medical University, Chongqing, China.

出版信息

J Cancer Res Clin Oncol. 2023 Dec;149(18):16905-16929. doi: 10.1007/s00432-023-05280-2. Epub 2023 Sep 23.

Abstract

PURPOSE

The latest research shows that the lysosomal enzyme trafficking factor (LYSET) encoded by TMEM251 is a key regulator of the amino acid metabolism reprogramming (AAMR) and related pathways significantly correlate with the progression of some tumors. The purpose of this study was to explore the potential pathways of the TMEM251 in clear cell renal cell carcinoma (ccRCC) and establish related predictive models based on the hub genes in these pathways for prognosis and tumor immune microenvironment (TIME).

METHODS

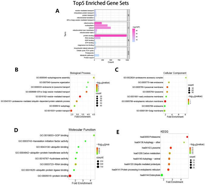
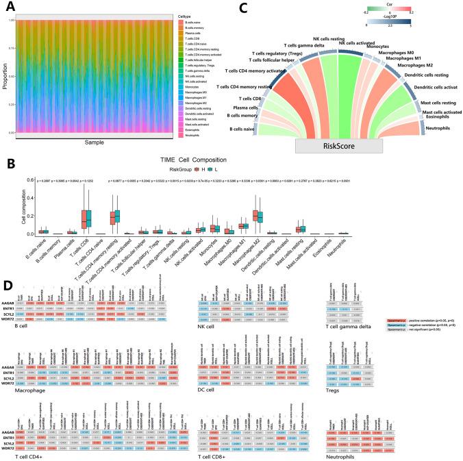
We obtained mRNA expression data and clinical information of ccRCC samples from The Cancer Genome Atlas (TCGA), E-MATE-1980, and immunotherapy cohorts. Single-cell sequencing data (GSE152938) were downloaded from the Gene Expression Omnibus (GEO) database. We explored biological pathways of the LYSET by Gene Ontology (GO) and Kyoto Encyclopedia of Genes and Genomes (KEGG) analyses of TMEM251-coexpression genes. The correlation of LYSET-related pathways with the prognosis was conducted by Gene Set Variation Analysis (GSVA) and unsupervised cluster analysis. The least absolute shrinkage and selection operator (LASSO) and Cox regression were used to identify hub prognostic genes and construct the risk score. Immune infiltration analysis was conducted by CIBERSORTx and Tumor Immune Estimation Resource (TIMER) databases. The predictive value of the risk score and hub prognostic genes on immunotherapy responsiveness was analyzed through the tumor mutation burden (TMB) score, immune checkpoint expression, and survival analysis. Immunohistochemistry (IHC) was finally used to verify the expressions of hub prognostic genes.

RESULTS

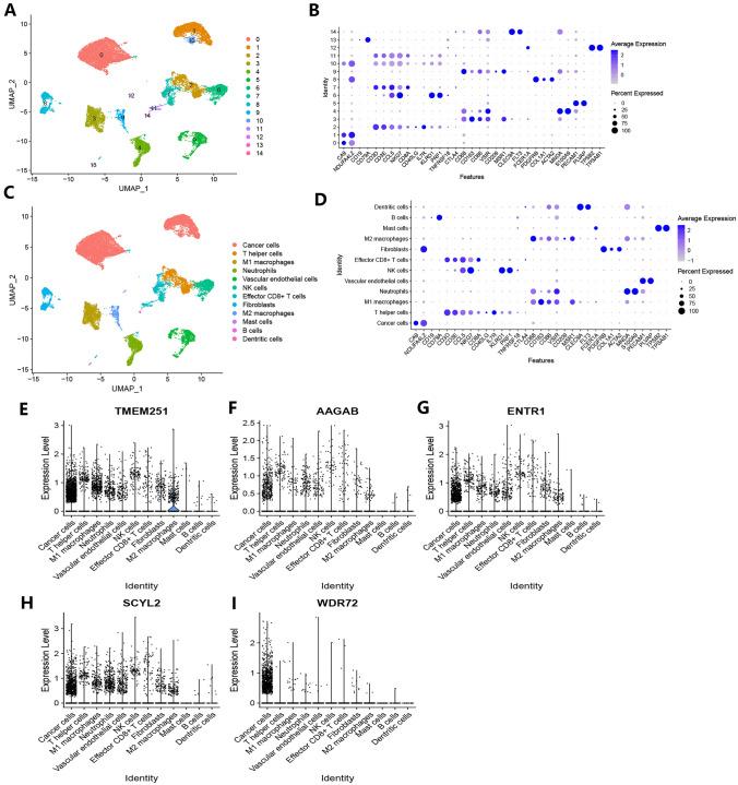
The TMEM251 was found to be significantly correlated with some AAMR pathways. AAGAB, ENTR1, SCYL2, and WDR72 in LYSET-related pathways were finally identified to construct a risk score model. Immune infiltration analysis showed that LYSET-related gene signatures significantly influenced the infiltration of some vital immune cells such as CD4 + cells, NK cells, M2 macrophages, and so on. In addition, the constructed risk score was found to be positively correlated with TMB and some common immune checkpoint expressions. Different predictive values of these signatures for Nivolumab therapy responsiveness were also uncovered in immunotherapy cohorts. Finally, based on single-cell sequencing analysis, the TMEM251 and the hub gene signatures were found to be expressed in tumor cells and some immune cells. Interestingly, IHC verification showed a potential dual role of four hub genes in ccRCC progression.

CONCLUSION

The novel predictive biomarkers we built may benefit clinical decision-making for ccRCC. Our study may provide some evidence that LYSET-related gene signatures could be novel potential targets for treating ccRCC and improving immunotherapy efficacy. Our nomogram might be beneficial to clinical choices, but the results need more experimental verifications in the future.

摘要

目的

最新研究表明,由 TMEM251 编码的溶酶体酶转运因子(LYSET)是氨基酸代谢重编程(AAMR)和相关途径的关键调节剂,与一些肿瘤的进展显著相关。本研究旨在探讨 TMEM251 在透明细胞肾细胞癌(ccRCC)中的潜在途径,并基于这些途径中的枢纽基因建立相关的预测模型,用于预后和肿瘤免疫微环境(TIME)。

方法

我们从癌症基因组图谱(TCGA)、E-MATE-1980 和免疫治疗队列中获得了 ccRCC 样本的 mRNA 表达数据和临床信息。单细胞测序数据(GSE152938)从基因表达综合数据库(GEO)下载。我们通过 TMEM251 共表达基因的基因本体论(GO)和京都基因与基因组百科全书(KEGG)分析来探索 LYSET 的生物学途径。通过基因集变异分析(GSVA)和无监督聚类分析,研究了 LYSET 相关途径与预后的相关性。最小绝对收缩和选择算子(LASSO)和 Cox 回归用于识别枢纽预后基因并构建风险评分。通过 CIBERSORTx 和肿瘤免疫估计资源(TIMER)数据库进行免疫浸润分析。通过肿瘤突变负担(TMB)评分、免疫检查点表达和生存分析分析风险评分和枢纽预后基因对免疫治疗反应性的预测价值。最后通过免疫组织化学(IHC)验证枢纽预后基因的表达。

结果

发现 TMEM251 与一些 AAMR 途径显著相关。LYSET 相关途径中的 AAGAB、ENTR1、SCYL2 和 WDR72 最终被确定用于构建风险评分模型。免疫浸润分析表明,LYSET 相关基因特征显著影响了一些重要免疫细胞的浸润,如 CD4+细胞、NK 细胞、M2 巨噬细胞等。此外,构建的风险评分与 TMB 和一些常见免疫检查点表达呈正相关。在免疫治疗队列中,还发现了这些特征对 Nivolumab 治疗反应性的不同预测价值。最后,基于单细胞测序分析,发现 TMEM251 和枢纽基因特征在肿瘤细胞和一些免疫细胞中表达。有趣的是,IHC 验证显示四个枢纽基因在 ccRCC 进展中可能具有双重作用。

结论

我们构建的新型预测生物标志物可能有助于 ccRCC 的临床决策。我们的研究可能为 LYSET 相关基因特征作为治疗 ccRCC 和提高免疫治疗疗效的潜在新靶点提供了一些证据。我们的列线图可能对临床选择有益,但未来还需要更多的实验验证。

https://cdn.ncbi.nlm.nih.gov/pmc/blobs/e6ab/10645642/28bd2ad082f9/432_2023_5280_Fig1_HTML.jpg

文献AI研究员

20分钟写一篇综述,助力文献阅读效率提升50倍。

立即体验

用中文搜PubMed

大模型驱动的PubMed中文搜索引擎

马上搜索

文档翻译

学术文献翻译模型,支持多种主流文档格式。

立即体验