Suppr超能文献

长链非编码 RNA lnc-H19 通过维持慢肌纤维类型对耐力运动很重要。

The long noncoding RNA lnc-H19 is important for endurance exercise by maintaining slow muscle fiber types.

机构信息

Key Laboratory of Animal Genetics, Breeding and Reproduction of Shaanxi Province, College of Animal Science and Technology, Northwest A&F University, Shaanxi, China.

Key Laboratory of Animal Genetics, Breeding and Reproduction of Shaanxi Province, College of Animal Science and Technology, Northwest A&F University, Shaanxi, China; Key Laboratory of Livestock Biology, Northwest A&F University, Shaanxi, China.

出版信息

J Biol Chem. 2023 Nov;299(11):105281. doi: 10.1016/j.jbc.2023.105281. Epub 2023 Sep 22.

Abstract

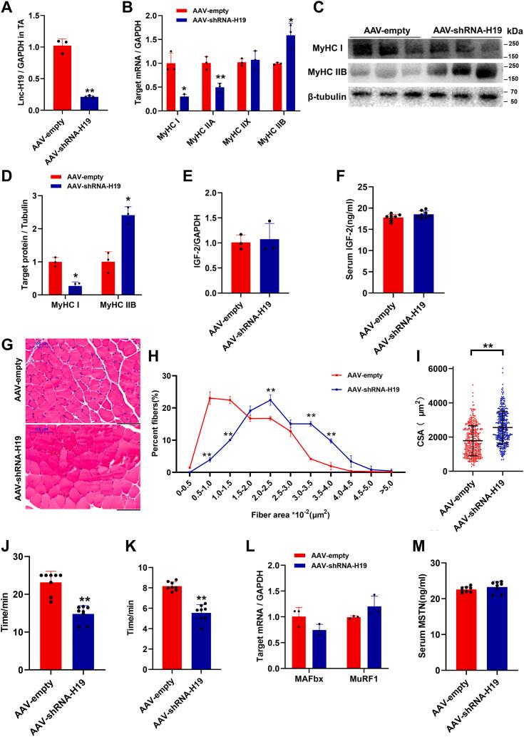
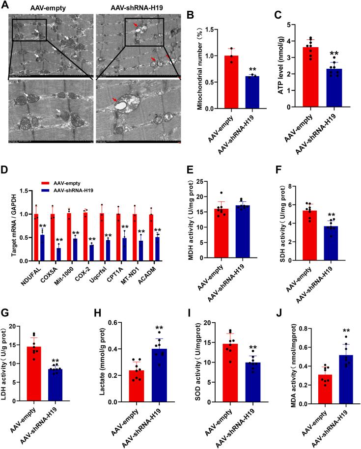
Skeletal muscle consists of different muscle fiber types whose heterogeneity is characterized by different metabolic patterns and expression of MyHC isomers. The transformation of muscle fiber types is regulated by a complex molecular network in which long noncoding (lnc) RNAs play an important role. In this study, we found that lnc-H19 is more enriched in slow muscle fibers. In vitro, interference of lnc-H19 by siRNA significantly promoted the expression of fast muscle fiber gene MyHC IIB and inhibited the expression of the slow muscle fiber gene MyHC I, thereby leading to a fast muscle fiber phenotype. In addition, interference of lnc-H19 significantly inhibited mRNA expression of the mitochondrial genes, such as COX5A, COX-2, UQCRFSL, FABP3, and CD36. Overexpression of lnc-H19 resulted in an opposite result. In vivo, knockdown of lnc-H19 by AAV-shRNA-H19 suppressed the mRNA expression of the slow muscle fiber gene MyHC I and the protein expression of slow-MyHC. Simultaneously, mitochondria were reduced in number, swollen, and vacuolated. The activities of succinate dehydrogenase, lactic dehydrogenase, and superoxide dismutase were significantly inhibited, and malondialdehyde content was significantly increased, indicating that deficiency of lnc-H19 leads to decreased oxidative metabolism and antioxidant capacity in muscle. Furthermore, inhibition of lnc-H19 decreased the weight-bearing swimming time and limb suspension time of mice. In conclusion, our results revealed the role of lnc-H19 in maintaining slow muscle fiber types and maintaining exercise endurance, which may help to further improve the regulatory network of lnc-H19 in muscle function.

摘要

骨骼肌由不同的肌纤维类型组成,其异质性的特点是不同的代谢模式和肌球蛋白重链同工型的表达。肌纤维类型的转化受一个复杂的分子网络调控,其中长链非编码 (lnc) RNA 发挥着重要作用。在本研究中,我们发现 lnc-H19 在慢肌纤维中更为丰富。在体外,通过 siRNA 干扰 lnc-H19 可显著促进快肌纤维基因 MyHC IIB 的表达,抑制慢肌纤维基因 MyHC I 的表达,从而导致快肌纤维表型。此外,干扰 lnc-H19 显著抑制了线粒体基因如 COX5A、COX-2、UQCRFSL、FABP3 和 CD36 的 mRNA 表达。lnc-H19 的过表达则产生相反的结果。在体内,通过 AAV-shRNA-H19 敲低 lnc-H19 抑制了慢肌纤维基因 MyHC I 的 mRNA 表达和慢肌型 MyHC 的蛋白表达。同时,线粒体数量减少、肿胀和空泡化。琥珀酸脱氢酶、乳酸脱氢酶和超氧化物歧化酶的活性显著受到抑制,丙二醛含量显著增加,表明 lnc-H19 缺乏导致肌肉氧化代谢和抗氧化能力降低。此外,抑制 lnc-H19 减少了小鼠的负重游泳时间和悬停时间。综上所述,我们的结果揭示了 lnc-H19 在维持慢肌纤维类型和维持运动耐力方面的作用,这可能有助于进一步完善 lnc-H19 在肌肉功能调节网络中的作用。

https://cdn.ncbi.nlm.nih.gov/pmc/blobs/dab9/10598739/0502001b801c/gr1.jpg

文献AI研究员

20分钟写一篇综述,助力文献阅读效率提升50倍。

立即体验

用中文搜PubMed

大模型驱动的PubMed中文搜索引擎

马上搜索

文档翻译

学术文献翻译模型,支持多种主流文档格式。

立即体验