Suppr超能文献

非酒精性脂肪性肝病中与二硫化物诱导性细胞死亡相关分子簇的鉴定与验证

Identification and validation of disulfidptosis-associated molecular clusters in non-alcoholic fatty liver disease.

作者信息

Yu Xiaoxiao, Guo Zihao, Fang Zhihao, Yang Kai, Liu Changxu, Dong Zhichao, Liu Chang

机构信息

Department of General Surgery, Fourth Affiliated Hospital of Harbin Medical University, Harbin, China.

出版信息

Front Genet. 2023 Sep 8;14:1251999. doi: 10.3389/fgene.2023.1251999. eCollection 2023.

Abstract

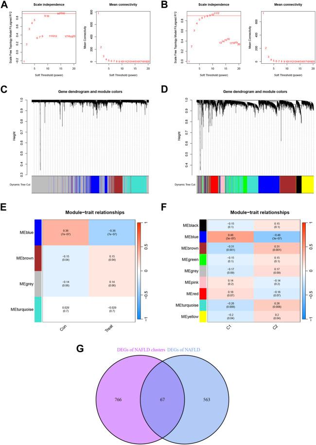
Non-alcoholic fatty liver disease (NAFLD) is the most prevalent liver disease in the world, and its pathogenesis is not fully understood. Disulfidptosis is the most recently reported form of cell death and may be associated with NAFLD progression. Our study aimed to explore the molecular clusters associated with disulfidptosis in NAFLD and to construct a predictive model. First, we analyzed the expression profile of the disulfidptosis regulators and immune characteristics in NAFLD. Using 104 NAFLD samples, we investigated molecular clusters based on differentially expressed disulfidptosis-related genes, along with the related immune cell infiltration. Cluster-specific differentially expressed genes were then identified by using the WGCNA method. We also evaluated the performance of four machine learning models before choosing the optimal machine model for diagnosis. Nomogram, calibration curves, decision curve analysis, and external datasets were used to confirm the prediction effectiveness. Finally, the expression levels of the biomarkers were assessed in a mouse model of a high-fat diet. Two differentially expressed DRGs were identified between healthy and NAFLD patients. We revealed the expression profile of DRGs in NAFLD and the correlation with 22 immune cells. In NAFLD, two clusters of molecules connected to disulfidptosis were defined. Significant immunological heterogeneity was shown by immune infiltration analysis among the various clusters. A significant amount of immunological infiltration was seen in Cluster 1. Functional analysis revealed that Cluster 1 differentially expressed genes were strongly linked to energy metabolism and immune control. The highest discriminatory performance was demonstrated by the SVM model, which had a higher area under the curve, relatively small residual and root mean square errors. Nomograms, calibration curves, and decision curve analyses were used to show how accurate the prediction of NAFLD was. Further analysis revealed that the expression of three model-related genes was significantly associated with the level of multiple immune cells. In animal experiments, the expression trends of DDO, FRK and TMEM19 were consistent with the results of bioinformatics analysis. This study systematically elucidated the complex relationship between disulfidptosis and NAFLD and developed a promising predictive model to assess the risk of disease in patients with disulfidptosis subtypes and NAFLD.

摘要

非酒精性脂肪性肝病(NAFLD)是全球最常见的肝脏疾病,其发病机制尚未完全明确。二硫化物诱导的细胞焦亡是最近报道的一种细胞死亡形式,可能与NAFLD的进展有关。我们的研究旨在探索与NAFLD中细胞焦亡相关的分子簇,并构建一个预测模型。首先,我们分析了NAFLD中细胞焦亡调节因子的表达谱和免疫特征。利用104份NAFLD样本,我们基于差异表达的细胞焦亡相关基因以及相关免疫细胞浸润情况,研究了分子簇。然后通过加权基因共表达网络分析(WGCNA)方法确定特定簇的差异表达基因。在选择最佳诊断机器学习模型之前,我们还评估了四种机器学习模型的性能。使用列线图、校准曲线、决策曲线分析和外部数据集来确认预测效果。最后,在高脂饮食小鼠模型中评估了生物标志物的表达水平。在健康人和NAFLD患者之间鉴定出两个差异表达的细胞焦亡相关基因(DRG)。我们揭示了NAFLD中DRG的表达谱以及与22种免疫细胞的相关性。在NAFLD中,定义了两个与细胞焦亡相关的分子簇。通过各簇之间的免疫浸润分析显示出显著的免疫异质性。在簇1中观察到大量的免疫浸润。功能分析表明,簇1差异表达基因与能量代谢和免疫调控密切相关。支持向量机(SVM)模型表现出最高的判别性能,其曲线下面积更高,残差和均方根误差相对较小。使用列线图、校准曲线和决策曲线分析来展示NAFLD预测的准确性。进一步分析表明,三个模型相关基因的表达与多种免疫细胞水平显著相关。在动物实验中,双加氧酶(DDO)、成纤维细胞生长因子受体激酶(FRK)和跨膜蛋白19(TMEM19)的表达趋势与生物信息学分析结果一致。本研究系统地阐明了细胞焦亡与NAFLD之间的复杂关系,并开发了一个有前景的预测模型,以评估细胞焦亡亚型和NAFLD患者的疾病风险。

https://cdn.ncbi.nlm.nih.gov/pmc/blobs/26fe/10514914/9997e938c260/fgene-14-1251999-g001.jpg

文献AI研究员

20分钟写一篇综述,助力文献阅读效率提升50倍。

立即体验

用中文搜PubMed

大模型驱动的PubMed中文搜索引擎

马上搜索

文档翻译

学术文献翻译模型,支持多种主流文档格式。

立即体验