Suppr超能文献

YAP1 表达与小细胞肺癌的生存和免疫抑制有关。

YAP1 expression is associated with survival and immunosuppression in small cell lung cancer.

机构信息

Department of Medical Oncology, Shanghai Pulmonary Hospital, Tongji University Medical School Cancer Institute, Tongji University School of Medicine, No 507 Zhengmin Road, Shanghai, 200433, People's Republic of China.

Tongji University, No 1239 Siping Road, Shanghai, 200433, People's Republic of China.

出版信息

Cell Death Dis. 2023 Sep 26;14(9):636. doi: 10.1038/s41419-023-06053-y.

Abstract

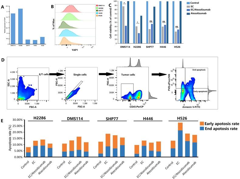
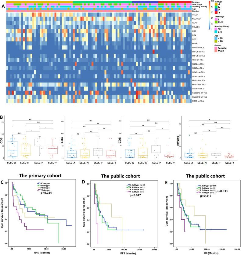
Immunotherapy is considered a major breakthrough in the treatment of small cell lung cancer (SCLC), although its anti-tumor efficacy is limited. With a high degree of malignancy and high heterogeneity, SCLC is difficult to treat in the clinic. A new combination strategy is urgently needed to further improve the efficacy of immunotherapy in patients with SCLC. By immunofluorescence, 100 SCLC patients in a local cohort were classified into the SCLC-A (high ASCL1 expression; n = 36), SCLC-N (high NEUROD1 expression; n = 32), SCLC-P (high POU2F3 expression; n = 14), and SCLC-Y (high YAP1 expression; n = 18) subtypes. Each SCLC molecular subtype represented different prognoses, tumor microenvironment traits, and immunotherapy sensitivities. Analysis of both the local and public cohorts suggested that the SCLC-Y subtype exhibited the worst clinical outcome (p < 0.05) when compared with other subtypes. SCLC with high YAP1 expression was characterized by high PD-L1 expression, high stromal score, T-cell functional impairment, and a close relationship with immune-related pathways. YAP1 upregulated PD-L1 expression and suppressed T cell activation, thus leading to immune evasion. In in vitro experiments, blockade of YAP1 promoted cancer cell apoptosis, immune cell proliferation, T-cell activation, and cytotoxic T-cell infiltration, thus further potentiating the efficacy of immunotherapy in patients with the SCLC-Y subtype.

摘要

免疫疗法被认为是小细胞肺癌 (SCLC) 治疗的重大突破,尽管其抗肿瘤疗效有限。SCLC 恶性程度高、异质性高,临床上难以治疗。迫切需要一种新的联合策略,以进一步提高 SCLC 患者免疫治疗的疗效。通过免疫荧光,对当地队列中的 100 名 SCLC 患者进行分类,分为 SCLC-A(ASCL1 高表达;n=36)、SCLC-N(NEUROD1 高表达;n=32)、SCLC-P(POU2F3 高表达;n=14)和 SCLC-Y(YAP1 高表达;n=18)亚型。每个 SCLC 分子亚型代表不同的预后、肿瘤微环境特征和免疫治疗敏感性。对本地和公共队列的分析表明,与其他亚型相比,SCLC-Y 亚型的临床结局最差(p<0.05)。高 YAP1 表达的 SCLC 的特点是 PD-L1 表达高、基质评分高、T 细胞功能受损,与免疫相关途径密切相关。YAP1 上调 PD-L1 表达并抑制 T 细胞激活,从而导致免疫逃逸。在体外实验中,阻断 YAP1 促进癌细胞凋亡、免疫细胞增殖、T 细胞激活和细胞毒性 T 细胞浸润,从而进一步增强 SCLC-Y 亚型患者免疫治疗的疗效。

https://cdn.ncbi.nlm.nih.gov/pmc/blobs/859d/10522695/7edfd641d1eb/41419_2023_6053_Fig1_HTML.jpg

文献AI研究员

20分钟写一篇综述,助力文献阅读效率提升50倍。

立即体验

用中文搜PubMed

大模型驱动的PubMed中文搜索引擎

马上搜索

文档翻译

学术文献翻译模型,支持多种主流文档格式。

立即体验