Suppr超能文献

HOXD8 通过上调 SHMT1 表达抑制肾细胞癌生长。

HOXD8 suppresses renal cell carcinoma growth by upregulating SHMT1 expression.

机构信息

School of Pharmacy, Binzhou Medical University, Yantai, China.

Shandong Technology Innovation Center of Molecular Targeting and Intelligent Diagnosis, and Treatment, Binzhou Medical University, Yantai, China.

出版信息

Cancer Sci. 2023 Dec;114(12):4583-4595. doi: 10.1111/cas.15982. Epub 2023 Sep 26.

Abstract

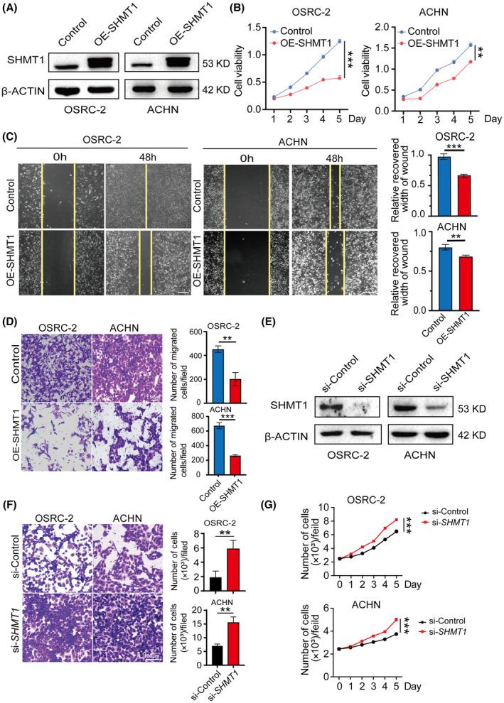
Amplification of amino acids synthesis is reported to promote tumorigenesis. The serine/glycine biosynthesis pathway is a reversible conversion of serine and glycine catalyzed by cytoplasmic serine hydroxymethyltransferase (SHMT)1 and mitochondrial SHMT2; however, the role of SHTM1 in renal cell carcinoma (RCC) is still unclear. We found that low SHMT1 expression is correlated with poor survival of RCC patients. The in vitro study showed that overexpression of SHMT1 suppressed RCC proliferation and migration. In the mouse tumor model, SHMT1 significantly retarded RCC tumor growth. Furthermore, by gene network analysis, we found several SHMT1-related genes, among which homeobox D8 (HOXD8) was identified as the SHMT1 regulator. Knockdown of HOXD8 decreased SHMT1 expression, resulting in faster RCC growth, and rescued the SHMT1 overexpression-induced cell migration defects. Additionally, ChIP assay found the binding site of HOXD8 to SHMT1 promoter was at the -456~-254 bp region. Taken together, SHMT1 functions as a tumor suppressor in RCC. The transcription factor HOXD8 can promote SHMT1 expression and suppress RCC cell proliferation and migration, which provides new mechanisms of SHMT1 in RCC tumor growth and might be used as a potential therapeutic target candidate for clinical treatment.

摘要

氨基酸合成的扩增被报道能促进肿瘤发生。丝氨酸/甘氨酸生物合成途径是丝氨酸和甘氨酸在细胞质丝氨酸羟甲基转移酶 (SHMT)1 和线粒体 SHMT2 催化下的可逆转化;然而,SHMT1 在肾细胞癌 (RCC) 中的作用尚不清楚。我们发现 SHMT1 低表达与 RCC 患者的不良预后相关。体外研究表明,SHMT1 的过表达抑制了 RCC 的增殖和迁移。在小鼠肿瘤模型中,SHMT1 显著抑制了 RCC 肿瘤的生长。此外,通过基因网络分析,我们发现了几个与 SHMT1 相关的基因,其中同源盒 D8 (HOXD8) 被鉴定为 SHMT1 的调节因子。HOXD8 的敲低降低了 SHMT1 的表达,导致 RCC 生长更快,并挽救了 SHMT1 过表达诱导的细胞迁移缺陷。此外,ChIP 检测发现 HOXD8 与 SHMT1 启动子的结合位点位于-456~-254 bp 区域。总之,SHMT1 在 RCC 中作为一种肿瘤抑制因子发挥作用。转录因子 HOXD8 可以促进 SHMT1 的表达,抑制 RCC 细胞的增殖和迁移,这为 SHMT1 在 RCC 肿瘤生长中的作用提供了新的机制,并可能作为临床治疗的潜在治疗靶点候选物。

https://cdn.ncbi.nlm.nih.gov/pmc/blobs/8933/10728000/4af59537e2b9/CAS-114-4583-g003.jpg

文献AI研究员

20分钟写一篇综述,助力文献阅读效率提升50倍。

立即体验

用中文搜PubMed

大模型驱动的PubMed中文搜索引擎

马上搜索

文档翻译

学术文献翻译模型,支持多种主流文档格式。

立即体验