Suppr超能文献

长链非编码 RNA NEAT1 通过依赖 KIF11 的 CDKN2A 抑制抑制肝癌细胞衰老。

LncRNA NEAT1 suppresses cellular senescence in hepatocellular carcinoma via KIF11-dependent repression of CDKN2A.

机构信息

Department of Hepatobiliary Surgery, The First Affiliated Hospital of USTC, Division of Life Sciences and Medicine, University of Science and Technology of China, Hefei, Anhui, China.

Anhui Province Key Laboratory of Hepatopancreatobiliary Surgery, Hefei, Anhui, China.

出版信息

Clin Transl Med. 2023 Sep;13(9):e1418. doi: 10.1002/ctm2.1418.

Abstract

BACKGROUND

Hepatocellular carcinoma (HCC) is the third leading cause of cancer-related deaths worldwide. Therapeutic options for advanced HCC are limited, which is due to a lack of full understanding of pathogenesis. Cellular senescence is a state of cell cycle arrest, which plays important roles in the pathogenesis of HCC. Mechanisms underlying hepatocellular senescence are not fully understood. LncRNA NEAT1 acts as an oncogene and contributes to the development of HCC. Whether NEAT1 modulates hepatocellular senescence in HCC is unknown.

METHODS

The role of NEAT1 and KIF11 in cellular senescence and tumor growth in HCC was assessed both in vitro and in vivo. RNA pulldown, mass spectrometry, Chromatin immunoprecipitation (ChIP), luciferase reporter assays, RNA FISH and immunofluorescence (IF) staining were used to explore the detailed molecular mechanism of NEAT1 and KIF11 in cellular senescence of HCC.

RESULTS

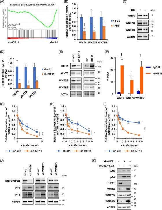
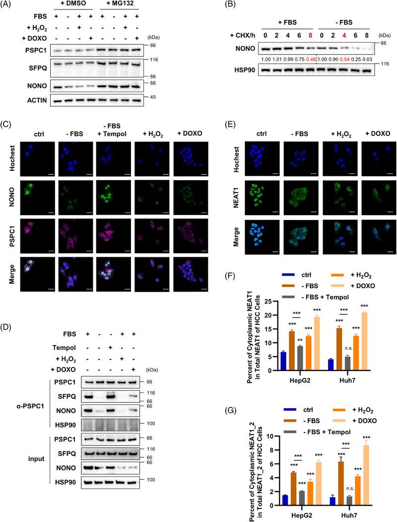
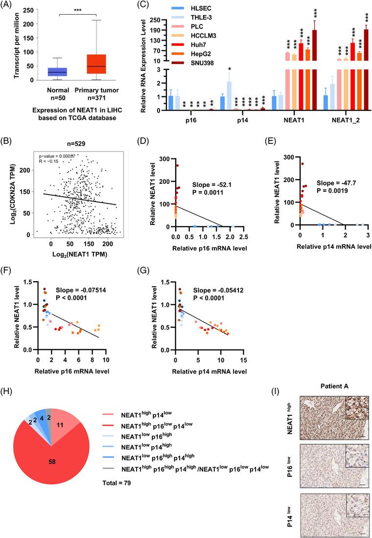
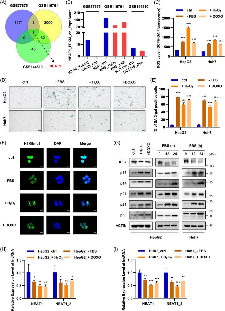
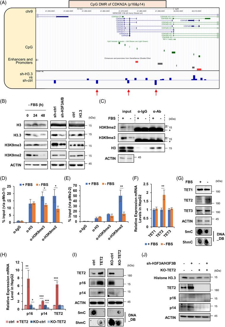
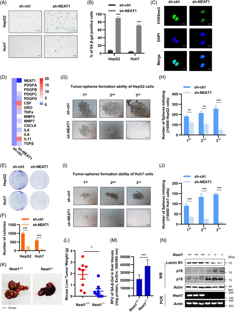
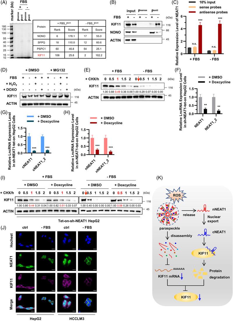
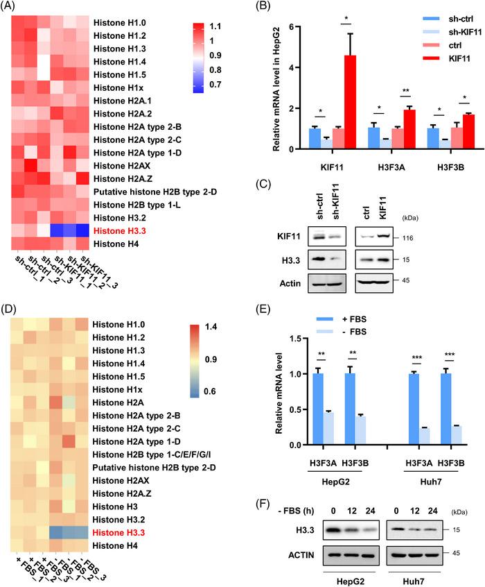
We found that NEAT1 was upregulated in tumor tissues and hepatoma cells, which negatively correlated with a senescence biomarker CDKN2A encoding p16INK4a and p14ARF proteins. NEAT1 was reduced in senescent hepatoma cells induced by doxorubicin (DOXO) or serum starvation. Furthermore, NEAT1 deficiency caused senescence in cultured hepatoma cells, and protected against the progression of HCC in a mouse model. During senescence, NEAT1 translocated into cytosol and interacted with a motor protein KIF11, resulting in KIF11 protein degradation and subsequent increased expression of CDKN2A in cultured hepatoma cells. Furthermore, KIF11 knockdown caused senescence in cultured hepatoma cells. Genetic deletion of Kif11 in hepatocytes inhibited the development of HCC in a mouse model.

CONCLUSIONS

Conclusively, NEAT1 overexpression reduces senescence and promotes tumor progression in HCC tissues and hepatoma cells, whereas NEAT1 deficiency causes senescence and inhibits tumor progression in HCC. This is associated with KIF11-dependent repression of CDKN2A. These findings lay the foundation to develop potential therapies for HCC by inhibiting NEAT1 and KIF11 or inducing senescence.

摘要

背景

肝细胞癌(HCC)是全球癌症相关死亡的第三大主要原因。晚期 HCC 的治疗选择有限,这是由于对发病机制缺乏全面了解所致。细胞衰老(cellular senescence)是一种细胞周期停滞的状态,在 HCC 的发病机制中发挥着重要作用。肝细胞衰老的机制尚不完全清楚。LncRNA NEAT1 作为一种癌基因,促进 HCC 的发展。然而,NEAT1 是否调节 HCC 中的肝细胞衰老尚不清楚。

方法

我们在体外和体内评估了 NEAT1 和 KIF11 在 HCC 中的细胞衰老和肿瘤生长中的作用。使用 RNA 下拉、质谱、染色质免疫沉淀(ChIP)、荧光素酶报告基因测定、RNA FISH 和免疫荧光(IF)染色来探索 NEAT1 和 KIF11 在 HCC 细胞衰老中的详细分子机制。

结果

我们发现,NEAT1 在肿瘤组织和肝癌细胞中上调,与衰老生物标志物 CDKN2A 编码的 p16INK4a 和 p14ARF 蛋白呈负相关。多柔比星(DOXO)或血清饥饿诱导的衰老肝癌细胞中,NEAT1 减少。此外,NEAT1 缺失会导致培养的肝癌细胞衰老,并在小鼠模型中阻止 HCC 的进展。在衰老过程中,NEAT1 易位到细胞质中,并与运动蛋白 KIF11 相互作用,导致 KIF11 蛋白降解,随后培养的肝癌细胞中 CDKN2A 的表达增加。此外,KIF11 敲低会导致培养的肝癌细胞衰老。肝细胞中 Kif11 的基因缺失抑制了小鼠模型中 HCC 的发展。

结论

总之,NEAT1 的过表达减少了 HCC 组织和肝癌细胞中的衰老,并促进了肿瘤的进展,而 NEAT1 的缺失则导致衰老并抑制了 HCC 的进展。这与 KIF11 依赖性抑制 CDKN2A 有关。这些发现为通过抑制 NEAT1 和 KIF11 或诱导衰老来开发 HCC 的潜在治疗方法奠定了基础。

https://cdn.ncbi.nlm.nih.gov/pmc/blobs/c76e/10522973/f6516db90845/CTM2-13-e1418-g011.jpg

文献AI研究员

20分钟写一篇综述,助力文献阅读效率提升50倍。

立即体验

用中文搜PubMed

大模型驱动的PubMed中文搜索引擎

马上搜索

文档翻译

学术文献翻译模型,支持多种主流文档格式。

立即体验