Suppr超能文献

营养胁迫下的蛋白质组普查揭示了高尔基体吞噬膜受体。

Proteome census upon nutrient stress reveals Golgiphagy membrane receptors.

机构信息

Department of Cell Biology, Harvard Medical School, Boston, MA, USA.

Aligning Science Across Parkinson's (ASAP) Collaborative Research Network, Chevy Chase, MD, USA.

出版信息

Nature. 2023 Nov;623(7985):167-174. doi: 10.1038/s41586-023-06657-6. Epub 2023 Sep 27.

Abstract

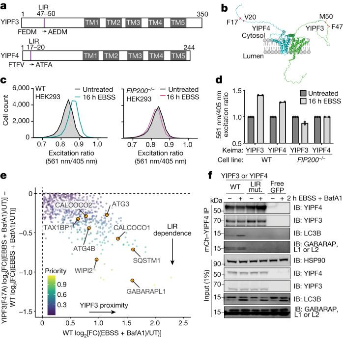
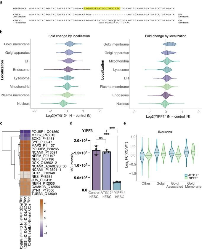
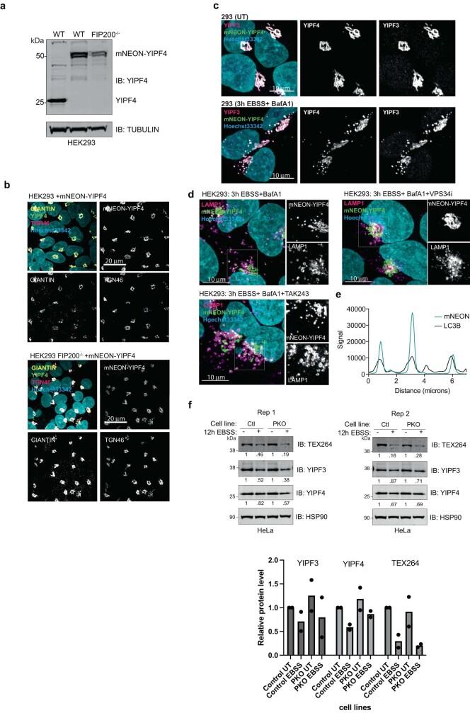
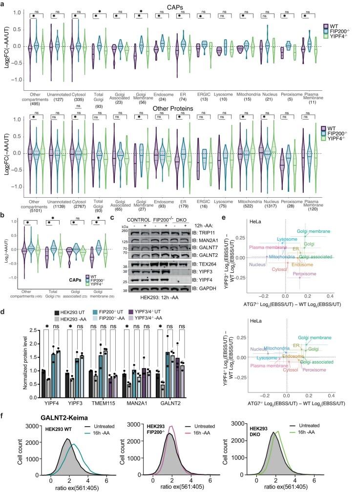
During nutrient stress, macroautophagy degrades cellular macromolecules, thereby providing biosynthetic building blocks while simultaneously remodelling the proteome. Although the machinery responsible for initiation of macroautophagy has been well characterized, our understanding of the extent to which individual proteins, protein complexes and organelles are selected for autophagic degradation, and the underlying targeting mechanisms, is limited. Here we use orthogonal proteomic strategies to provide a spatial proteome census of autophagic cargo during nutrient stress in mammalian cells. We find that macroautophagy has selectivity for recycling membrane-bound organelles (principally Golgi and endoplasmic reticulum). Through autophagic cargo prioritization, we identify a complex of membrane-embedded proteins, YIPF3 and YIPF4, as receptors for Golgiphagy. During nutrient stress, YIPF3 and YIPF4 interact with ATG8 proteins through LIR motifs and are mobilized into autophagosomes that traffic to lysosomes in a process that requires the canonical autophagic machinery. Cells lacking YIPF3 or YIPF4 are selectively defective in elimination of a specific cohort of Golgi membrane proteins during nutrient stress. Moreover, YIPF3 and YIPF4 play an analogous role in Golgi remodelling during programmed conversion of stem cells to the neuronal lineage in vitro. Collectively, the findings of this study reveal prioritization of membrane protein cargo during nutrient-stress-dependent proteome remodelling and identify a Golgi remodelling pathway that requires membrane-embedded receptors.

摘要

在营养压力下,巨自噬会降解细胞内的大分子物质,从而提供生物合成的构建块,同时重塑蛋白质组。虽然负责启动巨自噬的机制已经得到了很好的描述,但我们对于个体蛋白质、蛋白质复合物和细胞器在多大程度上被选择进行自噬降解,以及潜在的靶向机制,理解有限。在这里,我们使用正交蛋白质组学策略,在哺乳动物细胞的营养压力下,对自噬货物进行空间蛋白质组普查。我们发现巨自噬对回收膜结合细胞器(主要是高尔基体和内质网)具有选择性。通过自噬货物的优先级排序,我们确定了一个膜嵌入蛋白复合物,YIPF3 和 YIPF4,作为高尔基体吞噬的受体。在营养压力下,YIPF3 和 YIPF4 通过 LIR 基序与 ATG8 蛋白相互作用,并被动员到自噬体中,这些自噬体在一个需要经典自噬机制的过程中运送到溶酶体。缺乏 YIPF3 或 YIPF4 的细胞在营养压力下清除特定的高尔基体膜蛋白时会选择性地出现缺陷。此外,YIPF3 和 YIPF4 在体外干细胞向神经元谱系程序性转化过程中的高尔基体重塑中发挥类似的作用。总之,这项研究的结果揭示了在营养应激依赖性蛋白质组重塑过程中膜蛋白货物的优先级排序,并确定了一种需要膜嵌入受体的高尔基体重塑途径。

https://cdn.ncbi.nlm.nih.gov/pmc/blobs/7966/10620096/74f6ea087998/41586_2023_6657_Fig1_HTML.jpg

文献AI研究员

20分钟写一篇综述,助力文献阅读效率提升50倍。

立即体验

用中文搜PubMed

大模型驱动的PubMed中文搜索引擎

马上搜索

文档翻译

学术文献翻译模型,支持多种主流文档格式。

立即体验