Suppr超能文献

丹参酮IIA通过急性心肌梗死后的TLR4/NF-κB p65通路抑制心肌细胞焦亡。

Tanshinone IIA inhibits cardiomyocyte pyroptosis through TLR4/NF-κB p65 pathway after acute myocardial infarction.

作者信息

Chai Ruoning, Ye Zelin, Xue Wenjing, Shi Shuqing, Wei Yi, Hu Yuanhui, Wu Huaqin

机构信息

Department of Cardiology, Guang'anmen Hospital, China Academy of Chinese Medical Sciences, Beijing, China.

出版信息

Front Cell Dev Biol. 2023 Sep 12;11:1252942. doi: 10.3389/fcell.2023.1252942. eCollection 2023.

Abstract

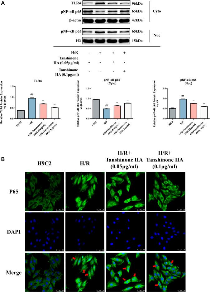
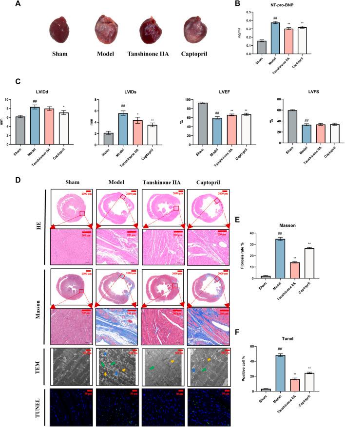
Tanshinone IIA, derived from Radix Salviae Miltiorrhizae (Salvia miltiorrhiza Bunge), constitutes a significant component of this traditional Chinese medicine. Numerous studies have reported positive outcomes regarding its influence on cardiac function. However, a comprehensive comprehension of the intricate mechanisms responsible for its cardioprotective effects is still lacking. A rat model of heart failure (HF) induced by acute myocardial infarction (AMI) was established via ligation of the left anterior descending coronary artery. Rats received oral administration of tanshinone IIA (1.5 mg/kg) and captopril (10 mg/kg) for 8 weeks. Cardiac function was assessed through various evaluations. Histological changes in myocardial tissue were observed using staining techniques, including Hematoxylin and Eosin (HE), Masson, and transmission electron microscopy. Tunel staining was used to detect cell apoptosis. Serum levels of NT-pro-BNP, IL-1β, and IL-18 were quantified using enzyme-linked immunosorbent assay (ELISA). Expression levels of TLR4, NF-κB p65, and pyroptosis-related proteins were determined via western blotting (WB). H9C2 cardiomyocytes underwent hypoxia-reoxygenation (H/R) to simulate ischemia-reperfusion (I/R) injury, and cell viability and apoptosis were assessed post treatment with different tanshinone IIA concentrations (0.05 μg/ml, 0.1 μg/ml). ELISA measured IL-1β, IL-18, and LDH expression in the cell supernatant, while WB analysis evaluated TLR4, NF-κB p65, and pyroptosis-related protein levels. NF-κB p65 protein nuclear translocation was observed using laser confocal microscopy. Tanshinone IIA treatment exhibited enhanced cardiac function, mitigated histological cardiac tissue damage, lowered serum levels of NT-pro-BNP, IL-1β, and IL-18, and suppressed myocardial cell apoptosis. Moreover, tanshinone IIA downregulated the expression of TLR4, NF-κB p65, IL-1β, pro-IL-1β, NLRP3, Caspase-1, and GSDMD-N pyroptosis-related proteins in myocardial tissue. Additionally, it bolstered H/R H9C2 cardiomyocyte viability, curbed cardiomyocyte apoptosis, and reduced the levels of TLR4, NF-κB p65, IL-1β, pro-IL-1β, NLRP3, Caspase-1, and GSDMD-N pyroptosis-related proteins in H/R H9C2 cells. Furthermore, it hindered NF-κB p65 protein nuclear translocation. These findings indicate that tanshinone IIA enhances cardiac function and alleviates myocardial injury in HF rats following AMI. Moreover, tanshinone IIA demonstrates potential suppression of cardiomyocyte pyroptosis. These effects likely arise from the inhibition of the TLR4/NF-κB p65 signaling pathway, presenting a promising therapeutic target.

摘要

丹参酮IIA源自丹参(Salvia miltiorrhiza Bunge),是这种中药的重要成分。许多研究报告了其对心脏功能影响的积极结果。然而,对于其心脏保护作用的复杂机制仍缺乏全面理解。通过结扎左冠状动脉前降支建立急性心肌梗死(AMI)诱导的心力衰竭(HF)大鼠模型。大鼠口服丹参酮IIA(1.5毫克/千克)和卡托普利(10毫克/千克),持续8周。通过各种评估来评估心脏功能。使用苏木精和伊红(HE)、Masson染色技术以及透射电子显微镜观察心肌组织的组织学变化。采用Tunel染色检测细胞凋亡。使用酶联免疫吸附测定(ELISA)对血清中NT-pro-BNP、IL-1β和IL-18水平进行定量。通过蛋白质印迹法(WB)测定TLR4、NF-κB p65和焦亡相关蛋白的表达水平。H9C2心肌细胞进行缺氧复氧(H/R)以模拟缺血再灌注(I/R)损伤,并在不同浓度丹参酮IIA(0.05微克/毫升、0.1微克/毫升)处理后评估细胞活力和凋亡情况。ELISA检测细胞上清液中IL-1β、IL-18和LDH的表达,而WB分析评估TLR4、NF-κB p65和焦亡相关蛋白水平。使用激光共聚焦显微镜观察NF-κB p65蛋白的核转位。丹参酮IIA治疗可增强心脏功能,减轻心脏组织的组织学损伤,降低血清中NT-pro-BNP、IL-1β和IL-18水平,并抑制心肌细胞凋亡。此外,丹参酮IIA下调心肌组织中TLR4、NF-κB p65、IL-1β、前体IL-1β、NLRP3、Caspase-1和GSDMD-N焦亡相关蛋白的表达。此外,它可提高H/R H9C心肌细胞活力,抑制心肌细胞凋亡,并降低H/R H9C2细胞中TLR4、NF-κB p65、IL-1β、前体IL-1β、NLRP3、Caspase-1和GSDMD-N焦亡相关蛋白的水平。此外,它还阻碍NF-κB p65蛋白核转位。这些发现表明,丹参酮IIA可增强AMI后HF大鼠的心脏功能并减轻心肌损伤。此外,丹参酮IIA显示出对心肌细胞焦亡的潜在抑制作用。这些作用可能源于对TLR4/NF-κB p65信号通路的抑制,这是一个有前景的治疗靶点。

https://cdn.ncbi.nlm.nih.gov/pmc/blobs/5db7/10520722/ef2f0343c80f/fcell-11-1252942-g001.jpg

文献AI研究员

20分钟写一篇综述,助力文献阅读效率提升50倍。

立即体验

用中文搜PubMed

大模型驱动的PubMed中文搜索引擎

马上搜索

文档翻译

学术文献翻译模型,支持多种主流文档格式。

立即体验