Suppr超能文献

Vps60 启动替代的 ESCRT-III 丝。

Vps60 initiates alternative ESCRT-III filaments.

机构信息

Department of Biochemistry, University of Geneva, Geneva, Switzerland.

Department of Molecular Cellular and Developmental Biology, University of Colorado, Boulder, CO, USA.

出版信息

J Cell Biol. 2023 Nov 6;222(11). doi: 10.1083/jcb.202206028. Epub 2023 Sep 28.

Abstract

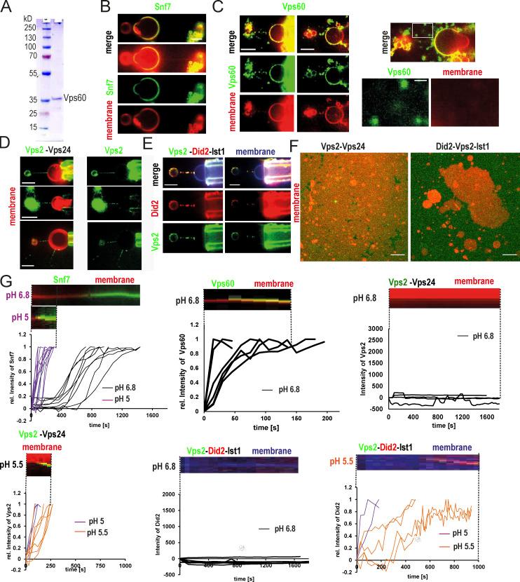
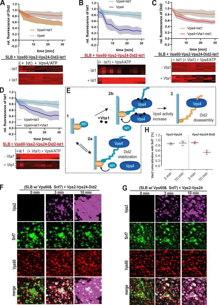
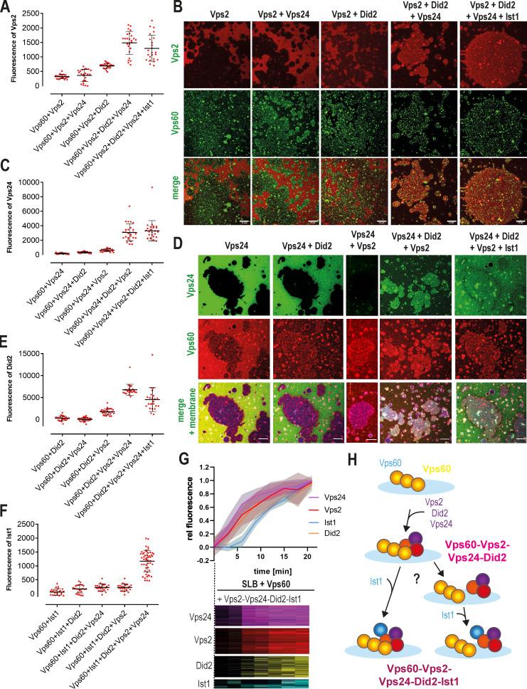
Endosomal sorting complex required for transport-III (ESCRT-III) participates in essential cellular functions, from cell division to endosome maturation. The remarkable increase of its subunit diversity through evolution may have enabled the acquisition of novel functions. Here, we characterize a novel ESCRT-III copolymer initiated by Vps60. Membrane-bound Vps60 polymers recruit Vps2, Vps24, Did2, and Ist1, as previously shown for Snf7. Snf7- and Vps60-based filaments can coexist on membranes without interacting as their polymerization and recruitment of downstream subunits remain spatially and biochemically separated. In fibroblasts, Vps60/CHMP5 and Snf7/CHMP4 are both recruited during endosomal functions and cytokinesis, but their localization is segregated and their recruitment dynamics are different. Contrary to Snf7/CHMP4, Vps60/CHMP5 is not recruited during nuclear envelope reformation. Taken together, our results show that Vps60 and Snf7 form functionally distinct ESCRT-III polymers, supporting the notion that diversification of ESCRT-III subunits through evolution is linked to the acquisition of new cellular functions.

摘要

内体分选复合物需要运输 III(ESCRT-III)参与基本的细胞功能,从细胞分裂到内体成熟。其亚基多样性的显著增加可能是通过进化获得新功能的结果。在这里,我们描述了一种由 Vps60 引发的新型 ESCRT-III 共聚物。膜结合的 Vps60 聚合物招募 Vps2、Vps24、Did2 和 Ist1,如先前对 Snf7 所示。Snf7 和 Vps60 为基础的纤维可以在不相互作用的情况下共存于膜上,因为它们的聚合和下游亚基的募集仍然在空间和生化上分离。在成纤维细胞中,Vps60/CHMP5 和 Snf7/CHMP4 都在参与内体功能和胞质分裂时被招募,但它们的定位是分开的,募集动力学也不同。与 Snf7/CHMP4 相反,Vps60/CHMP5 不在核膜重建期间被招募。总之,我们的结果表明,Vps60 和 Snf7 形成功能上不同的 ESCRT-III 聚合物,支持了通过进化多样化 ESCRT-III 亚基与获得新的细胞功能相关的观点。

https://cdn.ncbi.nlm.nih.gov/pmc/blobs/9bd2/10538557/445d960af717/JCB_202206028_Fig1.jpg

文献AI研究员

20分钟写一篇综述,助力文献阅读效率提升50倍。

立即体验

用中文搜PubMed

大模型驱动的PubMed中文搜索引擎

马上搜索

文档翻译

学术文献翻译模型,支持多种主流文档格式。

立即体验