Suppr超能文献

深度表征学习识别孕期和早产期间身体活动与睡眠模式之间的关联。

Deep representation learning identifies associations between physical activity and sleep patterns during pregnancy and prematurity.

作者信息

Ravindra Neal G, Espinosa Camilo, Berson Eloïse, Phongpreecha Thanaphong, Zhao Peinan, Becker Martin, Chang Alan L, Shome Sayane, Marić Ivana, De Francesco Davide, Mataraso Samson, Saarunya Geetha, Thuraiappah Melan, Xue Lei, Gaudillière Brice, Angst Martin S, Shaw Gary M, Herzog Erik D, Stevenson David K, England Sarah K, Aghaeepour Nima

机构信息

Department of Anesthesiology, Perioperative and Pain Medicine, Stanford School of Medicine, Stanford, CA, USA.

Department of Pediatrics, Stanford School of Medicine, Stanford, CA, USA.

出版信息

NPJ Digit Med. 2023 Sep 28;6(1):171. doi: 10.1038/s41746-023-00911-x.

Abstract

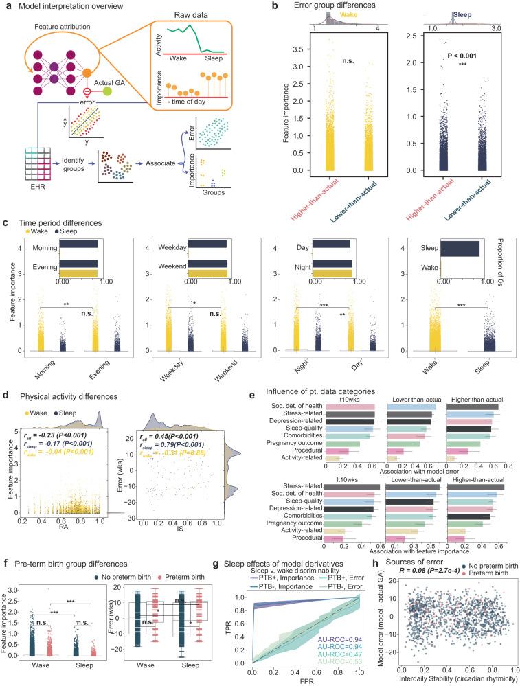
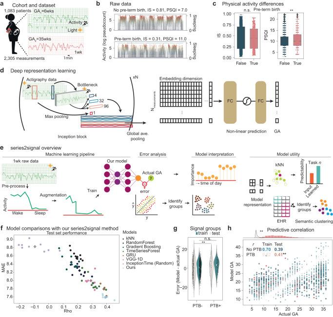
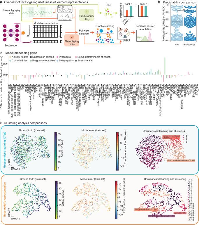
Preterm birth (PTB) is the leading cause of infant mortality globally. Research has focused on developing predictive models for PTB without prioritizing cost-effective interventions. Physical activity and sleep present unique opportunities for interventions in low- and middle-income populations (LMICs). However, objective measurement of physical activity and sleep remains challenging and self-reported metrics suffer from low-resolution and accuracy. In this study, we use physical activity data collected using a wearable device comprising over 181,944 h of data across N = 1083 patients. Using a new state-of-the art deep learning time-series classification architecture, we develop a 'clock' of healthy dynamics during pregnancy by using gestational age (GA) as a surrogate for progression of pregnancy. We also develop novel interpretability algorithms that integrate unsupervised clustering, model error analysis, feature attribution, and automated actigraphy analysis, allowing for model interpretation with respect to sleep, activity, and clinical variables. Our model performs significantly better than 7 other machine learning and AI methods for modeling the progression of pregnancy. We found that deviations from a normal 'clock' of physical activity and sleep changes during pregnancy are strongly associated with pregnancy outcomes. When our model underestimates GA, there are 0.52 fewer preterm births than expected (P = 1.01e - 67, permutation test) and when our model overestimates GA, there are 1.44 times (P = 2.82e - 39, permutation test) more preterm births than expected. Model error is negatively correlated with interdaily stability (P = 0.043, Spearman's), indicating that our model assigns a more advanced GA when an individual's daily rhythms are less precise. Supporting this, our model attributes higher importance to sleep periods in predicting higher-than-actual GA, relative to lower-than-actual GA (P = 1.01e - 21, Mann-Whitney U). Combining prediction and interpretability allows us to signal when activity behaviors alter the likelihood of preterm birth and advocates for the development of clinical decision support through passive monitoring and exercise habit and sleep recommendations, which can be easily implemented in LMICs.

摘要

早产是全球婴儿死亡的主要原因。研究主要集中在开发早产预测模型,而未优先考虑具有成本效益的干预措施。身体活动和睡眠为低收入和中等收入人群(LMICs)的干预提供了独特机会。然而,客观测量身体活动和睡眠仍然具有挑战性,自我报告的指标分辨率和准确性较低。在本研究中,我们使用通过可穿戴设备收集的身体活动数据,这些数据来自N = 1083名患者,时长超过181,944小时。我们使用一种新的先进深度学习时间序列分类架构,以胎龄(GA)作为妊娠进展的替代指标,构建孕期健康动态的“时钟”。我们还开发了新颖的可解释性算法,该算法整合了无监督聚类、模型误差分析、特征归因和自动活动记录分析,能够对睡眠、活动和临床变量进行模型解释。我们的模型在模拟妊娠进展方面的表现明显优于其他7种机器学习和人工智能方法。我们发现,孕期身体活动和睡眠变化偏离正常“时钟”与妊娠结局密切相关。当我们的模型低估GA时,早产比预期少0.52例(P = 1.01e - 67,置换检验);当模型高估GA时,早产比预期多1.44倍(P = 2.82e - 39,置换检验)。模型误差与日际稳定性呈负相关(P = 0.043,Spearman检验),这表明当个体的日常节律不太精确时,我们的模型会给出更超前的GA。支持这一观点的是,相对于低于实际GA的情况,我们的模型在预测高于实际GA时,将更高的重要性赋予睡眠时间(P = 1.01e - 21,Mann - Whitney U检验)。结合预测和可解释性使我们能够在活动行为改变早产可能性时发出信号,并倡导通过被动监测以及运动习惯和睡眠建议来开发临床决策支持,这在LMICs中很容易实施。

https://cdn.ncbi.nlm.nih.gov/pmc/blobs/e696/10539360/39a5ac6feed4/41746_2023_911_Fig1_HTML.jpg

文献AI研究员

20分钟写一篇综述,助力文献阅读效率提升50倍。

立即体验

用中文搜PubMed

大模型驱动的PubMed中文搜索引擎

马上搜索

文档翻译

学术文献翻译模型,支持多种主流文档格式。

立即体验