Suppr超能文献

R 环中 RNA m5C 修饰作为替代 NHEJ 的关闭开关。

The RNA m5C modification in R-loops as an off switch of Alt-NHEJ.

机构信息

Massachusetts General Hospital Cancer Center, Harvard Medical School, Boston, MA, USA.

Department of Radiation Oncology, Massachusetts General Hospital, Harvard Medical School, Boston, MA, USA.

出版信息

Nat Commun. 2023 Sep 30;14(1):6114. doi: 10.1038/s41467-023-41790-w.

Abstract

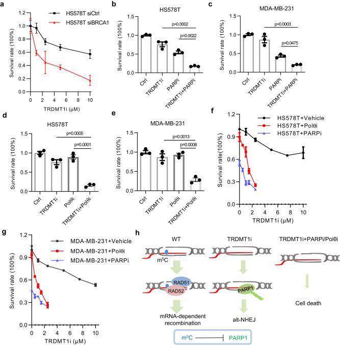
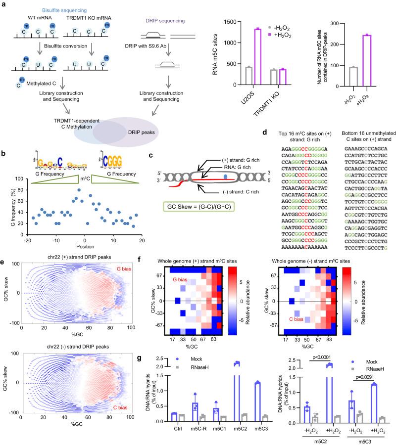
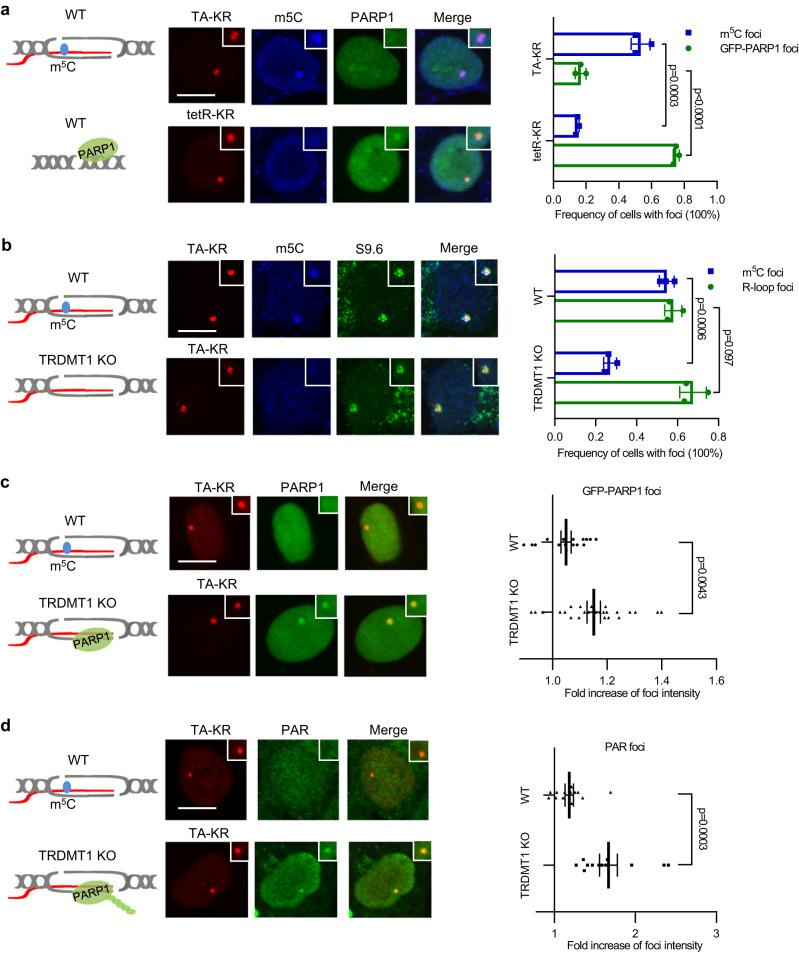
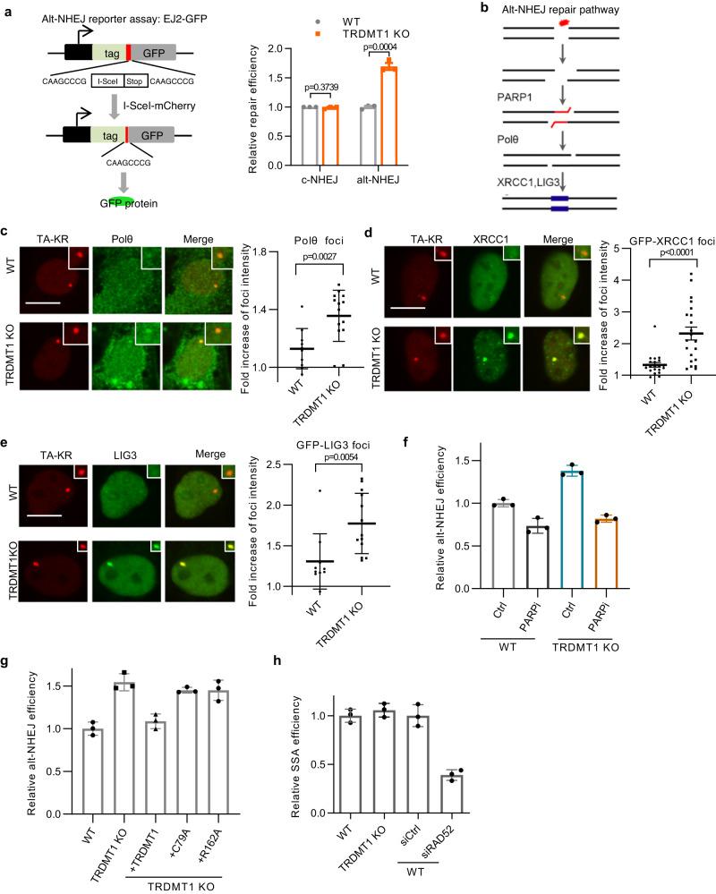
The roles of R-loops and RNA modifications in homologous recombination (HR) and other DNA double-stranded break (DSB) repair pathways remain poorly understood. Here, we find that DNA damage-induced RNA methyl-5-cytosine (m5C) modification in R-loops plays a crucial role to regulate PARP1-mediated poly ADP-ribosylation (PARylation) and the choice of DSB repair pathways at sites of R-loops. Through bisulfite sequencing, we discover that the methyltransferase TRDMT1 preferentially generates m5C after DNA damage in R-loops across the genome. In the absence of m5C, R-loops activate PARP1-mediated PARylation both in vitro and in cells. Concurrently, m5C promotes transcription-coupled HR (TC-HR) while suppressing PARP1-dependent alternative non-homologous end joining (Alt-NHEJ), favoring TC-HR over Alt-NHEJ in transcribed regions as the preferred repair pathway. Importantly, simultaneous disruption of both TC-HR and Alt-NHEJ with TRDMT1 and PARP or Polymerase θ inhibitors prevents alternative DSB repair and exhibits synergistic cytotoxic effects on cancer cells, suggesting an effective strategy to exploit genomic instability in cancer therapy.

摘要

R 环和 RNA 修饰在同源重组 (HR) 和其他 DNA 双链断裂 (DSB) 修复途径中的作用仍知之甚少。在这里,我们发现 R 环中 DNA 损伤诱导的 RNA 甲基-5-胞嘧啶 (m5C) 修饰在调节 PARP1 介导的聚 ADP-核糖基化 (PARylation) 和 R 环部位的 DSB 修复途径选择方面起着至关重要的作用。通过亚硫酸氢盐测序,我们发现甲基转移酶 TRDMT1 在基因组范围内的 R 环中 DNA 损伤后优先生成 m5C。在没有 m5C 的情况下,R 环在体外和细胞内激活 PARP1 介导的 PARylation。同时,m5C 促进转录偶联的 HR(TC-HR),同时抑制 PARP1 依赖性的替代非同源末端连接(Alt-NHEJ),在转录区域中有利于 TC-HR 而不是 Alt-NHEJ 作为首选修复途径。重要的是,同时用 TRDMT1 和 PARP 或聚合酶θ抑制剂破坏 TC-HR 和 Alt-NHEJ,可防止替代 DSB 修复,并对癌细胞表现出协同的细胞毒性作用,这表明在癌症治疗中利用基因组不稳定性是一种有效的策略。

https://cdn.ncbi.nlm.nih.gov/pmc/blobs/8bcd/10542358/4e3d9984f57b/41467_2023_41790_Fig1_HTML.jpg

文献AI研究员

20分钟写一篇综述,助力文献阅读效率提升50倍。

立即体验

用中文搜PubMed

大模型驱动的PubMed中文搜索引擎

马上搜索

文档翻译

学术文献翻译模型,支持多种主流文档格式。

立即体验