Suppr超能文献

PM 诱导 C57BL/6J 小鼠肝脏脂质代谢紊乱。

PM induced liver lipid metabolic disorders in C57BL/6J mice.

机构信息

School of Public Health, Shanghai Jiao Tong University School of Medicine, Shanghai, China.

College of Basic Sciences, Shanghai Jiao Tong University School of Medicine, Shanghai, China.

出版信息

Front Endocrinol (Lausanne). 2023 Sep 14;14:1212291. doi: 10.3389/fendo.2023.1212291. eCollection 2023.

Abstract

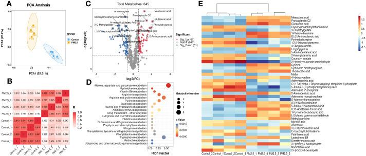
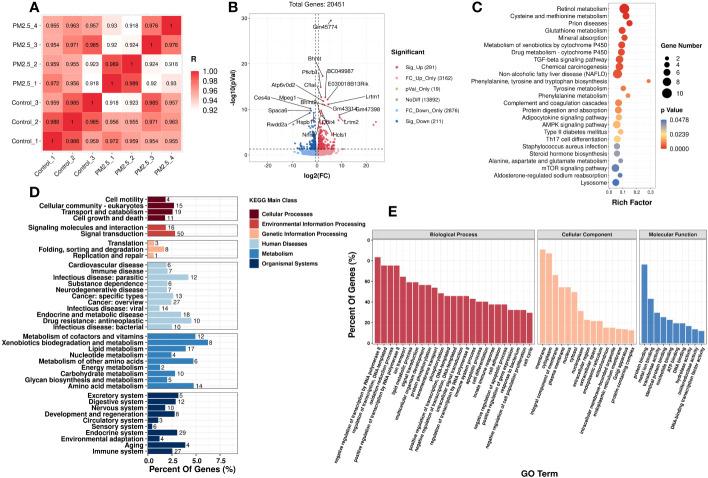
PM can cause adverse health effects via several pathways, such as inducing pulmonary and systemic inflammation, penetration into circulation, and activation of the autonomic nervous system. In particular, the impact of PM exposure on the liver, which plays an important role in metabolism and detoxification to maintain internal environment homeostasis, is getting more attention in recent years. In the present study, C57BL/6J mice were randomly assigned and treated with PM suspension and PBS solution for 8 weeks. Then, hepatic tissue was prepared and identified by metabolomics analysis and transcriptomics analysis. PM exposure can cause extensive metabolic disturbances, particularly in lipid and amino acids metabolic dysregulation.128 differential expression metabolites (DEMs) and 502 differently expressed genes (DEGs) between the PM exposure group and control group were detected. The Kyoto Encyclopedia of Genes and Genomes (KEGG) enrichment analyses showed that DEGs were significantly enriched in two disease pathways, non-alcoholic fatty liver disease (NAFLD) and type II diabetes mellitus (T2DM), and three signaling pathways, which are TGF-beta signaling, AMPK signaling, and mTOR signaling. Besides, further detection of acylcarnitine levels revealed accumulation in liver tissue, which caused restricted lipid consumption. Furthermore, lipid droplet accumulation in the liver was confirmed by Oil Red O staining, suggesting hepatic steatosis. Moreover, the aberrant expression of three key transcription factors revealed the potential regulatory effects in lipid metabolic disorders, the peroxisomal proliferative agent-activated receptors (PPARs) including PPARα and PPARγ is inhibited, and the activated sterol regulator-binding protein 1 (SREBP1) is overexpressed. Our results provide a novel molecular and genetic basis for a better understanding of the mechanisms of PM exposure-induced hepatic metabolic diseases, especially in lipid metabolism.

摘要

PM 可通过多种途径引起不良健康影响,例如诱导肺部和全身炎症、穿透循环系统和激活自主神经系统。特别是近年来,PM 暴露对肝脏的影响越来越受到关注,肝脏在新陈代谢和解毒中起着重要作用,以维持内部环境的平衡。在本研究中,将 C57BL/6J 小鼠随机分组并分别用 PM 混悬液和 PBS 溶液处理 8 周。然后,通过代谢组学分析和转录组学分析来制备和鉴定肝组织。PM 暴露可导致广泛的代谢紊乱,特别是在脂质和氨基酸代谢失调方面。在 PM 暴露组和对照组之间检测到 128 个差异表达代谢物(DEMs)和 502 个差异表达基因(DEGs)。京都基因与基因组百科全书(KEGG)富集分析表明,DEGs 显著富集在两个疾病途径,即非酒精性脂肪性肝病(NAFLD)和 2 型糖尿病(T2DM),以及三个信号通路,即 TGF-β信号、AMPK 信号和 mTOR 信号。此外,进一步检测酰基辅酶 A 水平显示肝组织中积累,导致脂质消耗受限。此外,用油红 O 染色证实了肝组织中脂质滴的积累,提示肝脂肪变性。此外,三个关键转录因子的异常表达表明了在脂质代谢紊乱中的潜在调节作用,过氧化物酶体增殖物激活受体(PPARs)包括 PPARα 和 PPARγ 被抑制,而激活的固醇调节元件结合蛋白 1(SREBP1)过表达。我们的研究结果为更好地理解 PM 暴露引起的肝脏代谢疾病的机制提供了新的分子和遗传基础,特别是在脂质代谢方面。

https://cdn.ncbi.nlm.nih.gov/pmc/blobs/7459/10539470/ec09a7eeb4cd/fendo-14-1212291-g001.jpg

文献AI研究员

20分钟写一篇综述,助力文献阅读效率提升50倍。

立即体验

用中文搜PubMed

大模型驱动的PubMed中文搜索引擎

马上搜索

文档翻译

学术文献翻译模型,支持多种主流文档格式。

立即体验