Suppr超能文献

RILP 通过 Grb10 介导抑制 PI3K/AKT/mTOR 通路抑制骨肉瘤的肿瘤进展。

RILP inhibits tumor progression in osteosarcoma via Grb10-mediated inhibition of the PI3K/AKT/mTOR pathway.

机构信息

Department of Orthopedics, Renmin Hospital of Wuhan University, 238 Jiefang Road, Wuhan, 430060, Hubei, China.

出版信息

Mol Med. 2023 Oct 3;29(1):133. doi: 10.1186/s10020-023-00722-6.

Abstract

BACKGROUND

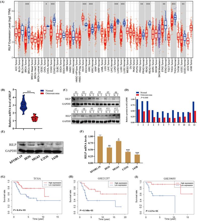
Rab-interacting lysosomal protein (RILP) contains an alpha-helical coil with an unexplored biological function in osteosarcoma. This study investigated the expression of RILP in osteosarcoma cells and tissues to determine the effect of RILP on the biological behaviors of osteosarcoma cells and the underlying mechanism.

METHODS

Tumor Immune Estimation Resource (TIMER) database, The Cancer Genome Atlas (TCGA) database and Gene Expression Omnibus (GEO) database were used for bioinformatic analysis. Co-immunoprecipitation experiment was used to determine whether the two proteins were interacting. In functional tests, cell counting kit-8 (CCK-8) assay, colony formation assay, wound healing assay, transwell invasion assay, Immunofluorescence (IF) assay and immunohistochemical (IHC) assay were performed.

RESULTS

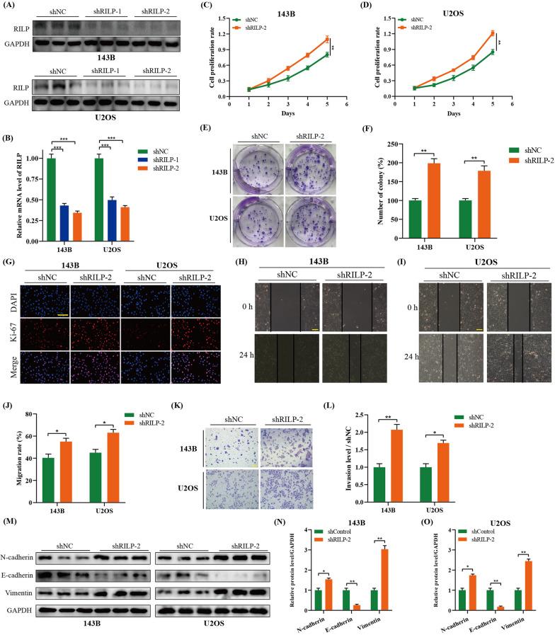
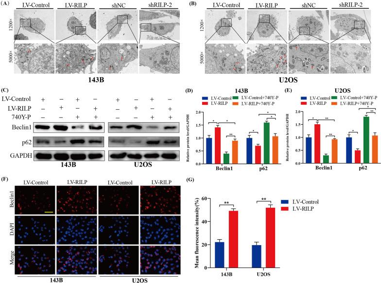
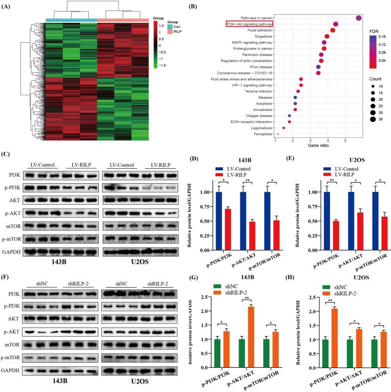
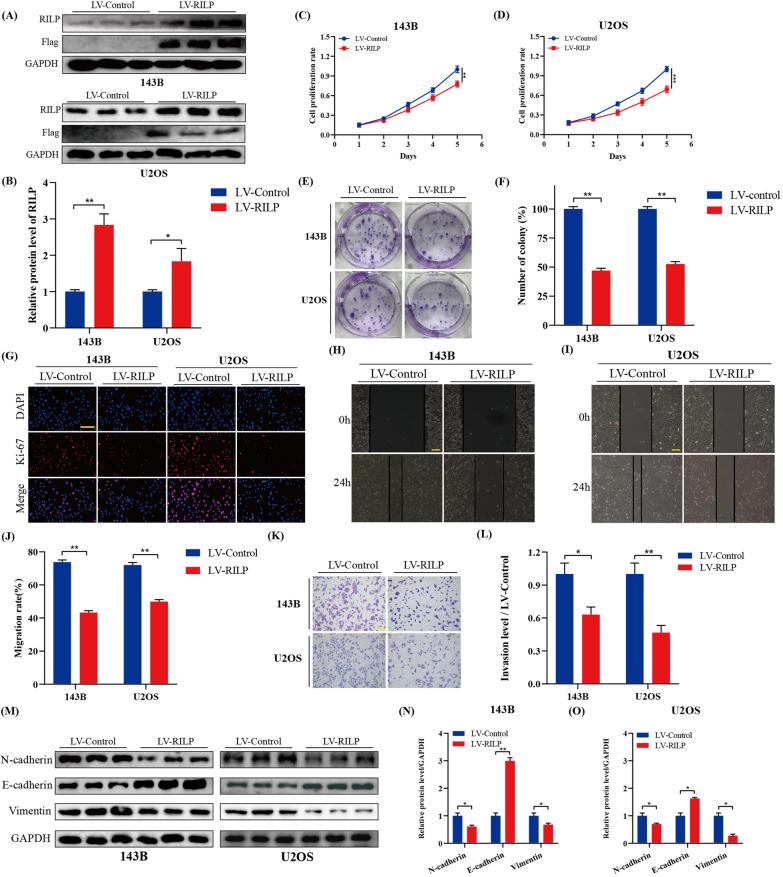
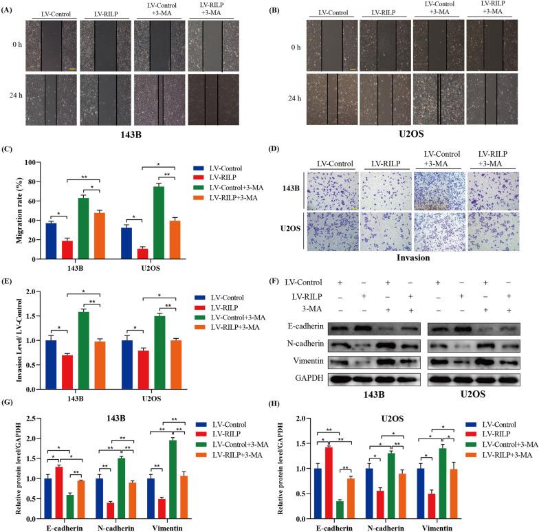
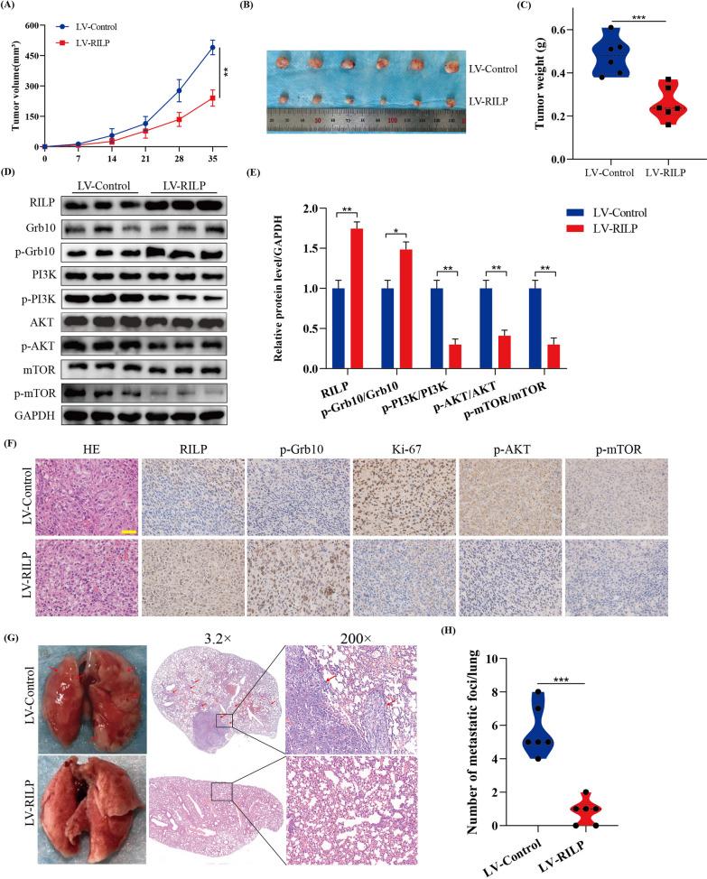
Overexpression of RILP significantly inhibited proliferation and impaired metastasis ability of osteosarcoma cells, while silencing of RILP showed the opposite trend. RNA-seq data analysis was applied in 143B cells and pathway enrichment analysis revealed that differentially expressed genes were mainly enriched in the PI3K/AKT pathway. We further verified that overexpression of RILP restrained the PI3K/AKT/mTOR signaling pathway and induced autophagy in osteosarcoma cells, while the opposite trend was observed when PI3K pathway activator 740Y-P was used. 3-Methyladenine (3-MA), a selective autophagy inhibitor, partially attenuated the inhibitory effect of RILP on the migration and invasion ability of osteosarcoma cells, suggesting the involvement of autophagy in epithelial-mesenchymal transition regulation in osteosarcoma cells. Growth factor receptor binding protein-10 (Grb10), an adaptor protein, was confirmed as a potential target of RILP to restrain the PI3K/AKT signaling pathway. We subcutaneously injected stably overexpressing 143B osteosarcoma cells into nude mice and observed that overexpression of RILP inhibited tumor growth by inhibiting the PI3K/AKT/mTOR pathway.

CONCLUSION

Our study revealed that the expression of RILP was associated with favorable prognosis of osteosarcoma and RILP inhibits proliferation, migration, and invasion and promotes autophagy in osteosarcoma cells via Grb10-mediated inhibition of the PI3K/AKT/mTOR signaling pathway. In the future, targeting RILP may be a potential strategy for osteosarcoma treatment.

摘要

背景

Rab 相互作用的溶酶体蛋白(RILP)含有一个未探索的生物功能的α-螺旋线圈,在骨肉瘤中。本研究检测了 RILP 在骨肉瘤细胞和组织中的表达,以确定 RILP 对骨肉瘤细胞的生物学行为的影响及其潜在机制。

方法

肿瘤免疫评估资源(TIMER)数据库、癌症基因组图谱(TCGA)数据库和基因表达综合数据库(GEO)数据库进行了生物信息学分析。共免疫沉淀实验用于确定两种蛋白质是否相互作用。在功能试验中,采用细胞计数试剂盒-8(CCK-8)试验、集落形成试验、划痕愈合试验、Transwell 侵袭试验、免疫荧光(IF)试验和免疫组织化学(IHC)试验。

结果

RILP 的过表达显著抑制骨肉瘤细胞的增殖和迁移能力,而 RILP 的沉默则呈现相反的趋势。在 143B 细胞中进行 RNA-seq 数据分析,通路富集分析显示差异表达基因主要富集在 PI3K/AKT 通路中。我们进一步验证,RILP 的过表达抑制了骨肉瘤细胞中的 PI3K/AKT/mTOR 信号通路,并诱导自噬,而当使用 PI3K 途径激活剂 740Y-P 时,则出现相反的趋势。自噬抑制剂 3-甲基腺嘌呤(3-MA)部分减弱了 RILP 对骨肉瘤细胞迁移和侵袭能力的抑制作用,提示自噬参与了骨肉瘤细胞上皮-间质转化的调节。生长因子受体结合蛋白 10(Grb10),一种衔接蛋白,被证实是 RILP 抑制 PI3K/AKT 信号通路的潜在靶点。我们将稳定过表达 143B 骨肉瘤细胞的裸鼠皮下注射,并观察到 RILP 通过抑制 PI3K/AKT/mTOR 通路抑制肿瘤生长。

结论

本研究表明,RILP 的表达与骨肉瘤的良好预后相关,RILP 通过 Grb10 介导的抑制 PI3K/AKT/mTOR 信号通路抑制骨肉瘤细胞的增殖、迁移和侵袭,促进自噬。未来,靶向 RILP 可能是骨肉瘤治疗的一种潜在策略。

https://cdn.ncbi.nlm.nih.gov/pmc/blobs/4030/10548720/2ec60a8110e4/10020_2023_722_Fig1_HTML.jpg

文献AI研究员

20分钟写一篇综述,助力文献阅读效率提升50倍。

立即体验

用中文搜PubMed

大模型驱动的PubMed中文搜索引擎

马上搜索

文档翻译

学术文献翻译模型,支持多种主流文档格式。

立即体验