Suppr超能文献

通过双表面蛋白正交条形码对肿瘤衍生外泌体进行同时亚群追踪和 miRNA 分析。

Simultaneous subset tracing and miRNA profiling of tumor-derived exosomes via dual-surface-protein orthogonal barcoding.

机构信息

Institute of Molecular Medicine, Department of Urology, Renji Hospital, School of Medicine, Shanghai Jiao Tong University, Shanghai 200127, China.

Key Laboratory of Luminescence Analysis and Molecular Sensing (Southwest University), Ministry of Education, College of Chemistry and Chemical Engineering, Southwest University, Chongqing 400715, China.

出版信息

Sci Adv. 2023 Oct 6;9(40):eadi1556. doi: 10.1126/sciadv.adi1556. Epub 2023 Oct 4.

Abstract

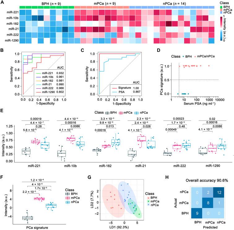
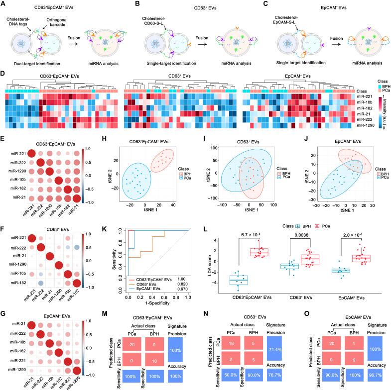
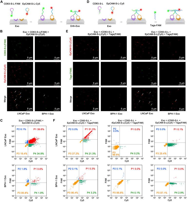
The clinical potential of miRNA-based liquid biopsy has been largely limited by the heterogeneous sources in plasma and tedious assay processes. Here, we develop a precise and robust one-pot assay called dual-surface-protein-guided orthogonal recognition of tumor-derived exosomes and in situ profiling of microRNAs (SORTER) to detect tumor-derived exosomal miRNAs and enhance the diagnostic accuracy of prostate cancer (PCa). The SORTER uses two allosteric aptamers against exosomal marker CD63 and tumor marker EpCAM to create an orthogonal labeling barcode and achieve selective sorting of tumor-specific exosome subtypes. Furthermore, the labeled barcode on tumor-derived exosomes initiated targeted membrane fusion with liposome probes to import miRNA detection reagents, enabling in situ sensitive profiling of tumor-derived exosomal miRNAs. With a signature of six miRNAs, SORTER differentiated PCa and benign prostatic hyperplasia with an accuracy of 100%. Notably, the diagnostic accuracy reached 90.6% in the classification of metastatic and nonmetastatic PCa. We envision that the SORTER will promote the clinical adaptability of miRNA-based liquid biopsy.

摘要

基于 miRNA 的液体活检的临床潜力在很大程度上受到血浆中异质来源和繁琐检测过程的限制。在这里,我们开发了一种精确且稳健的一步法检测方法,称为双表面蛋白引导的肿瘤来源外泌体的正交识别和微 RNA 的原位分析(SORTER),用于检测肿瘤来源的外泌体 miRNA,并提高前列腺癌(PCa)的诊断准确性。SORTER 使用两种针对外泌体标志物 CD63 和肿瘤标志物 EpCAM 的变构适体来创建正交标记条码,并实现肿瘤特异性外泌体亚型的选择性分选。此外,标记在肿瘤来源的外泌体上的条码引发与脂质体探针的靶向膜融合,导入 miRNA 检测试剂,实现肿瘤来源的外泌体 miRNA 的原位敏感分析。利用 6 个 miRNA 的特征,SORTER 以 100%的准确率区分了前列腺癌和良性前列腺增生。值得注意的是,在转移性和非转移性 PCa 的分类中,诊断准确率达到 90.6%。我们设想 SORTER 将促进基于 miRNA 的液体活检的临床适应性。

https://cdn.ncbi.nlm.nih.gov/pmc/blobs/25e1/10550235/44233c2a1126/sciadv.adi1556-f1.jpg

文献AI研究员

20分钟写一篇综述,助力文献阅读效率提升50倍。

立即体验

用中文搜PubMed

大模型驱动的PubMed中文搜索引擎

马上搜索

文档翻译

学术文献翻译模型,支持多种主流文档格式。

立即体验