Suppr超能文献

吲哚胺 2,3-双加氧酶表达的 LAMP3 树突状细胞与 CD4 调节性 T 细胞和 CD8 耗竭性 T 细胞的相互作用:协同重塑宫颈癌的免疫抑制微环境及其治疗意义。

Interactions of Indoleamine 2,3-dioxygenase-expressing LAMP3 dendritic cells with CD4 regulatory T cells and CD8 exhausted T cells: synergistically remodeling of the immunosuppressive microenvironment in cervical cancer and therapeutic implications.

机构信息

Department of Gynecology, Obstetrics and Gynecology Hospital, Fudan University, Shanghai, P. R. China.

Shanghai Key Laboratory of Female Reproductive Endocrine-Related Diseases, Shanghai, P. R. China.

出版信息

Cancer Commun (Lond). 2023 Nov;43(11):1207-1228. doi: 10.1002/cac2.12486. Epub 2023 Oct 4.

Abstract

BACKGROUND

Cervical cancer (CC) is the fourth most common cancer in women worldwide. Although immunotherapy has been applied in clinical practice, its therapeutic efficacy remains far from satisfactory, necessitating further investigation of the mechanism of CC immune remodeling and exploration of novel treatment targets. This study aimed to investigate the mechanism of CC immune remodeling and explore potential therapeutic targets.

METHODS

We conducted single-cell RNA sequencing on a total of 17 clinical specimens, including normal cervical tissues, high-grade squamous intraepithelial lesions, and CC tissues. To validate our findings, we conducted multicolor immunohistochemical staining of CC tissues and constructed a subcutaneous tumorigenesis model in C57BL/6 mice using murine CC cell lines (TC1) to evaluate the effectiveness of combination therapy involving indoleamine 2,3-dioxygenase 1 (IDO1) inhibition and immune checkpoint blockade (ICB). We used the unpaired two-tailed Student's t-test, Mann-Whitney test, or Kruskal-Wallis test to compare continuous data between two groups and one-way ANOVA with Tukey's post hoc test to compare data between multiple groups.

RESULTS

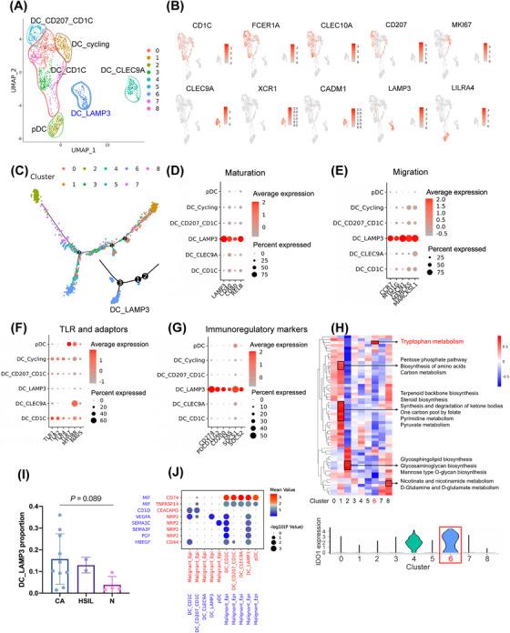
Malignant cervical epithelial cells did not manifest noticeable signs of tumor escape, whereas lysosomal-associated membrane protein 3-positive (LAMP3 ) dendritic cells (DCs) in a mature state with immunoregulatory roles were found to express IDO1 and affect tryptophan metabolism. These cells interacted with both tumor-reactive exhausted CD8 T cells and CD4 regulatory T cells, synergistically forming a vicious immunosuppressive cycle and mediating CC immune escape. Further validation through multicolor immunohistochemical staining showed co-localization of neoantigen-reactive T cells (CD3 , CD4 /CD8 , and PD-1 ) and LAMP3 DCs (CD80 and PD-L1 ). Additionally, a combination of the IDO1 inhibitor with an ICB agent significantly reduced tumor volume in the mouse model of CC compared with an ICB agent alone.

CONCLUSIONS

Our study suggested that a combination treatment consisting of targeting IDO1 and ICB agent could improve the therapeutic efficacy of current CC immunotherapies. Additionally, our results provided crucial insights for designing drugs and conducting future clinical trials for CC.

摘要

背景

宫颈癌(CC)是全球女性中第四常见的癌症。尽管免疫疗法已在临床实践中应用,但疗效仍远未令人满意,因此需要进一步研究 CC 免疫重塑的机制,并探索新的治疗靶点。本研究旨在探讨 CC 免疫重塑的机制并探索潜在的治疗靶点。

方法

我们对总共 17 个临床标本(包括正常宫颈组织、高级别鳞状上皮内病变和 CC 组织)进行了单细胞 RNA 测序。为了验证我们的发现,我们对 CC 组织进行了多色免疫组织化学染色,并使用小鼠 CC 细胞系(TC1)构建了 C57BL/6 小鼠的皮下肿瘤发生模型,以评估吲哚胺 2,3-双加氧酶 1(IDO1)抑制和免疫检查点阻断(ICB)联合治疗的效果。我们使用配对和非配对的双尾学生 t 检验、Mann-Whitney 检验或 Kruskal-Wallis 检验来比较两组之间的连续数据,以及单因素方差分析加 Tukey 事后检验来比较多组之间的数据。

结果

恶性宫颈上皮细胞并未表现出明显的肿瘤逃逸迹象,而具有免疫调节作用的成熟状态下溶酶体相关膜蛋白 3 阳性(LAMP3)树突状细胞(DC)则表达 IDO1 并影响色氨酸代谢。这些细胞与肿瘤反应性耗竭 CD8 T 细胞和 CD4 调节性 T 细胞相互作用,协同形成一个恶性免疫抑制循环,介导 CC 免疫逃逸。通过多色免疫组织化学染色进一步验证表明,新抗原反应性 T 细胞(CD3、CD4/CD8 和 PD-1)和 LAMP3 DC(CD80 和 PD-L1)存在共定位。此外,与单独使用 ICB 药物相比,IDO1 抑制剂与 ICB 药物联合使用显著降低了 CC 小鼠模型中的肿瘤体积。

结论

我们的研究表明,靶向 IDO1 和 ICB 药物的联合治疗可能会提高当前 CC 免疫疗法的疗效。此外,我们的结果为设计药物和进行 CC 的未来临床试验提供了重要的见解。

https://cdn.ncbi.nlm.nih.gov/pmc/blobs/0ed8/10631485/93986a8eb6da/CAC2-43-1207-g009.jpg

文献AI研究员

20分钟写一篇综述,助力文献阅读效率提升50倍。

立即体验

用中文搜PubMed

大模型驱动的PubMed中文搜索引擎

马上搜索

文档翻译

学术文献翻译模型,支持多种主流文档格式。

立即体验