Suppr超能文献

优化基于 CRISPR 和转座子技术的通用异体嵌合抗原受体 T 细胞用于治疗急性髓细胞白血病。

Optimization of universal allogeneic CAR-T cells combining CRISPR and transposon-based technologies for treatment of acute myeloid leukemia.

机构信息

Hematology and Cell Therapy Department, Clinica Universidad de Navarra, IdiSNA, Pamplona, Spain.

Hematology Department, Hospital Universitario de Navarra, IdiSNA, Pamplona, Spain.

出版信息

Front Immunol. 2023 Sep 19;14:1270843. doi: 10.3389/fimmu.2023.1270843. eCollection 2023.

Abstract

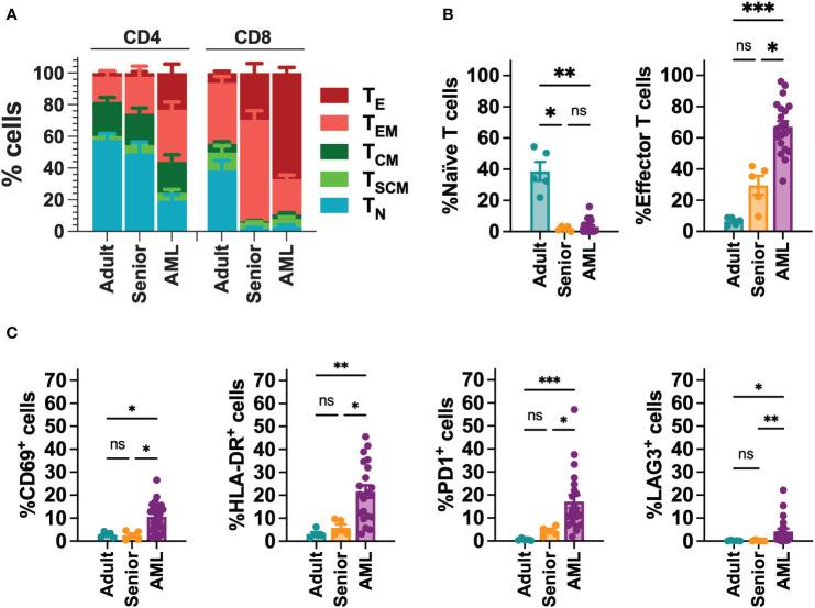
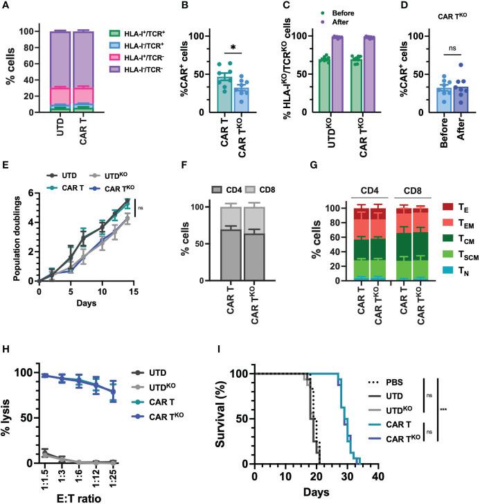
Despite the potential of CAR-T therapies for hematological malignancies, their efficacy in patients with relapse and refractory Acute Myeloid Leukemia has been limited. The aim of our study has been to develop and manufacture a CAR-T cell product that addresses some of the current limitations. We initially compared the phenotype of T cells from AML patients and healthy young and elderly controls. This analysis showed that T cells from AML patients displayed a predominantly effector phenotype, with increased expression of activation (CD69 and HLA-DR) and exhaustion markers (PD1 and LAG3), in contrast to the enriched memory phenotype observed in healthy donors. This differentiated and more exhausted phenotype was also observed, and corroborated by transcriptomic analyses, in CAR-T cells from AML patients engineered with an optimized CAR construct targeting CD33, resulting in a decreased antitumoral efficacy evaluated in xenograft AML models. To overcome some of these limitations we have combined CRISPR-based genome editing technologies with virus-free gene-transfer strategies using transposons, to generate CAR-T cells depleted of HLA-I and TCR complexes (HLA-I/TCR CAR-T cells) for allogeneic approaches. Our optimized protocol allows one-step generation of edited CAR-T cells that show a similar phenotypic profile to non-edited CAR-T cells, with equivalent and antitumoral efficacy. Moreover, genomic analysis of edited CAR-T cells revealed a safe integration profile of the vector, with no preferences for specific genomic regions, with highly specific editing of the HLA-I and TCR, without significant off-target sites. Finally, the production of edited CAR-T cells at a larger scale allowed the generation and selection of enough HLA-I/TCR CAR-T cells that would be compatible with clinical applications. In summary, our results demonstrate that CAR-T cells from AML patients, although functional, present phenotypic and functional features that could compromise their antitumoral efficacy, compared to CAR-T cells from healthy donors. The combination of CRISPR technologies with transposon-based delivery strategies allows the generation of HLA-I/TCR CAR-T cells, compatible with allogeneic approaches, that would represent a promising option for AML treatment.

摘要

尽管嵌合抗原受体 T 细胞(CAR-T)疗法在血液恶性肿瘤方面具有潜力,但在复发和难治性急性髓系白血病(AML)患者中的疗效受到限制。我们的研究旨在开发和制造一种 CAR-T 细胞产品,以解决当前的一些限制。

我们首先比较了 AML 患者、健康年轻和老年对照者的 T 细胞表型。这项分析表明,AML 患者的 T 细胞表现出主要的效应器表型,与健康供体中观察到的丰富记忆表型相反,其激活(CD69 和 HLA-DR)和耗竭标志物(PD1 和 LAG3)表达增加。在针对 CD33 的优化 CAR 构建工程化的 AML 患者的 CAR-T 细胞中也观察到了这种分化和更耗竭的表型,并通过转录组分析得到了证实,这导致在异种移植 AML 模型中评估的抗肿瘤疗效降低。

为了克服其中的一些限制,我们结合了基于 CRISPR 的基因组编辑技术和无病毒基因转移策略,使用转座子,生成了耗尽 HLA-I 和 TCR 复合物的 CAR-T 细胞(HLA-I/TCR CAR-T 细胞)用于同种异体方法。我们的优化方案允许一步生成编辑的 CAR-T 细胞,其表现出与未编辑的 CAR-T 细胞相似的表型特征,具有等效的抗肿瘤疗效。此外,编辑的 CAR-T 细胞的基因组分析显示载体的整合图谱安全,没有对特定基因组区域的偏好,HLA-I 和 TCR 的编辑高度特异性,没有明显的脱靶位点。最后,更大规模地生产编辑的 CAR-T 细胞允许生成和选择足够数量的 HLA-I/TCR CAR-T 细胞,使其与临床应用兼容。

总之,我们的结果表明,与健康供体的 CAR-T 细胞相比,AML 患者的 CAR-T 细胞虽然具有功能,但表现出的表型和功能特征可能会影响其抗肿瘤疗效。CRISPR 技术与转座子递送策略的结合允许生成与同种异体方法兼容的 HLA-I/TCR CAR-T 细胞,这将是 AML 治疗的一种有前途的选择。

https://cdn.ncbi.nlm.nih.gov/pmc/blobs/0a04/10546312/91a101041f24/fimmu-14-1270843-g001.jpg

文献AI研究员

20分钟写一篇综述,助力文献阅读效率提升50倍。

立即体验

用中文搜PubMed

大模型驱动的PubMed中文搜索引擎

马上搜索

文档翻译

学术文献翻译模型,支持多种主流文档格式。

立即体验