Suppr超能文献

叉尾斗鱼(林奈,1758 年)基因组的染色体水平组装和注释。

Chromosome-level assembly and annotation of the Xyrichtys novacula (Linnaeus, 1758) genome.

机构信息

Centro Nacional de Análisis Genómico (CNAG), C/Baldiri Reixac 4, 08028 Barcelona, Spain.

Institut Mediterrani d'Estudis Avançats, IMEDEA (UIB-CSIC), C/Miquel Marquès 21, 07190 Esporles, Illes Balears, Spain.

出版信息

DNA Res. 2023 Oct 1;30(5). doi: 10.1093/dnares/dsad021.

Abstract

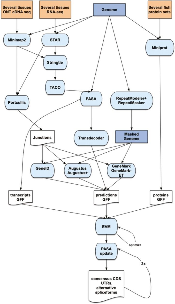
The pearly razorfish (Xyrichtys novacula), commonly known as raor in the Balearic Islands, is a wrasse within the family Labridae. This fish species has particular biological and socio-cultural characteristics making it an ideal model organism in the fields of behavioural ecology, molecular ecology and conservation biology. In this study, we present the first annotated chromosome-level assembly for this species. Sequencing involved a combination of long reads with Oxford Nanopore Technologies, Illumina paired-end short reads (2 × 151 bp), Hi-C and RNA-seq from different tissues. The nuclear genome assembly has a scaffold N50 of 34.33 Mb, a total assembly span of 775.53 Mb and 99.63% of the sequence assembled into 24 superscaffolds, consistent with its known karyotype. Quality metrics revealed a consensus accuracy (QV) of 42.92 and gene completeness > 98%. The genome annotation resulted in 26,690 protein-coding genes and 12,737 non-coding transcripts. The coding regions encoded 39,613 unique protein products, 93% of them with assigned function. Overall, the publication of the X. novacula's reference genome will broaden the scope and impact of genomic research conducted on this iconic and colourful species.

摘要

珍珠刀鱼(Xyrichtys novacula),俗称巴利阿里群岛的 raor,是濑鱼科的一种濑鱼。这种鱼类具有特殊的生物学和社会文化特征,使其成为行为生态学、分子生态学和保护生物学领域的理想模式生物。在这项研究中,我们首次为该物种提供了注释的染色体水平组装。测序涉及结合了 Oxford Nanopore Technologies 的长读长、Illumina 配对末端短读长(2 × 151 bp)、Hi-C 和来自不同组织的 RNA-seq。核基因组组装的支架 N50 为 34.33 Mb,总组装跨度为 775.53 Mb,99.63%的序列组装成 24 个超级支架,与已知的核型一致。质量指标显示一致性准确率(QV)为 42.92%,基因完整性>98%。基因组注释产生了 26690 个蛋白质编码基因和 12737 个非编码转录本。编码区编码了 39613 个独特的蛋白质产物,其中 93%具有指定的功能。总体而言,X. novacula 参考基因组的公布将扩大对这种标志性和丰富多彩的物种进行基因组研究的范围和影响。

https://cdn.ncbi.nlm.nih.gov/pmc/blobs/632e/10590160/598f513a96d1/dsad021_fig1.jpg

文献AI研究员

20分钟写一篇综述,助力文献阅读效率提升50倍。

立即体验

用中文搜PubMed

大模型驱动的PubMed中文搜索引擎

马上搜索

文档翻译

学术文献翻译模型,支持多种主流文档格式。

立即体验