Suppr超能文献

利用细胞分析软件开发自动图像分析流程以监测肌营养不良症的疾病进展

Automated Image Analysis Pipeline Development to Monitor Disease Progression in Muscular Dystrophy Using Cell Profiler.

作者信息

Brown Alexandra, Morris Brooklyn, Kamau John Karanja, Alshudukhi Abdullah A, Jama Abdulrahman, Ren Hongmei

机构信息

Department of Biochemistry and Molecular Biology, Wright State University, Dayton, OH, USA.

Department of Medical Laboratories, College of Applied Medical Sciences, Qassim University, Buraydah, Saudi Arabia.

出版信息

Arch Microbiol Immunol. 2023;7(3):178-187. doi: 10.26502/ami.936500115. Epub 2023 Sep 1.

Abstract

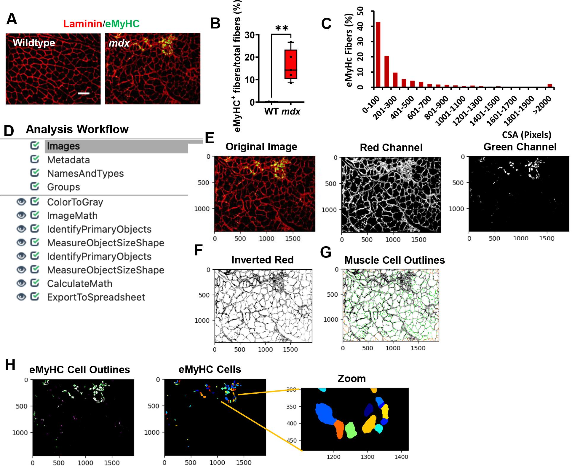
Muscular dystrophies are inherited disorders that are characterized by progressive muscle degeneration. These disorders are caused by mutations in the genes encoding structural elements within the muscle, which leads to increased vulnerability to mechanical stress and sarcolemma damage. Although myofibers have the capacity to regenerate, the newly formed myofibers still harbor genetic mutation, which induces continuous cycles of muscle fiber death and regeneration. This repeated cycling is accompanied by an inflammatory response which eventually provokes excessive fibrotic deposition. The histopathological changes in skeletal muscle tissue are central to the disease pathogenesis. Analysis of muscle histopathology is the gold standard for monitoring muscle health and disease progression. However, manual, or semi-manual quantification methods, are not only immensely tedious but can be subjective. Here, we present four image analysis pipelines built in CellProfiler which enable users without a background in computer vision or programming to quantitatively analyze biological images. These image analysis pipelines are designed to quantify skeletal muscle histopathological staining for membrane damage, the abundance and size distribution of regenerating muscle fibers, inflammation via quantification of CD68+ M1 macrophages, and collagen deposition. Additionally, we discuss methods to address common errors associated with the quantification of microscopy images. These automated tools can not only improve workflow efficiency but can provide a better understanding of the histopathological progression of muscular dystrophy.

摘要

肌肉萎缩症是一类遗传性疾病,其特征为进行性肌肉退化。这些疾病是由编码肌肉内结构元件的基因突变引起的,这会导致肌肉对机械应力和肌膜损伤的易感性增加。尽管肌纤维具有再生能力,但新形成的肌纤维仍携带基因突变,这会引发肌肉纤维死亡和再生的持续循环。这种反复循环伴随着炎症反应,最终导致过度的纤维化沉积。骨骼肌组织的组织病理学变化是疾病发病机制的核心。肌肉组织病理学分析是监测肌肉健康和疾病进展的金标准。然而,手动或半自动定量方法不仅极其繁琐,而且可能存在主观性。在此,我们展示了四个基于CellProfiler构建的图像分析流程,使没有计算机视觉或编程背景的用户能够对生物图像进行定量分析。这些图像分析流程旨在对骨骼肌组织病理学染色进行定量分析,包括膜损伤、再生肌纤维的丰度和大小分布、通过定量CD68+ M1巨噬细胞评估炎症以及胶原沉积。此外,我们还讨论了处理与显微镜图像定量相关的常见错误的方法。这些自动化工具不仅可以提高工作流程效率,还能更好地理解肌肉萎缩症的组织病理学进展。

https://cdn.ncbi.nlm.nih.gov/pmc/blobs/b779/10552673/7a0d47b37b32/nihms-1930114-f0001.jpg

文献AI研究员

20分钟写一篇综述,助力文献阅读效率提升50倍。

立即体验

用中文搜PubMed

大模型驱动的PubMed中文搜索引擎

马上搜索

文档翻译

学术文献翻译模型,支持多种主流文档格式。

立即体验