Suppr超能文献

线粒体功能障碍、脂质代谢和氨基酸生物合成是新冠病毒疾病康复的关键途径。

Mitochondrial dysfunction, lipids metabolism, and amino acid biosynthesis are key pathways for COVID-19 recovery.

作者信息

Sánchez Alba, García-Pardo Graciano, Gómez-Bertomeu Fréderic, López-Dupla Miguel, Foguet-Romero Elisabet, Buzón Maria José, Almirante Benito, Olona Montserrat, Fernández-Veledo Sonia, Vidal Francesc, Chafino Silvia, Rull Anna, Peraire Joaquim

机构信息

Institut Investigació Sanitària Pere Virgili (IISPV), Tarragona, Spain.

Hospital Universitari de Tarragona Joan XXIII (HJ23), Tarragona, Spain.

出版信息

iScience. 2023 Sep 19;26(10):107948. doi: 10.1016/j.isci.2023.107948. eCollection 2023 Oct 20.

Abstract

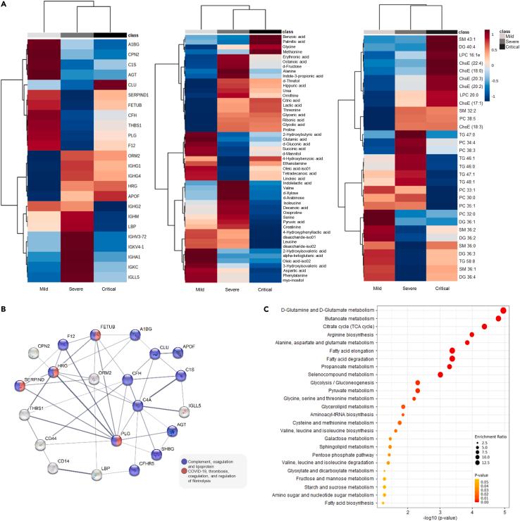
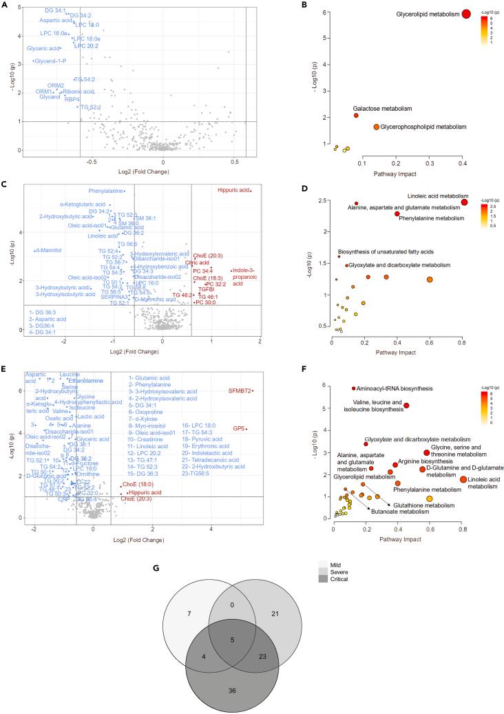
The metabolic alterations caused by SARS-CoV-2 infection reflect disease progression. To analyze molecules involved in these metabolic changes, a multiomics study was performed using plasma from 103 patients with different degrees of COVID-19 severity during the evolution of the infection. With the increased severity of COVID-19, changes in circulating proteomic, metabolomic, and lipidomic profiles increased. Notably, the group of severe and critical patients with high HRG and ChoE (20:3) and low alpha-ketoglutaric acid levels had a high chance of unfavorable disease evolution (AUC = 0.925). Consequently, patients with the worst prognosis presented alterations in the TCA cycle (mitochondrial dysfunction), lipid metabolism, amino acid biosynthesis, and coagulation. Our findings increase knowledge regarding how SARS-CoV-2 infection affects different metabolic pathways and help in understanding the future consequences of COVID-19 to identify potential therapeutic targets.

摘要

由严重急性呼吸综合征冠状病毒2(SARS-CoV-2)感染引起的代谢改变反映了疾病进展。为了分析参与这些代谢变化的分子,在感染过程中,对103例不同严重程度的新型冠状病毒肺炎(COVID-19)患者的血浆进行了多组学研究。随着COVID-19严重程度的增加,循环蛋白质组、代谢组和脂质组谱的变化也增加。值得注意的是,高纤连蛋白(HRG)和二十碳三烯酸(ChoE,20:3)水平高且α-酮戊二酸水平低的重症和危重症患者疾病进展不良的可能性很高(曲线下面积[AUC]=0.925)。因此,预后最差的患者在三羧酸循环(线粒体功能障碍)、脂质代谢、氨基酸生物合成和凝血方面出现了改变。我们的研究结果增加了关于SARS-CoV-2感染如何影响不同代谢途径的知识,并有助于理解COVID-19的未来后果,以确定潜在的治疗靶点。

https://cdn.ncbi.nlm.nih.gov/pmc/blobs/8bf8/10551651/425db0bb587c/fx1.jpg

文献AI研究员

20分钟写一篇综述,助力文献阅读效率提升50倍。

立即体验

用中文搜PubMed

大模型驱动的PubMed中文搜索引擎

马上搜索

文档翻译

学术文献翻译模型,支持多种主流文档格式。

立即体验