Suppr超能文献

CADM1 可削弱 miR-1246 促进耐药白血病细胞周期进展的作用。

CADM1 impairs the effect of miR-1246 on promoting cell cycle progression in chemo-resistant leukemia cells.

机构信息

Department of Immunology, School of Basic Medical Sciences, Lanzhou University, No. 199 Donggang West Road, Lanzhou, 730000, Gansu, China.

Shaanxi Meili Omni-Honesty Animal Health Co., Ltd, Xi'an, 710000, Shaanxi, China.

出版信息

BMC Cancer. 2023 Oct 9;23(1):955. doi: 10.1186/s12885-023-11458-1.

Abstract

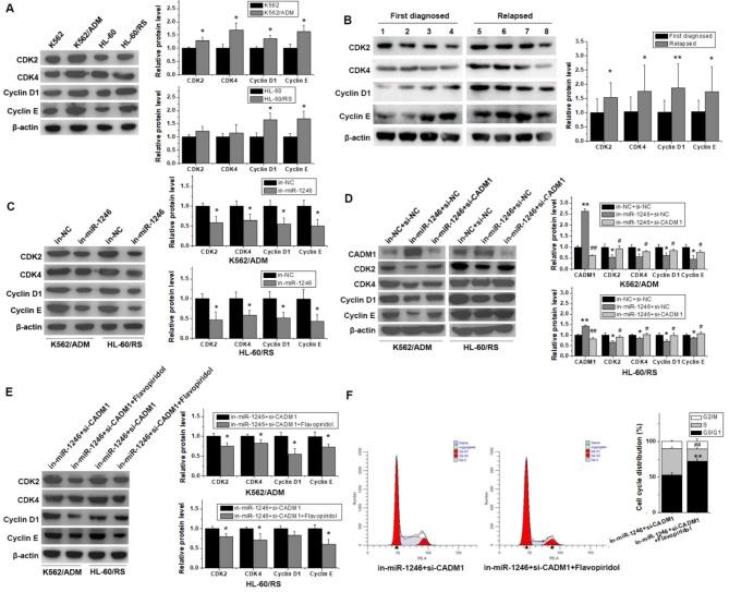
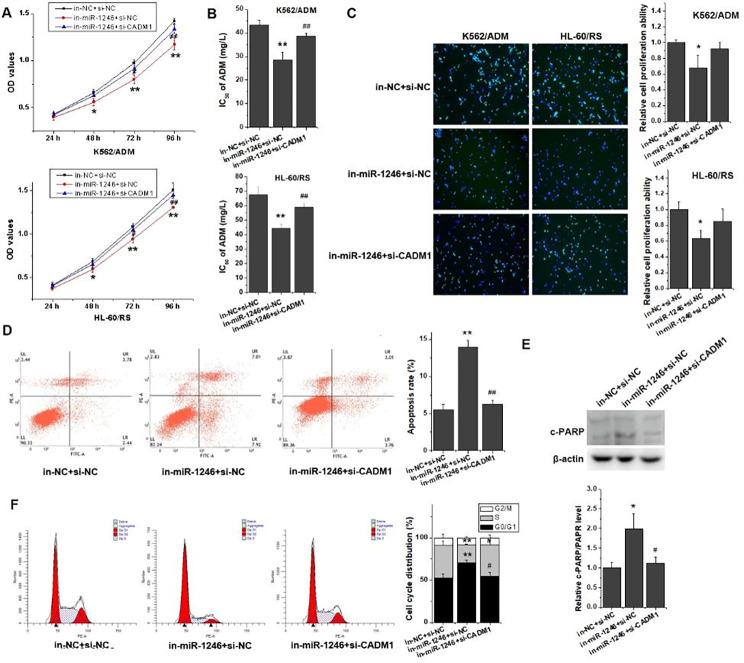
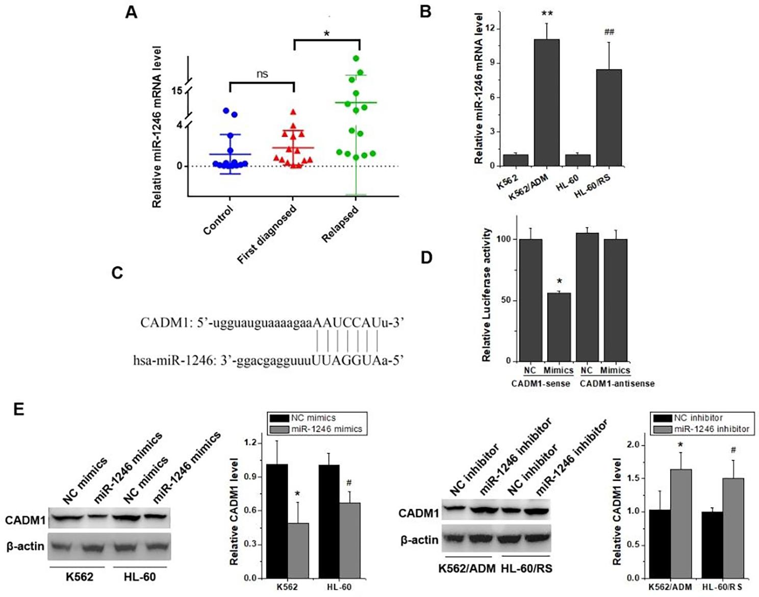
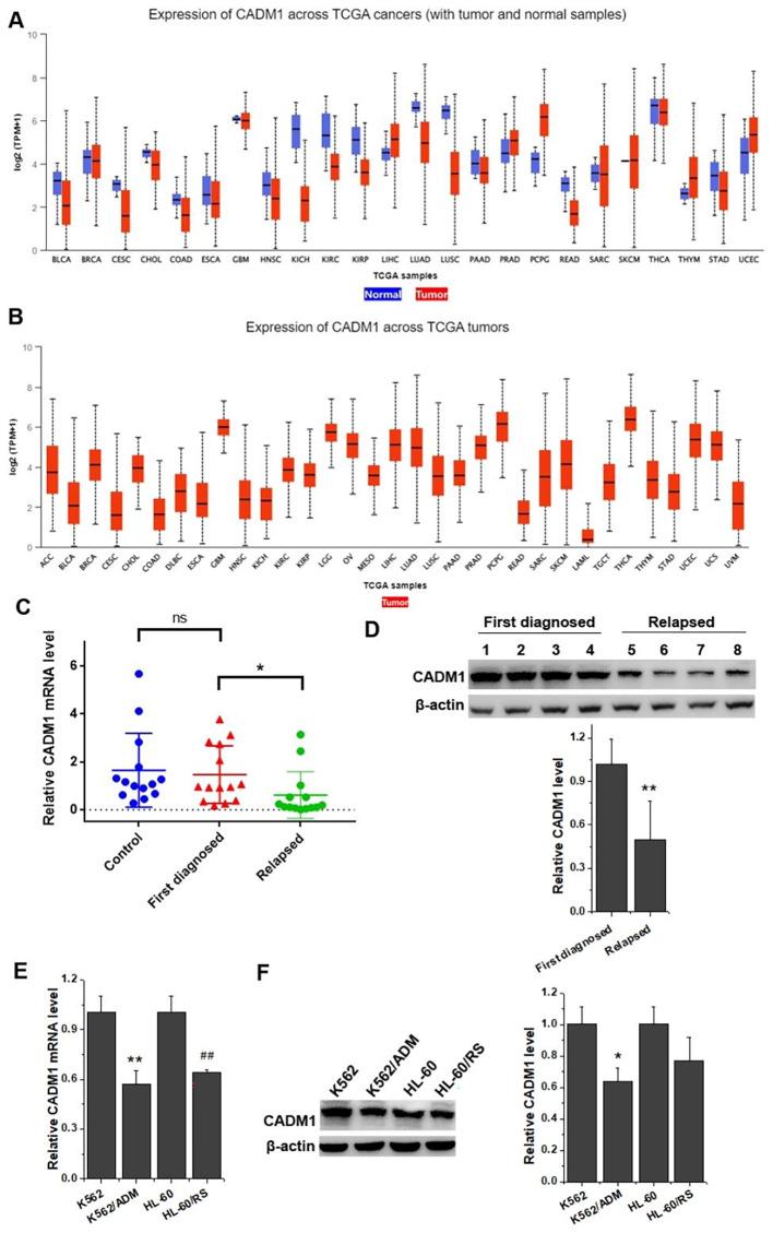
The interruption of normal cell cycle execution acts as an important part to the development of leukemia. It was reported that microRNAs (miRNAs) were closely related to tumorigenesis and progression, and their aberrant expression had been demonstrated to play a crucial role in numerous types of cancer. Our previous study showed that miR-1246 was preferentially overexpressed in chemo-resistant leukemia cell lines, and participated in process of cell cycle progression and multidrug resistant regulation. However, the underlying mechanism remains unclear. In present study, bioinformatics prediction and dual luciferase reporter assay indicated that CADM1 was a direct target of miR-1246. Evidently decreased expression of CADM1 was observed in relapsed primary leukemia patients and chemo-resistant cell lines. Our results furtherly proved that inhibition of miR-1246 could significantly enhance drug sensitivity to Adriamycin (ADM), induce cell cycle arrest at G0/G1 phase, promote cell apoptosis, and relieve its suppression on CADM1 in K562/ADM and HL-60/RS cells. Interference with CADM1 could reduce the increased drug sensitivity induced by miR-1246 inhibition, and notably restore drug resistance by promoting cell cycle progression and cell survival via regulating CDKs/Cyclins complexes in chemo-resistant leukemia cells. Above all, our results demonstrated that CADM1 attenuated the role of miR-1246 in promoting cell cycle progression and cell survival, thus influencing multidrug resistance within chemo-resistant leukemia cells via CDKs/Cyclins. Higher expression of miR-1246 and lower expression of CADM1 might be risk factors for leukemia.

摘要

正常细胞周期执行的中断是白血病发生的重要因素。据报道,microRNAs(miRNAs)与肿瘤发生和进展密切相关,其异常表达已被证明在多种类型的癌症中发挥关键作用。我们之前的研究表明,miR-1246 在化疗耐药白血病细胞系中优先过表达,并参与细胞周期进展和多药耐药调节过程。然而,其潜在的机制尚不清楚。在本研究中,生物信息学预测和双荧光素酶报告基因实验表明 CADM1 是 miR-1246 的直接靶基因。在复发的原发性白血病患者和化疗耐药细胞系中,CADM1 的表达明显下调。我们的结果进一步证明,抑制 miR-1246 可以显著增强阿霉素(ADM)的药物敏感性,诱导细胞周期停滞在 G0/G1 期,促进细胞凋亡,并减轻其对 K562/ADM 和 HL-60/RS 细胞中 CADM1 的抑制作用。干扰 CADM1 可以降低由 miR-1246 抑制诱导的增加的药物敏感性,并通过调节 CDK/Cyclin 复合物在化疗耐药白血病细胞中促进细胞周期进展和细胞存活,从而显著恢复耐药性。总之,我们的结果表明,CADM1 减弱了 miR-1246 促进细胞周期进展和细胞存活的作用,从而通过 CDK/Cyclin 影响化疗耐药白血病细胞中的多药耐药性。miR-1246 的高表达和 CADM1 的低表达可能是白血病的危险因素。

https://cdn.ncbi.nlm.nih.gov/pmc/blobs/ec79/10561441/df8613739d60/12885_2023_11458_Fig1_HTML.jpg

文献AI研究员

20分钟写一篇综述,助力文献阅读效率提升50倍。

立即体验

用中文搜PubMed

大模型驱动的PubMed中文搜索引擎

马上搜索

文档翻译

学术文献翻译模型,支持多种主流文档格式。

立即体验