Suppr超能文献

鉴定内质网应激相关的分子亚型和预测胰腺癌免疫图谱和治疗反应的预后模型。

Identifying endoplasmic reticulum stress-related molecular subtypes and prognostic model for predicting the immune landscape and therapy response in pancreatic cancer.

机构信息

Department of General Surgery, Clinical Laboratory of Integrative Medicine, The First Affiliated Hospital of Dalian Medical University, Dalian, China.

Institute (College) of Integrative Medicine, Dalian Medical University, Dalian, China.

出版信息

Aging (Albany NY). 2023 Oct 9;15(19):10549-10579. doi: 10.18632/aging.205094.

Abstract

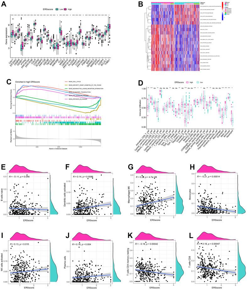
Endoplasmic reticulum stress (ERS) is caused by the accumulation of intracellular misfolded or unfolded proteins and is associated with cancer development. In this study, pan-cancer analysis revealed complex genetic variations, including copy number variation, methylation, and somatic mutations for ERS-related genes (ERGs) in 33 kinds of cancer. Consensus clustering divided pancreatic cancer (PC) patients from TCGA and GEO databases into two ERS-related subtypes: ERGcluster A and B. Compared with ERGcluster A, ERGcluster B had a more active ERS state and worse prognosis. Subsequently, the ERS-related prognostic model was established to quantify the ERS score for a single sample. The patient with a low ERS score had remarkably longer survival times. ssGSEA and CIBERSORT algorithms revealed that activated B cells and CD8+ T cells had higher infiltration in the low ERS score group, but higher infiltration of activated CD4+ T cells, activated dendritic cells, macrophages, and neutrophils in the high ERS score group. Drug sensitivity analysis indicated the low ERS score group had a better response to gemcitabine, paclitaxel, 5-fluorouracil, oxaliplatin, and irinotecan. RT-qPCR validated that MET, MUC16, and KRT7 in the model had higher expression levels in pancreatic tumour tissues. Single-cell analysis further revealed that MET, MUC16, and KRT7 were mainly expressed in cancer cells in PC tumour microenvironment. In all, we first constructed the ERS-related molecular subtypes and prognostic model in PC. Our research highlighted the vital role of ERS in PC and contributed to further research on molecular mechanisms and novel therapeutic strategies for PC in the future.

摘要

内质网应激(ERS)是由细胞内错误折叠或未折叠的蛋白质积累引起的,与癌症的发展有关。在这项研究中,泛癌症分析揭示了 33 种癌症中与 ERS 相关基因(ERGs)相关的复杂遗传变异,包括拷贝数变异、甲基化和体细胞突变。共识聚类将 TCGA 和 GEO 数据库中的胰腺癌(PC)患者分为两个 ERS 相关亚型:ERGcluster A 和 B。与 ERGcluster A 相比,ERGcluster B 具有更活跃的 ERS 状态和更差的预后。随后,建立了 ERS 相关预后模型来量化单个样本的 ERS 评分。ERS 评分低的患者具有显著更长的生存时间。ssGSEA 和 CIBERSORT 算法显示,低 ERS 评分组中活化的 B 细胞和 CD8+T 细胞浸润更高,而高 ERS 评分组中活化的 CD4+T 细胞、活化的树突状细胞、巨噬细胞和中性粒细胞浸润更高。药物敏感性分析表明,低 ERS 评分组对吉西他滨、紫杉醇、5-氟尿嘧啶、奥沙利铂和伊立替康的反应更好。RT-qPCR 验证了模型中 MET、MUC16 和 KRT7 在胰腺肿瘤组织中的表达水平更高。单细胞分析进一步表明,MET、MUC16 和 KRT7 主要在 PC 肿瘤微环境中的癌细胞中表达。总之,我们首次构建了 PC 中与 ERS 相关的分子亚型和预后模型。我们的研究强调了 ERS 在 PC 中的重要作用,并为未来进一步研究 PC 的分子机制和新的治疗策略做出了贡献。

https://cdn.ncbi.nlm.nih.gov/pmc/blobs/6b62/10599750/c983c13e77db/aging-15-205094-g001.jpg

文献AI研究员

20分钟写一篇综述,助力文献阅读效率提升50倍。

立即体验

用中文搜PubMed

大模型驱动的PubMed中文搜索引擎

马上搜索

文档翻译

学术文献翻译模型,支持多种主流文档格式。

立即体验