Suppr超能文献

UCHL1-PKM2 轴失调与促进尿路上皮膀胱癌细胞的增殖和侵袭有关。

UCHL1-PKM2 axis dysregulation is associated with promoted proliferation and invasiveness of urothelial bladder cancer cells.

机构信息

Department of Pathology, Fujian Medical University Union Hospital, Fuzhou 350001, Fujian, China.

出版信息

Aging (Albany NY). 2023 Oct 9;15(19):10593-10606. doi: 10.18632/aging.205097.

Abstract

BACKGROUND

Bladder cancer is one of the most common type of cancers globally, and the majority of cases belong to urothelial bladder carcinoma (UBC) type. Current researches have demonstrated that multiple genomic abnormalities are related to the sensitivity of cisplatin-based chemotherapy in bladder cancer patients. Previous findings have indicated a controversial role of Ubiquitin Carboxy-Terminal Hydrolase L1 (UCHL1) in malignancy, so we aimed to further explore the role of UCHL1 in UBC.

METHODS

UBC cell lines and The Cancer Genome Atlas (TCGA) datasets were utilized to investigate UCHL1 expression pattern and functional as well as prognostic impacts in UBC cancer cell line models and patients. UCHL1 overexpression and silencing vectors and subsequent immunoprecipitation/ubiquitination experiments in combination of cellular functional assays were conducted to explore UCHL1-PKM2 interaction axis and its significance in UBC malignancy.

RESULTS

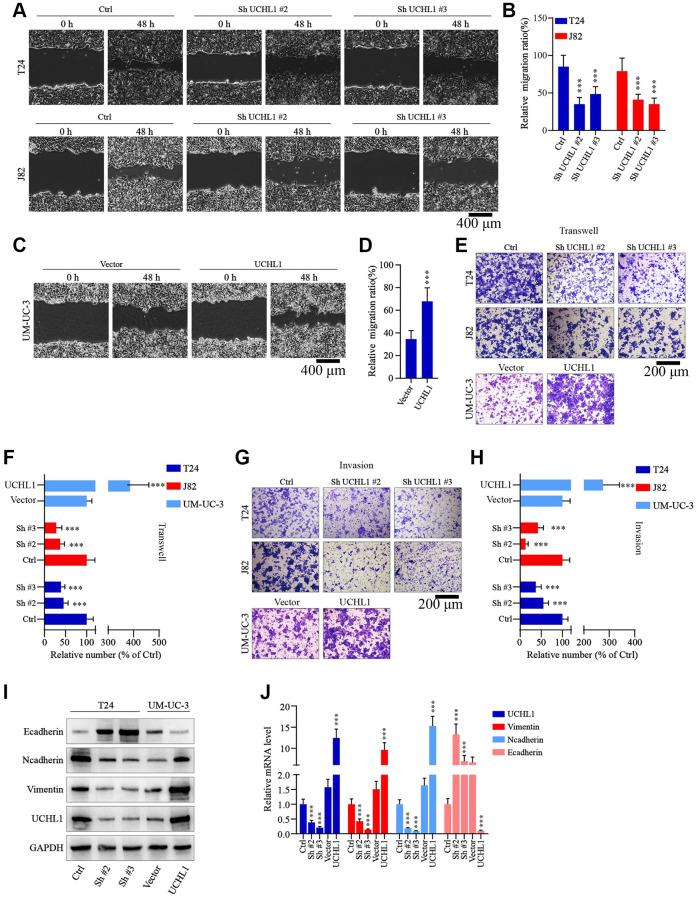
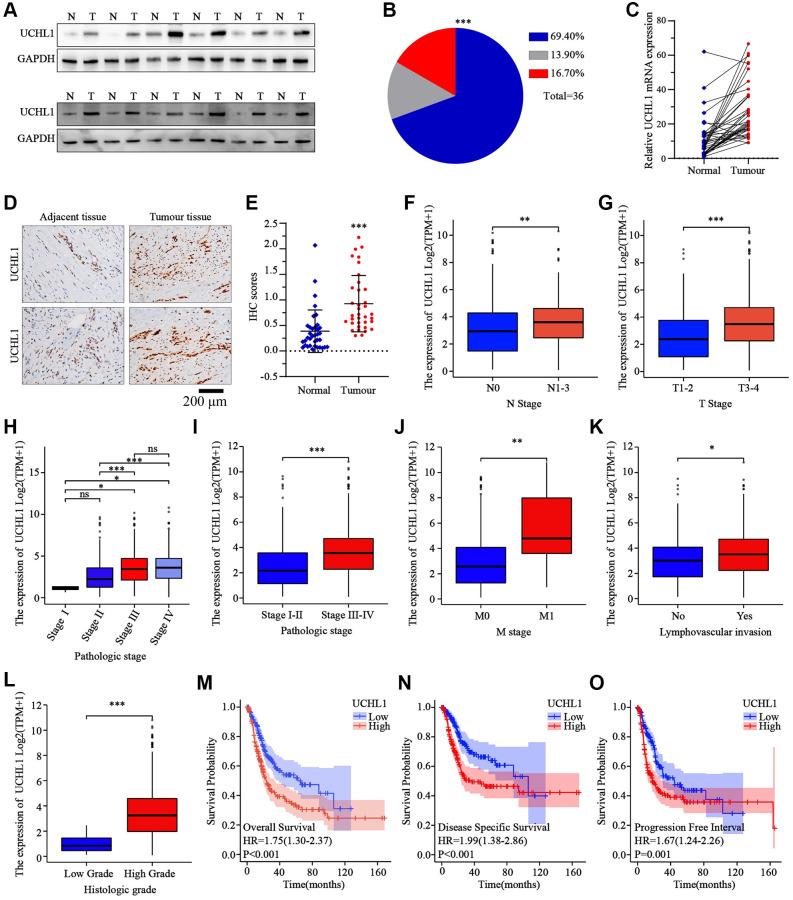
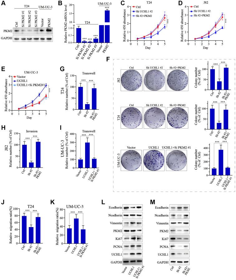
UCHL1 was significantly up-regulated in UBC cancer cells and UCHL1 high-expression was associated with higher pathology/clinical grade and significantly inferior overall prognosis of UBC patients. UCHL1 interacted with PKM2 and enhanced PKM2 protein level through inhibition of PKM2 protein degradation via ubiquitination process. UCHL1-PKM2 interaction significantly promoted UBC cellular proliferation, metastasis and invasion activities.

CONCLUSION

UCHL1-PKM2 interaction played an interesting role in UBC tumor cell proliferation, migration and metastasis. Our study suggests PKM2-targeted treatment might have a potential value in metastatic malignancy therapy development in the future.

摘要

背景

膀胱癌是全球最常见的癌症类型之一,大多数病例属于尿路上皮膀胱癌(UBC)。目前的研究表明,多种基因组异常与膀胱癌患者顺铂为基础的化疗敏感性有关。先前的研究结果表明泛素羧基末端水解酶 L1(UCHL1)在恶性肿瘤中的作用存在争议,因此我们旨在进一步探讨 UCHL1 在 UBC 中的作用。

方法

利用 UBC 细胞系和癌症基因组图谱(TCGA)数据集,研究 UCHL1 在 UBC 癌细胞系模型和患者中的表达模式、功能和预后影响。通过转染 UCHL1 过表达和沉默载体以及后续的免疫沉淀/泛素化实验,结合细胞功能测定,探讨 UCHL1-PKM2 相互作用轴及其在 UBC 恶性肿瘤中的意义。

结果

UCHL1 在 UBC 癌细胞中显著上调,UCHL1 高表达与更高的病理/临床分级和 UBC 患者的整体预后明显降低相关。UCHL1 与 PKM2 相互作用,并通过泛素化过程抑制 PKM2 蛋白降解,从而增强 PKM2 蛋白水平。UCHL1-PKM2 相互作用显著促进 UBC 细胞的增殖、转移和侵袭活性。

结论

UCHL1-PKM2 相互作用在 UBC 肿瘤细胞的增殖、迁移和转移中发挥了有趣的作用。我们的研究表明,PKM2 靶向治疗可能在未来转移性恶性肿瘤治疗的发展中具有潜在价值。

https://cdn.ncbi.nlm.nih.gov/pmc/blobs/608f/10599732/d6339fb4f7a5/aging-15-205097-g001.jpg

文献AI研究员

20分钟写一篇综述,助力文献阅读效率提升50倍。

立即体验

用中文搜PubMed

大模型驱动的PubMed中文搜索引擎

马上搜索

文档翻译

学术文献翻译模型,支持多种主流文档格式。

立即体验