Suppr超能文献

墨西哥生物银行推进了具有不同祖先的人群和医学基因组学研究。

Mexican Biobank advances population and medical genomics of diverse ancestries.

机构信息

Unidad de Genómica Avanzada (UGA-LANGEBIO), Centro de Investigación y Estudios Avanzados del IPN (Cinvestav), Irapuato, Mexico.

Department of Human Genetics, University of Chicago, Chicago, IL, USA.

出版信息

Nature. 2023 Oct;622(7984):775-783. doi: 10.1038/s41586-023-06560-0. Epub 2023 Oct 11.

Abstract

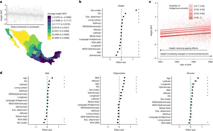
Latin America continues to be severely underrepresented in genomics research, and fine-scale genetic histories and complex trait architectures remain hidden owing to insufficient data. To fill this gap, the Mexican Biobank project genotyped 6,057 individuals from 898 rural and urban localities across all 32 states in Mexico at a resolution of 1.8 million genome-wide markers with linked complex trait and disease information creating a valuable nationwide genotype-phenotype database. Here, using ancestry deconvolution and inference of identity-by-descent segments, we inferred ancestral population sizes across Mesoamerican regions over time, unravelling Indigenous, colonial and postcolonial demographic dynamics. We observed variation in runs of homozygosity among genomic regions with different ancestries reflecting distinct demographic histories and, in turn, different distributions of rare deleterious variants. We conducted genome-wide association studies (GWAS) for 22 complex traits and found that several traits are better predicted using the Mexican Biobank GWAS compared to the UK Biobank GWAS. We identified genetic and environmental factors associating with trait variation, such as the length of the genome in runs of homozygosity as a predictor for body mass index, triglycerides, glucose and height. This study provides insights into the genetic histories of individuals in Mexico and dissects their complex trait architectures, both crucial for making precision and preventive medicine initiatives accessible worldwide.

摘要

拉丁美洲在基因组学研究中仍然严重代表性不足,由于数据不足,精细的遗传历史和复杂的性状结构仍然隐藏着。为了填补这一空白,墨西哥生物银行项目对来自墨西哥 32 个州的 898 个农村和城市地区的 6057 个人进行了基因分型,分辨率为 180 万个全基因组标记,这些标记与复杂性状和疾病信息相关联,创建了一个有价值的全国基因型-表型数据库。在这里,我们使用祖先去卷积和同源重组片段推断,推断了中美洲地区随时间推移的祖先人口规模,揭示了土著、殖民和后殖民人口动态。我们观察到不同祖先的基因组区域中同质性区域的变化,反映了不同的人口历史,进而反映了不同的罕见有害变异分布。我们对 22 种复杂性状进行了全基因组关联研究(GWAS),发现使用墨西哥生物银行 GWAS 可以更好地预测几种性状,而不是使用英国生物银行 GWAS。我们确定了与性状变异相关的遗传和环境因素,例如同质性区域中的基因组长度作为体重指数、甘油三酯、葡萄糖和身高的预测因子。这项研究提供了对墨西哥个体遗传历史的深入了解,并剖析了他们复杂的性状结构,这两者对于实现精准医学和预防医学的普及都至关重要。

https://cdn.ncbi.nlm.nih.gov/pmc/blobs/034d/10600006/01a6eaf0886d/41586_2023_6560_Fig1_HTML.jpg

文献AI研究员

20分钟写一篇综述,助力文献阅读效率提升50倍。

立即体验

用中文搜PubMed

大模型驱动的PubMed中文搜索引擎

马上搜索

文档翻译

学术文献翻译模型,支持多种主流文档格式。

立即体验