Suppr超能文献

M1 巨噬细胞的激活与慢性阻塞性肺疾病中的 JNK-m6A-p38 轴相关。

The Activation of M1 Macrophages is Associated with the JNK-m6A-p38 Axis in Chronic Obstructive Pulmonary Disease.

机构信息

Xinjiang Laboratory of Respiratory Disease Research, Traditional Chinese Medicine Hospital Affiliated to Xinjiang Medical University, Urumqi, 830000, People's Republic of China.

CAS Key Laboratory of Bio-Medical Diagnostics, Suzhou Institute of Biomedical Engineering and Technology, Chinese Academy of Sciences, Suzhou, 215163, People's Republic of China.

出版信息

Int J Chron Obstruct Pulmon Dis. 2023 Oct 6;18:2195-2206. doi: 10.2147/COPD.S420471. eCollection 2023.

Abstract

BACKGROUND

Excessive activation of M1 macrophages affects the chronic inflammatory response of the airways and leads to the development of chronic obstructive pulmonary disease (COPD). Therefore, it needs to be closely monitored and investigated. MAPK signaling pathway is involved in the activation of M1 macrophages, and N6-methyladenosine (m6A) is involved in the pathogenesis of COPD. However, it is unknown whether activation of the MAPK signaling pathway is mediated by m6A in M1 macrophages in COPD.

METHODS

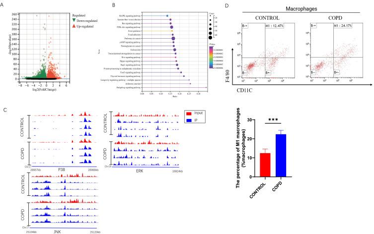
The GEO data were analyzed using bioinformatics techniques to assess the differences between COPD and healthy individuals in the levels of M1 macrophages, their secreted cytokines, and m6A regulators. The MAPK signaling pathway was significantly enriched in the list of differentially regulated genes between COPD and healthy individuals. We further analyzed the correlation between M1 macrophages, m6A, and the MAPK signaling pathway. Next, blood samples from COPD and healthy individuals were collected and analyzed by using flow cytometry, ELISA, and RT-PCR. Western blotting was performed using CSE-induced THP-1 cells. COPD and healthy mice were used for Me-RIP sequencing and flow cytometry experiments. Validation of the results of the above bioinformatics analysis by molecular biology experiments and sequencing techniques.

RESULTS

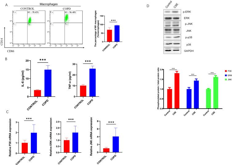
We found that GEO data and blood specimens from COPD patients showed increased M1 macrophages, higher levels of IL-6 and TNF-α, and higher mRNA expression of key mediators of the MAPK signaling pathway (p38, ERK, and JNK). Western blotting showed increased expression of p38, ERK, and JNK in the CSE group. In contrast, the expression of m6A regulators was low. Also, M1 macrophages in COPD mice were hyperactivated and had reduced m6A modifications of p38, ERK, and JNK compared with control.

CONCLUSION

m6A may be involved in M1 macrophage hyperactivation by regulating the MAPK signaling pathway, thereby influencing the development of COPD.

摘要

背景

M1 巨噬细胞过度激活会影响气道的慢性炎症反应,进而导致慢性阻塞性肺疾病(COPD)的发生。因此,需要对其进行密切监测和研究。MAPK 信号通路参与 M1 巨噬细胞的激活,N6-甲基腺苷(m6A)参与 COPD 的发病机制。然而,M1 巨噬细胞中 MAPK 信号通路的激活是否由 m6A 介导尚不清楚。

方法

利用生物信息学技术对 GEO 数据进行分析,评估 COPD 患者与健康对照者之间 M1 巨噬细胞及其分泌的细胞因子、m6A 调控因子的水平差异。MAPK 信号通路在 COPD 患者与健康对照者之间差异表达基因的列表中显著富集。我们进一步分析了 M1 巨噬细胞、m6A 与 MAPK 信号通路之间的相关性。接下来,收集 COPD 患者和健康对照者的血液样本,采用流式细胞术、ELISA 和 RT-PCR 进行分析。采用 CSE 诱导的 THP-1 细胞进行 Western blot 实验。使用 COPD 患者和健康对照者的血液样本进行 Me-RIP 测序和流式细胞术实验。通过分子生物学实验和测序技术对上述生物信息学分析结果进行验证。

结果

我们发现 GEO 数据和 COPD 患者的血液标本显示 M1 巨噬细胞增多,IL-6 和 TNF-α 水平升高,MAPK 信号通路关键介质(p38、ERK 和 JNK)的 mRNA 表达升高。Western blot 实验显示 CSE 组中 p38、ERK 和 JNK 的表达增加。相比之下,m6A 调控因子的表达较低。此外,与对照组相比,COPD 小鼠的 M1 巨噬细胞过度激活,p38、ERK 和 JNK 的 m6A 修饰减少。

结论

m6A 可能通过调节 MAPK 信号通路参与 M1 巨噬细胞的过度激活,从而影响 COPD 的发生发展。

https://cdn.ncbi.nlm.nih.gov/pmc/blobs/19b6/10564081/70fed38958f3/COPD-18-2195-g0001.jpg

文献AI研究员

20分钟写一篇综述,助力文献阅读效率提升50倍。

立即体验

用中文搜PubMed

大模型驱动的PubMed中文搜索引擎

马上搜索

文档翻译

学术文献翻译模型,支持多种主流文档格式。

立即体验