Suppr超能文献

具有聚乙二醇变体表面修饰的脂质纳米颗粒介导了小鼠视网膜中的基因组编辑。

Lipid nanoparticles with PEG-variant surface modifications mediate genome editing in the mouse retina.

机构信息

Department of Pharmaceutical Sciences, College of Pharmacy, Robertson Life Sciences Building, Oregon State University, Portland, OR, 97201, USA.

Department of Ophthalmology, Casey Eye Institute, Oregon Health & Science University, Portland, OR, 97239, USA.

出版信息

Nat Commun. 2023 Oct 13;14(1):6468. doi: 10.1038/s41467-023-42189-3.

Abstract

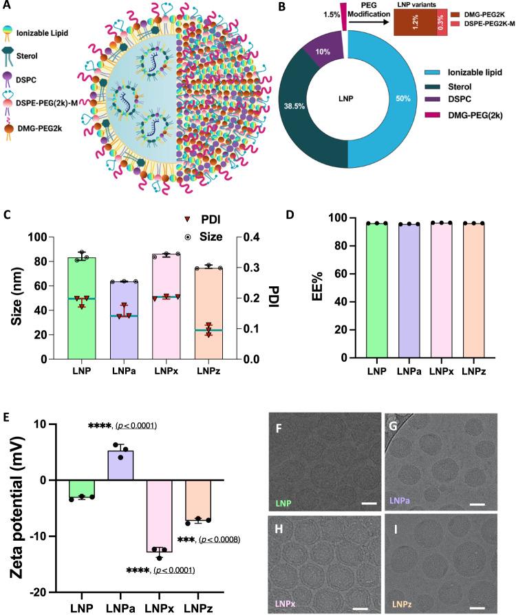
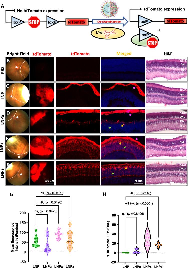
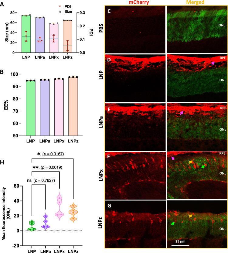
Ocular delivery of lipid nanoparticle (LNPs) packaged mRNA can enable efficient gene delivery and editing. We generated LNP variants through the inclusion of positively charged-amine-modified polyethylene glycol (PEG)-lipids (LNPa), negatively charged-carboxyl-(LNPz) and carboxy-ester (LNPx) modified PEG-lipids, and neutral unmodified PEG-lipids (LNP). Subretinal injections of LNPa containing Cre mRNA in the mouse show tdTomato signal in the retinal pigmented epithelium (RPE) like conventional LNPs. Unexpectedly, LNPx and LNPz show 27% and 16% photoreceptor transfection, respectively, with striking localization extending from the photoreceptor synaptic pedicle to the outer segments, displaying pan-retinal distribution in the photoreceptors and RPE. LNPx containing Cas9 mRNA and sgAi9 leads to the formation of an oval elongated structure with a neutral charge resulting in 16.4% editing restricted to RPE. Surface modifications of LNPs with PEG variants can alter cellular tropism of mRNA. LNPs enable genome editing in the retina and in the future can be used to correct genetic mutations that lead to blindness.

摘要

眼部递呈的脂质纳米颗粒(LNPs)包裹的 mRNA 可以实现高效的基因传递和编辑。我们通过包含带正电荷的胺修饰的聚乙二醇(PEG)脂质(LNPa)、带负电荷的羧酸(LNPz)和羧酸酯(LNPx)修饰的 PEG 脂质以及中性未修饰的 PEG 脂质(LNP)来生成 LNP 变体。在小鼠的视网膜下注射含有 Cre mRNA 的 LNPa 可使视网膜色素上皮(RPE)中出现 tdTomato 信号,与传统的 LNPs 相似。出乎意料的是,LNPx 和 LNPz 分别显示出 27%和 16%的光感受器转染,其定位明显从光感受器突触小体延伸到外节,在光感受器和 RPE 中呈现全视网膜分布。含有 Cas9 mRNA 和 sgAi9 的 LNPx 导致形成具有中性电荷的椭圆形拉长结构,导致 16.4%的编辑仅限于 RPE。LNPs 表面修饰的 PEG 变体可以改变 mRNA 的细胞趋向性。LNPs 可在视网膜中进行基因组编辑,未来可用于纠正导致失明的遗传突变。

https://cdn.ncbi.nlm.nih.gov/pmc/blobs/0a06/10575971/c80c15fc0fb0/41467_2023_42189_Fig1_HTML.jpg

文献AI研究员

20分钟写一篇综述,助力文献阅读效率提升50倍。

立即体验

用中文搜PubMed

大模型驱动的PubMed中文搜索引擎

马上搜索

文档翻译

学术文献翻译模型,支持多种主流文档格式。

立即体验