Suppr超能文献

泛癌空间分辨单细胞分析揭示了肿瘤相关成纤维细胞与肿瘤微环境之间的相互作用。

Pan-cancer spatially resolved single-cell analysis reveals the crosstalk between cancer-associated fibroblasts and tumor microenvironment.

机构信息

Department of Human Microbiome and Periodontology and Implantology and Orthodontics, School and Hospital of Stomatology, Cheeloo College of Medicine, Shandong University and Shandong Key Laboratory of Oral Tissue Regeneration and Shandong Engineering Laboratory for Dental Materials and Oral Tissue Regeneration and Shandong Provincial Clinical Research Center for Oral Diseases, Jinan, 250012, China.

Department of Oral and Maxillofacial Surgery, Qilu Hospital of Shandong University, Jinan, Shandong, China.

出版信息

Mol Cancer. 2023 Oct 13;22(1):170. doi: 10.1186/s12943-023-01876-x.

Abstract

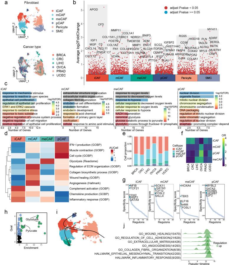
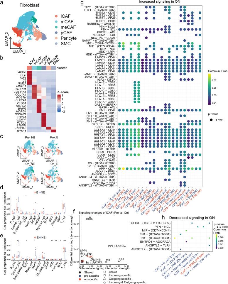
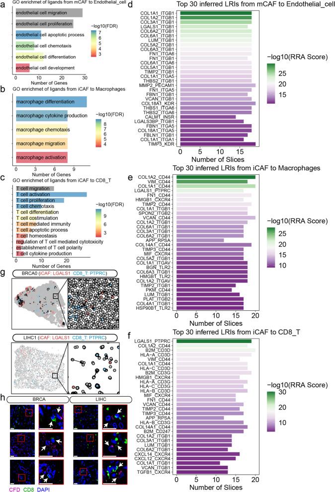
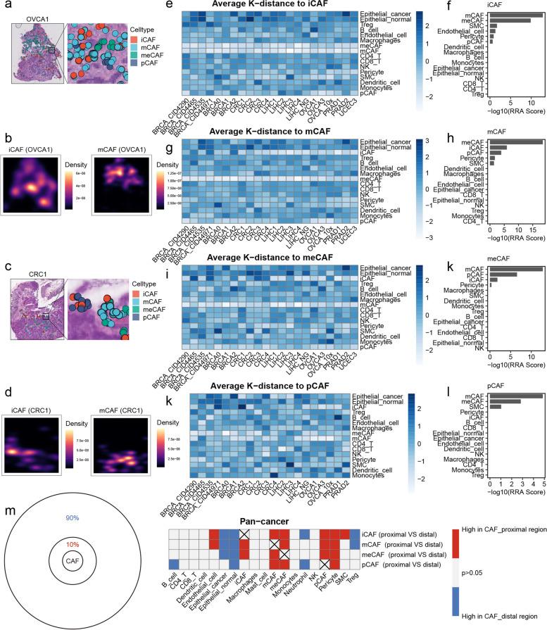
Cancer-associated fibroblasts (CAFs) are a heterogeneous cell population that plays a crucial role in remodeling the tumor microenvironment (TME). Here, through the integrated analysis of spatial and single-cell transcriptomics data across six common cancer types, we identified four distinct functional subgroups of CAFs and described their spatial distribution characteristics. Additionally, the analysis of single-cell RNA sequencing (scRNA-seq) data from three additional common cancer types and two newly generated scRNA-seq datasets of rare cancer types, namely epithelial-myoepithelial carcinoma (EMC) and mucoepidermoid carcinoma (MEC), expanded our understanding of CAF heterogeneity. Cell-cell interaction analysis conducted within the spatial context highlighted the pivotal roles of matrix CAFs (mCAFs) in tumor angiogenesis and inflammatory CAFs (iCAFs) in shaping the immunosuppressive microenvironment. In patients with breast cancer (BRCA) undergoing anti-PD-1 immunotherapy, iCAFs demonstrated heightened capacity in facilitating cancer cell proliferation, promoting epithelial-mesenchymal transition (EMT), and contributing to the establishment of an immunosuppressive microenvironment. Furthermore, a scoring system based on iCAFs showed a significant correlation with immune therapy response in melanoma patients. Lastly, we provided a web interface ( https://chenxisd.shinyapps.io/pancaf/ ) for the research community to investigate CAFs in the context of pan-cancer.

摘要

癌症相关成纤维细胞(CAFs)是一种异质性细胞群体,在重塑肿瘤微环境(TME)中起着至关重要的作用。在这里,我们通过对六种常见癌症类型的空间和单细胞转录组学数据的综合分析,确定了 CAFs 的四个不同功能亚群,并描述了它们的空间分布特征。此外,对三种常见癌症类型和两种新生成的罕见癌症类型的单细胞 RNA 测序(scRNA-seq)数据集的单细胞 RNA 测序(scRNA-seq)数据分析,扩展了我们对 CAF 异质性的理解。在空间背景下进行的细胞间相互作用分析强调了基质 CAFs(mCAFs)在肿瘤血管生成中的关键作用和炎性 CAFs(iCAFs)在塑造免疫抑制微环境中的作用。在接受抗 PD-1 免疫治疗的乳腺癌(BRCA)患者中,iCAFs 表现出促进癌细胞增殖、促进上皮间质转化(EMT)和有助于建立免疫抑制微环境的能力增强。此外,基于 iCAFs 的评分系统与黑色素瘤患者的免疫治疗反应显著相关。最后,我们提供了一个网络界面(https://chenxisd.shinyapps.io/pancaf/),供研究界在泛癌背景下研究 CAFs。

https://cdn.ncbi.nlm.nih.gov/pmc/blobs/82f6/10571470/654e5c1fa1cd/12943_2023_1876_Fig1_HTML.jpg

文献AI研究员

20分钟写一篇综述,助力文献阅读效率提升50倍。

立即体验

用中文搜PubMed

大模型驱动的PubMed中文搜索引擎

马上搜索

文档翻译

学术文献翻译模型,支持多种主流文档格式。

立即体验