Suppr超能文献

通过基于多肽的胶束共递送二聚喜树碱和氯e6用于化学-光动力协同治疗。

Co-delivery of dimeric camptothecin and chlorin e6 via polypeptide-based micelles for chemo-photodynamic synergistic therapy.

作者信息

Guo Zhaopei, Wong Ka Hong, Li Enze, Zhou Xingzhi, Jiang Di, Gao Jiebing, Chen Meiwan

机构信息

State Key Laboratory of Quality Research in Chinese Medicine, Institute of Chinese Medical Sciences, University of Macau, Macau, SAR, China.

Department of Radiology, The Fifth Affiliated Hospital, Sun Yat-sen University, Zhuhai, 519000, China.

出版信息

Chin Med. 2023 Oct 13;18(1):133. doi: 10.1186/s13020-023-00817-6.

Abstract

BACKGROUND

The integration of photodynamic therapy with a chemical drug-delivery system has displayed great potential in enhancing anticancer therapy. However, the solubility and non-specific biodistribution of both chemotherapeutic agents and photosensitizers continue to pose challenges that hinder their clinical applications.

METHOD

A polypeptide-based nanoscale drug delivery system was fabricated to address the prementioned issues. An amphiphilic polymer was formed by conjugating the photosensitizer chlorin e6 (Ce6) onto a polypeptide poly-(L-lysine)-b-polyphenylalanine (PKF) for encapsulating the model drug dimeric camptothecin (DCPT), and the nanoparticles (PCD) with high drug loading efficiency were further modified with acid-sensitive polyethylene glycol (PEG) to yield the drug delivery sytem (PPCD).

RESULTS

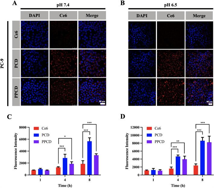
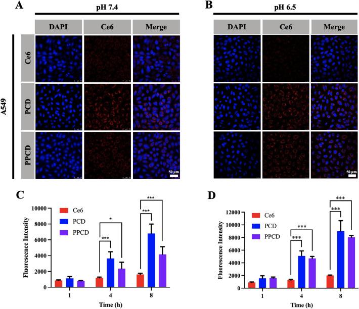
The DCPT and Ce6 encapsulation efficiency were analyzed as 99% and 73.5%, respectively. In phosphate-buffered saline (PBS) solution at a pH of 7.4, the PEG shell improved the stability of micelles and shielded their positive charge while in the acidic tumor microenvironment, the pH-sensitive PEG layer was removed to expose the cationic nanoparticles, thus facilitating the cellular uptake of PPCD micelles. Benefiting from the enhanced cellular internalization, the amount of intracellular reactive oxygen species (ROS) treated with PCD and PPCD micelles were obviously increased. Furthermore, the enhanced anti-cancer efficacy prompted by PPCD micelles was validated through cellular and animal study.

CONCLUSION

This study presents a promising method to promote the solubility and biodistribution of both chemotherapeutic agent and photosensitizer, thereby facilitating the further application of chemo-photodynamic cancer therapy.

摘要

背景

光动力疗法与化学药物递送系统的整合在增强抗癌治疗方面显示出巨大潜力。然而,化疗药物和光敏剂的溶解性及非特异性生物分布仍然是阻碍其临床应用的挑战。

方法

制备了一种基于多肽的纳米级药物递送系统来解决上述问题。通过将光敏剂二氢卟吩e6(Ce6)共轭到多肽聚(L-赖氨酸)-b-聚苯丙氨酸(PKF)上形成两亲聚合物,用于包裹模型药物二聚喜树碱(DCPT),并进一步用酸敏聚乙二醇(PEG)修饰具有高载药效率的纳米颗粒(PCD),以得到药物递送系统(PPCD)。

结果

分析得出DCPT和Ce6的包封率分别为99%和73.5%。在pH为7.4的磷酸盐缓冲盐水(PBS)溶液中,PEG外壳提高了胶束的稳定性并屏蔽了其正电荷,而在酸性肿瘤微环境中,pH敏感的PEG层被去除以暴露阳离子纳米颗粒,从而促进PPCD胶束的细胞摄取。受益于增强的细胞内化,用PCD和PPCD胶束处理后细胞内活性氧(ROS)的量明显增加。此外,通过细胞和动物研究验证了PPCD胶束增强的抗癌疗效。

结论

本研究提出了一种有前景的方法来提高化疗药物和光敏剂的溶解性及生物分布,从而促进化疗-光动力癌症治疗的进一步应用。

https://cdn.ncbi.nlm.nih.gov/pmc/blobs/67bb/10576266/2b8fbb243ed6/13020_2023_817_Fig1_HTML.jpg

文献AI研究员

20分钟写一篇综述,助力文献阅读效率提升50倍。

立即体验

用中文搜PubMed

大模型驱动的PubMed中文搜索引擎

马上搜索

文档翻译

学术文献翻译模型,支持多种主流文档格式。

立即体验