Suppr超能文献

胰腺癌衍生细胞外囊泡诱导抑制微环境的差异效应。

Differential Effects of Pancreatic Cancer-Derived Extracellular Vesicles Driving a Suppressive Environment.

机构信息

Department of Translational Molecular Pathology, MD Anderson Cancer Center, Houston, TX 77030, USA.

Department of Thoracic/Head and Neck Medical Oncology, MD Anderson Cancer Center, Houston, TX 77030, USA.

出版信息

Int J Mol Sci. 2023 Sep 27;24(19):14652. doi: 10.3390/ijms241914652.

Abstract

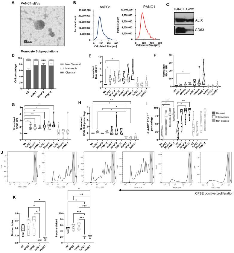
Pancreatic ductal adenocarcinoma (PDAC) cells display extensive crosstalk with their surrounding environment to regulate tumor growth, immune evasion, and metastasis. Recent advances have attributed many of these interactions to intercellular communication mediated by small extracellular vesicles (sEVs), involving cancer-associated fibroblasts (CAF). To explore the impact of sEVs on monocyte lineage transition as well as the expression of checkpoint receptors and activation markers, peripheral blood monocytes from healthy subjects were exposed to PDAC-derived sEVs. Additionally, to analyze the role of sEV-associated HA in immune regulation and tissue-resident fibroblasts, monocytes and pancreatic stellate cells were cultured in the presence of PDAC sEVs with or depleted of HA. Exposure of monocytes to sEVs resulted in unique phenotypic changes in HLA-DR, PD-L1, CD86 and CD64 expression, and cytokine secretion that was HA-independent except for IL-1β and MIP1β. In contrast, monocyte suppression of autologous T cell proliferation was reduced following exposure to HA-low sEVs. In addition, exposure of stellate cells to sEVs upregulated the secretion of various cytokines, including MMP-9, while removal of HA from PDAC-derived sEVs attenuated the secretion of MMP-9, demonstrating the role of sEV-associated HA in regulating expression of this pro-tumorigenic cytokine from stellate cells. This observation lends credence to the findings from the TCGA database that PDAC patients with high levels of enzymes in the HA synthesis pathway had worse survival rates compared with patients having low expression of these enzymes. PDAC-derived sEVs have an immune modulatory role affecting the activation state of monocyte subtypes. However, sEV-associated HA does not affect monocyte phenotype but alters cytokine secretion and suppression of autologous T cell proliferation and induces secretion of pro-tumorigenic factors by pancreatic stellate cells (PSC), as has been seen following the conversion of PSCs to cancer-associated fibroblasts (CAFs). Interruption of the hexosamine biosynthetic pathway, activated in PDAC producing the key substrate (UDP-GlcNAc) for HA synthesis, thus, represents a potential clinical interception strategy for PDAC patients. Findings warrant further investigations of underlying mechanisms involving larger sample cohorts.

摘要

胰腺导管腺癌 (PDAC) 细胞与周围环境广泛相互作用,以调节肿瘤生长、免疫逃逸和转移。最近的研究进展将许多这些相互作用归因于小细胞外囊泡 (sEVs) 介导的细胞间通讯,涉及癌症相关成纤维细胞 (CAF)。为了探索 sEVs 对单核细胞谱系转化以及检查点受体和激活标志物表达的影响,从健康受试者外周血单核细胞中暴露于 PDAC 衍生的 sEVs。此外,为了分析 sEV 相关 HA 在免疫调节和组织驻留成纤维细胞中的作用,将单核细胞和胰腺星状细胞在存在或耗尽 HA 的情况下培养在 PDAC sEV 中。单核细胞暴露于 sEVs 导致 HLA-DR、PD-L1、CD86 和 CD64 表达和细胞因子分泌的独特表型变化,除了 IL-1β 和 MIP1β 外,这种变化与 HA 无关。相比之下,单核细胞对自身 T 细胞增殖的抑制作用在暴露于低 HA sEV 后降低。此外,星状细胞暴露于 sEVs 上调了各种细胞因子的分泌,包括 MMP-9,而从 PDAC 衍生的 sEVs 中去除 HA 则减弱了 MMP-9 的分泌,表明 sEV 相关 HA 在调节星状细胞中这种促肿瘤细胞因子的表达中起作用。TCGA 数据库的研究结果表明,HA 合成途径中酶水平高的 PDAC 患者的生存率比这些酶低表达的患者差,这一观察结果为这一发现提供了依据。PDAC 衍生的 sEVs 具有免疫调节作用,影响单核细胞亚型的激活状态。然而,sEV 相关的 HA 不会影响单核细胞表型,但会改变细胞因子的分泌和自身 T 细胞增殖的抑制作用,并诱导胰腺星状细胞 (PSC) 分泌促肿瘤因子,这在 PSC 转化为癌症相关成纤维细胞 (CAF) 后已经观察到。因此,阻断 PDAC 产生 HA 合成关键底物 (UDP-GlcNAc) 的己糖胺生物合成途径可能代表 PDAC 患者的一种潜在临床干预策略。这些发现需要进一步研究更大样本队列中涉及的潜在机制。

https://cdn.ncbi.nlm.nih.gov/pmc/blobs/a86c/10572854/44abb2226529/ijms-24-14652-g001.jpg

文献AI研究员

20分钟写一篇综述,助力文献阅读效率提升50倍。

立即体验

用中文搜PubMed

大模型驱动的PubMed中文搜索引擎

马上搜索

文档翻译

学术文献翻译模型,支持多种主流文档格式。

立即体验