Suppr超能文献

Rad53 调控 Rdh54 在同源重组中间体的半衰期。

Rad53 regulates the lifetime of Rdh54 at homologous recombination intermediates.

机构信息

Department of Molecular Biology and Genetics, Cornell University, Ithaca, NY 14853, USA.

出版信息

Nucleic Acids Res. 2023 Nov 27;51(21):11688-11705. doi: 10.1093/nar/gkad848.

Abstract

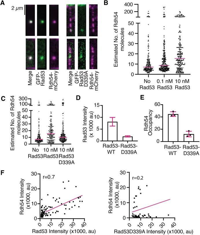
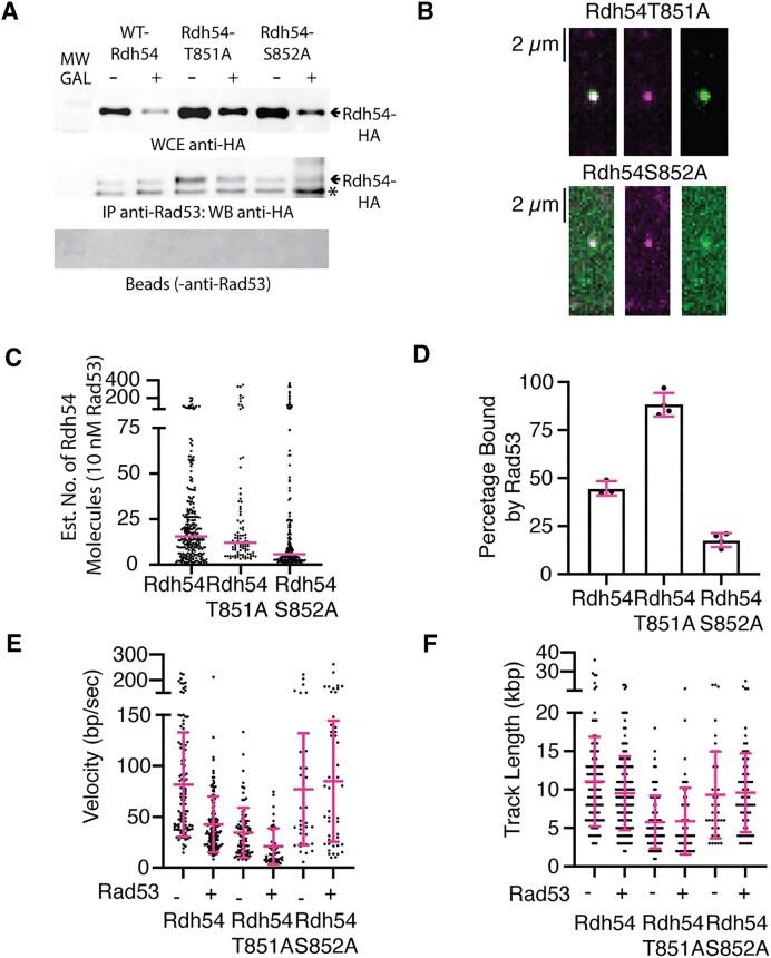
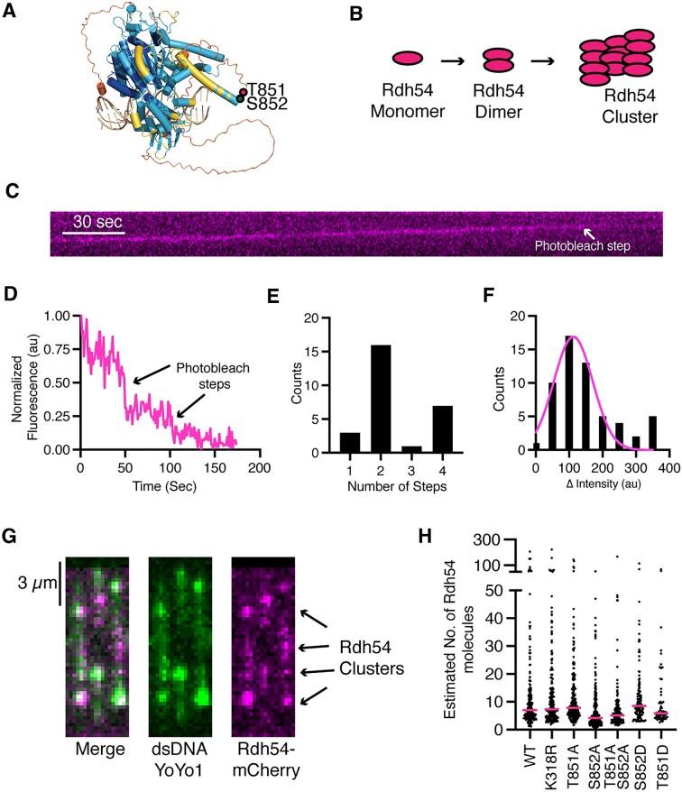
Rdh54 is a conserved DNA translocase that participates in homologous recombination (HR), DNA checkpoint adaptation, and chromosome segregation. Saccharomyces cerevisiae Rdh54 is a known target of the Mec1/Rad53 signaling axis, which globally protects genome integrity during DNA metabolism. While phosphorylation of DNA repair proteins by Mec1/Rad53 is critical for HR progression little is known about how specific post translational modifications alter HR reactions. Phosphorylation of Rdh54 is linked to protection of genomic integrity but the consequences of modification remain poorly understood. Here, we demonstrate that phosphorylation of the Rdh54 C-terminus by the effector kinase Rad53 regulates Rdh54 clustering activity as revealed by single molecule imaging. This stems from phosphorylation dependent and independent interactions between Rdh54 and Rad53. Genetic assays reveal that loss of phosphorylation leads to phenotypic changes resulting in loss-of-heterozygosity (LOH) outcomes. Our data highlight Rad53 as a key regulator of HR intermediates through activation and attenuation of Rdh54 motor function.

摘要

Rdh54 是一种保守的 DNA 转位酶,参与同源重组(HR)、DNA 检查点适应和染色体分离。酿酒酵母 Rdh54 是 Mec1/Rad53 信号轴的已知靶点,该信号轴在 DNA 代谢过程中全局保护基因组完整性。虽然 Mec1/Rad53 对 DNA 修复蛋白的磷酸化对于 HR 进展至关重要,但对于特定的翻译后修饰如何改变 HR 反应知之甚少。Rdh54 的磷酸化与保护基因组完整性有关,但修饰的后果仍知之甚少。在这里,我们通过单分子成像证明了效应激酶 Rad53 对 Rdh54 C 端的磷酸化调节 Rdh54 聚类活性。这源于 Rdh54 和 Rad53 之间依赖和不依赖磷酸化的相互作用。遗传分析表明,磷酸化缺失会导致表型改变,导致杂合性丢失(LOH)结果。我们的数据强调了 Rad53 通过激活和抑制 Rdh54 运动功能作为 HR 中间体的关键调节剂。

https://cdn.ncbi.nlm.nih.gov/pmc/blobs/de90/10681728/83c334b239d5/gkad848figgra1.jpg

文献AI研究员

20分钟写一篇综述,助力文献阅读效率提升50倍。

立即体验

用中文搜PubMed

大模型驱动的PubMed中文搜索引擎

马上搜索

文档翻译

学术文献翻译模型,支持多种主流文档格式。

立即体验