Suppr超能文献

抗原特异性滤泡辅助性T细胞的激活和诱导在重组SARS-CoV-2 RBD疫苗诱导的体液免疫反应中起关键作用。

Activation and induction of antigen-specific T follicular helper cells play a critical role in recombinant SARS-CoV-2 RBD vaccine-induced humoral responses.

作者信息

Yang Songhao, Duan Liangwei, Wang Chan, Zhang Cuiying, Hou Siyu, Wang Hao, Song Jiahui, Zhang Tingting, Li Zihua, Wang Mingxia, Tang Jing, Zheng Qianqian, Wang Hui, Wang Qi, Zhao Wei

机构信息

School of Basic Medical Science, Ningxia Medical University, Yinchuan, Ningxia Hui Autonomous Region, 750004, People's Republic of China.

Key Laboratory of Hydatid Disease, Ningxia Medical University, Yinchuan, Ningxia Hui Autonomous Region, 750004, People's Republic of China.

出版信息

Mol Biomed. 2023 Oct 19;4(1):34. doi: 10.1186/s43556-023-00145-z.

Abstract

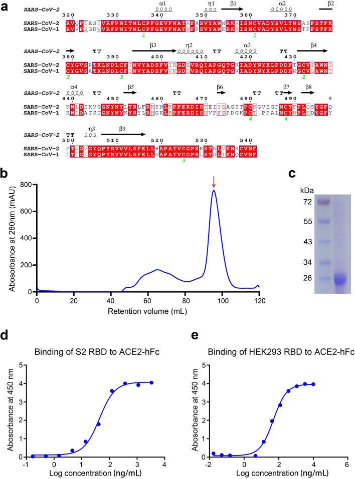
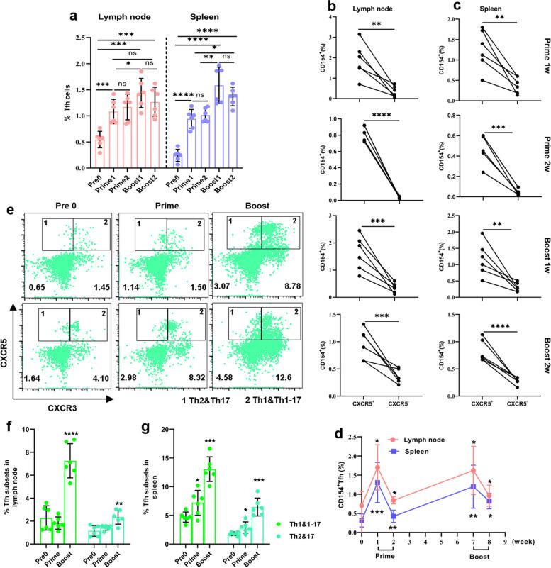
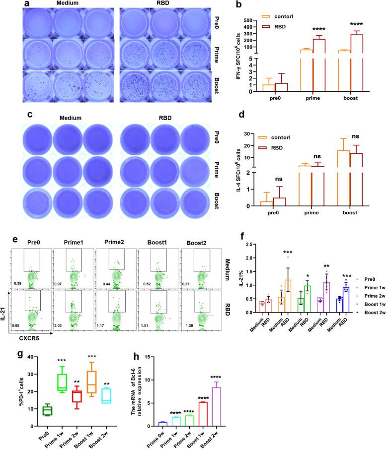
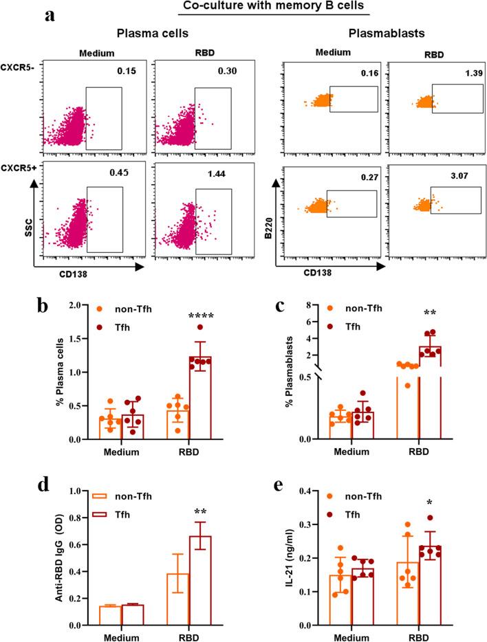
The role of follicular T helper (Tfh) cells in humoral response has been considered essential in recent years. Understanding how Tfh cells control complex humoral immunity is critical to developing strategies to improve the efficacy of vaccines against SARS-CoV-2 and other emerging pathogens. However, the immunologic mechanism of Tfh cells in SARS-CoV-2 receptor binding domain (RBD) vaccine strategy is limited. In this study, we expressed and purified recombinant SARS-CoV-2 RBD protein in Drosophila S2 cells for the first time and explored the mechanism of Tfh cells induced by RBD vaccine in humoral immune response. We mapped the dynamic of Tfh cell in lymph node and spleen following RBD vaccination and revealed the relationship between Tfh cells and humoral immune response induced by SARS-CoV-2 RBD vaccine through correlation analysis, blocking of IL-21 signaling pathway, and co-culture of Tfh with memory B cells. Recombinant RBD protein elicited a predominant Tfh1 and Tfh1-17 subset response and strong GC responses in spleen and lymph nodes, especially to enhanced vaccination. IL-21 secreted by Tfh cells affected the development and differentiation of B cells and played a key role in the humoral immune response. These observations will help us further understand the mechanism of protective immune response induced by COVID-19 vaccine and has guiding significance for the development of vaccines against newly emerging mutants.

摘要

近年来,滤泡辅助性T(Tfh)细胞在体液免疫反应中的作用被认为至关重要。了解Tfh细胞如何控制复杂的体液免疫对于制定提高抗SARS-CoV-2疫苗及其他新出现病原体疫苗效力的策略至关重要。然而,Tfh细胞在SARS-CoV-2受体结合域(RBD)疫苗策略中的免疫机制尚不清楚。在本研究中,我们首次在果蝇S2细胞中表达并纯化了重组SARS-CoV-2 RBD蛋白,并探讨了RBD疫苗诱导的Tfh细胞在体液免疫反应中的机制。我们绘制了RBD疫苗接种后淋巴结和脾脏中Tfh细胞的动态变化,并通过相关性分析、阻断IL-21信号通路以及Tfh细胞与记忆B细胞共培养,揭示了SARS-CoV-2 RBD疫苗诱导的Tfh细胞与体液免疫反应之间的关系。重组RBD蛋白在脾脏和淋巴结中引发了主要的Tfh1和Tfh1-17亚群反应以及强烈的生发中心反应,尤其是在加强接种时。Tfh细胞分泌的IL-21影响B细胞的发育和分化,并在体液免疫反应中起关键作用。这些观察结果将有助于我们进一步了解COVID-19疫苗诱导的保护性免疫反应机制,并对开发针对新出现突变株的疫苗具有指导意义。

https://cdn.ncbi.nlm.nih.gov/pmc/blobs/876a/10584785/d3d6380876c7/43556_2023_145_Fig1_HTML.jpg

文献AI研究员

20分钟写一篇综述,助力文献阅读效率提升50倍。

立即体验

用中文搜PubMed

大模型驱动的PubMed中文搜索引擎

马上搜索

文档翻译

学术文献翻译模型,支持多种主流文档格式。

立即体验