Suppr超能文献

单细胞特征分析原发性滋养层类器官的自我更新,作为 EVT 分化的模型以及与蜕膜自然杀伤细胞的相互作用。

Single-cell characterization of self-renewing primary trophoblast organoids as modeling of EVT differentiation and interactions with decidual natural killer cells.

机构信息

Shenzhen Key Laboratory of Fertility Regulation, The University of Hong Kong-Shenzhen Hospital, Haiyuan 1st Road, Futian District, Shenzhen, Guangdong, P.R. China.

Medical school of Chinese People's Liberation Army, Chinese People's Liberation Army General Hospital, Beijing, China.

出版信息

BMC Genomics. 2023 Oct 18;24(1):618. doi: 10.1186/s12864-023-09690-x.

Abstract

BACKGROUND

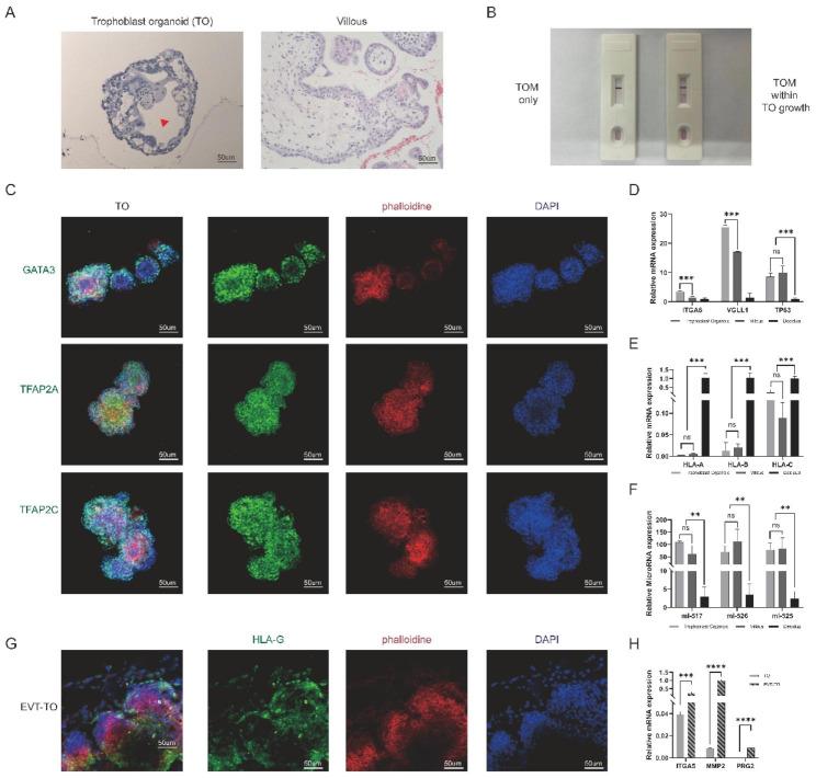
Extravillous trophoblast cell (EVT) differentiation and its communication with maternal decidua especially the leading immune cell type natural killer (NK) cell are critical events for placentation. However, appropriate in vitro modelling system and regulatory programs of these two events are still lacking. Recent trophoblast organoid (TO) has advanced the molecular and mechanistic research in placentation. Here, we firstly generated the self-renewing TO from human placental villous and differentiated it into EVTs (EVT-TO) for investigating the differentiation events. We then co-cultured EVT-TO with freshly isolated decidual NKs for further study of cell communication. TO modelling of EVT differentiation as well as EVT interaction with dNK might cast new aspect for placentation research.

RESULTS

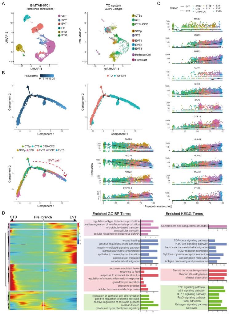
Single-cell RNA sequencing (scRNA-seq) was applied for comprehensive characterization and molecular exploration of TOs modelling of EVT differentiation and interaction with dNKs. Multiple distinct trophoblast states and dNK subpopulations were identified, representing CTB, STB, EVT, dNK1/2/3 and dNKp. Lineage trajectory and Seurat mapping analysis identified the close resemblance of TO and EVT-TO with the human placenta characteristic. Transcription factors regulatory network analysis revealed the cell-type specific essential TFs for controlling EVT differentiation. CellphoneDB analysis predicted the ligand-receptor complexes in dNK-EVT-TO co-cultures, which relate to cytokines, immunomodulation and angiogenesis. EVT was known to affect the immune properties of dNK. Our study found out that on the other way around, dNKs could exert effects on EVT causing expression changes which are functionally important.

CONCLUSION

Our study documented a single-cell atlas for TO and its applications on EVT differentiation and communications with dNKs, and thus provide methodology and novel research cues for future study of human placentation.

摘要

背景

滋养外胚层细胞 (EVT) 的分化及其与母体蜕膜的通讯,尤其是主要免疫细胞类型自然杀伤 (NK) 细胞,对于胎盘形成至关重要。然而,适当的体外模型系统和这两个事件的调控程序仍然缺乏。最近的滋养层类器官 (TO) 推进了胎盘形成的分子和机制研究。在这里,我们首次从人胎盘绒毛中生成了自我更新的 TO,并将其分化为 EVT (EVT-TO),以研究分化事件。然后,我们将 EVT-TO 与新分离的蜕膜 NK 共培养,以进一步研究细胞通讯。EVT 分化的 TO 建模以及 EVT 与 dNK 的相互作用可能为胎盘形成研究带来新的视角。

结果

单细胞 RNA 测序 (scRNA-seq) 被用于全面表征和分子探索 TO 建模的 EVT 分化以及与 dNK 的相互作用。鉴定出多个不同的滋养层状态和 dNK 亚群,代表 CTB、STB、EVT、dNK1/2/3 和 dNKp。谱系轨迹和 Seurat 映射分析确定了 TO 和 EVT-TO 与人胎盘特征的密切相似性。转录因子调控网络分析揭示了控制 EVT 分化的细胞类型特异性必需 TFs。CellphoneDB 分析预测了 dNK-EVT-TO 共培养物中的配体-受体复合物,这些复合物与细胞因子、免疫调节和血管生成有关。EVT 已知会影响 dNK 的免疫特性。我们的研究发现,相反,dNK 可以对 EVT 产生影响,导致具有功能重要性的表达变化。

结论

我们的研究记录了 TO 的单细胞图谱及其在 EVT 分化和与 dNK 通讯中的应用,从而为未来的人类胎盘形成研究提供了方法和新的研究线索。

https://cdn.ncbi.nlm.nih.gov/pmc/blobs/795c/10583354/3ac508f55340/12864_2023_9690_Fig1_HTML.jpg

文献AI研究员

20分钟写一篇综述,助力文献阅读效率提升50倍。

立即体验

用中文搜PubMed

大模型驱动的PubMed中文搜索引擎

马上搜索

文档翻译

学术文献翻译模型,支持多种主流文档格式。

立即体验