Suppr超能文献

金黄色葡萄球菌可变的粪产色菌素生产导致其对糖尿病伤口愈合结果产生菌株依赖性影响。

Variable staphyloxanthin production by Staphylococcus aureus drives strain-dependent effects on diabetic wound-healing outcomes.

机构信息

Departments of Dermatology and Microbiology, Perelman School of Medicine, University of Pennsylvania, Philadelphia, PA 19104, USA.

Division of Infectious Disease, Department of Pediatrics, The Children's Hospital of Philadelphia, Philadelphia, PA 19104, USA.

出版信息

Cell Rep. 2023 Oct 31;42(10):113281. doi: 10.1016/j.celrep.2023.113281. Epub 2023 Oct 19.

Abstract

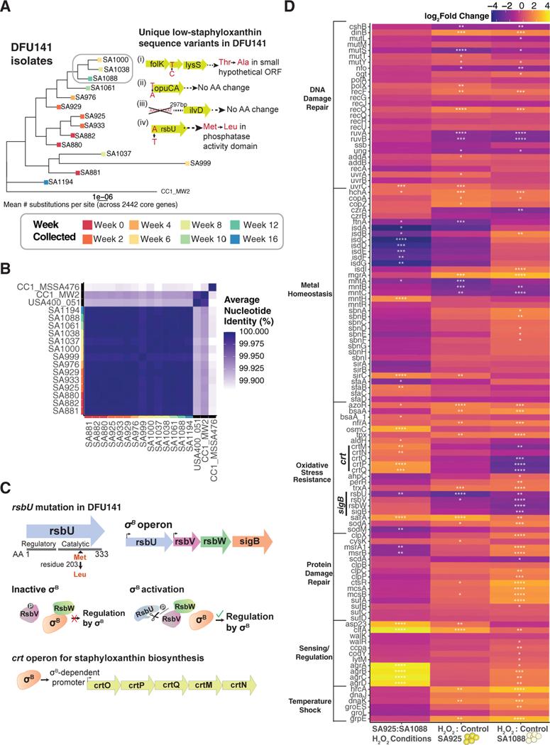
Strain-level variation in Staphylococcus aureus is a factor that contributes to disease burden and clinical outcomes in skin disorders and chronic wounds. However, the microbial mechanisms that drive these variable host responses are poorly understood. To identify mechanisms underlying strain-specific outcomes, we perform high-throughput phenotyping screens on S. aureus isolates cultured from diabetic foot ulcers. Isolates from non-healing wounds produce more staphyloxanthin, a cell membrane pigment. In murine diabetic wounds, staphyloxanthin-producing isolates delay wound closure significantly compared with staphyloxanthin-deficient isolates. Staphyloxanthin promotes resistance to oxidative stress and enhances bacterial survival in neutrophils. Comparative genomic and transcriptomic analysis of genetically similar clinical isolates with disparate staphyloxanthin phenotypes reveals a mutation in the sigma B operon, resulting in marked differences in stress response gene expression. Our work illustrates a framework to identify traits that underlie strain-level variation in disease burden and suggests more precise targets for therapeutic intervention in S. aureus-positive wounds.

摘要

金黄色葡萄球菌的菌株变异是导致皮肤疾病和慢性伤口疾病负担和临床结果差异的一个因素。然而,导致这些宿主反应差异的微生物机制还知之甚少。为了确定导致特定菌株结果的机制,我们对从糖尿病足溃疡中培养的金黄色葡萄球菌分离株进行了高通量表型筛选。非愈合伤口的分离株产生更多的葡萄球菌黄素,这是一种细胞膜色素。在糖尿病小鼠的伤口中,与缺乏葡萄球菌黄素的分离株相比,产生葡萄球菌黄素的分离株显著延迟了伤口闭合。葡萄球菌黄素促进了细菌对氧化应激的抗性,并增强了其在中性粒细胞中的存活能力。对具有不同葡萄球菌黄素表型的遗传上相似的临床分离株进行比较基因组学和转录组学分析,揭示了 sigma B 操纵子的突变,导致应激反应基因表达的显著差异。我们的工作说明了一种识别疾病负担菌株差异基础特征的框架,并为金黄色葡萄球菌阳性伤口的治疗干预提供了更精确的靶点。

https://cdn.ncbi.nlm.nih.gov/pmc/blobs/b68e/10680119/10db83cbed4d/nihms-1941899-f0001.jpg

文献AI研究员

20分钟写一篇综述,助力文献阅读效率提升50倍。

立即体验

用中文搜PubMed

大模型驱动的PubMed中文搜索引擎

马上搜索

文档翻译

学术文献翻译模型,支持多种主流文档格式。

立即体验