Suppr超能文献

生长激素释放肽延缓哈钦森-吉尔福德早衰综合征的衰老。

Ghrelin delays premature aging in Hutchinson-Gilford progeria syndrome.

机构信息

CNC - Center for Neuroscience and Cell Biology, University of Coimbra, Coimbra, Portugal.

CIBB - Center for Innovative Biomedicine and Biotechnology, University of Coimbra, Coimbra, Portugal.

出版信息

Aging Cell. 2023 Dec;22(12):e13983. doi: 10.1111/acel.13983. Epub 2023 Oct 19.

Abstract

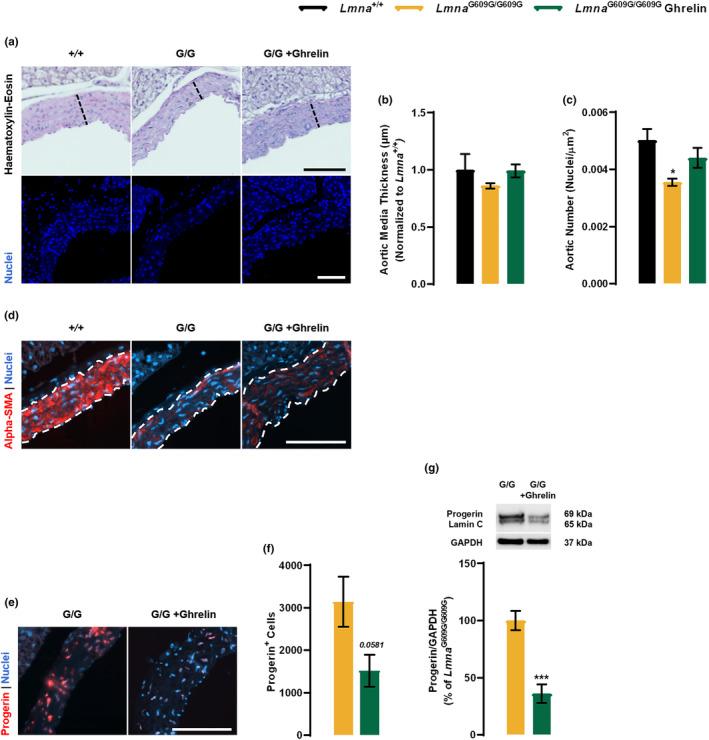
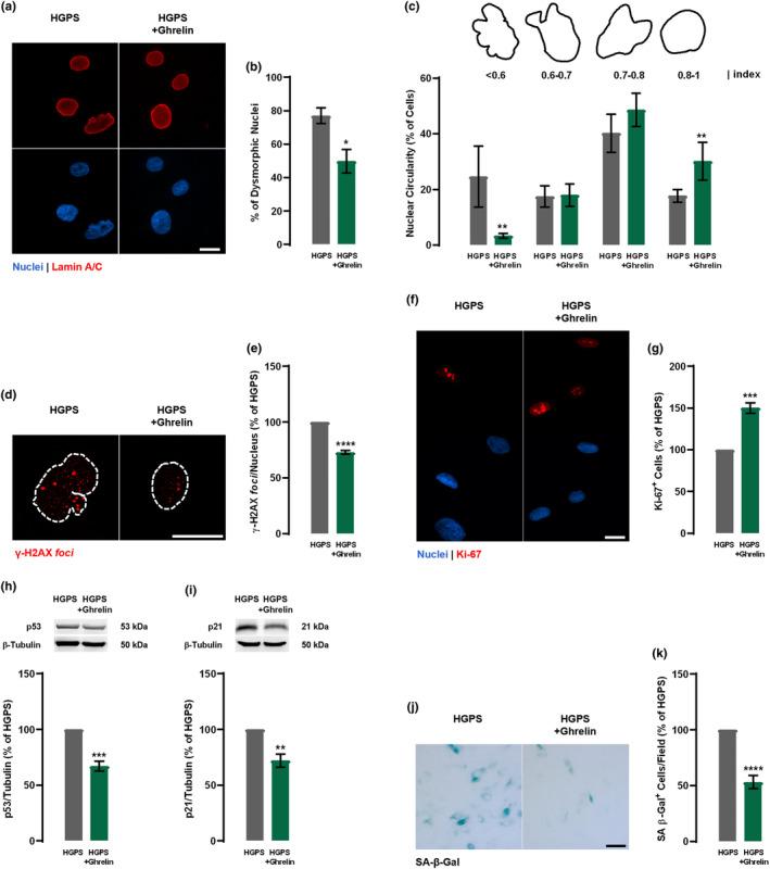
Hutchinson-Gilford progeria syndrome (HGPS) is a rare and fatal genetic condition that arises from a single nucleotide alteration in the LMNA gene, leading to the production of a defective lamin A protein known as progerin. The accumulation of progerin accelerates the onset of a dramatic premature aging phenotype in children with HGPS, characterized by low body weight, lipodystrophy, metabolic dysfunction, skin, and musculoskeletal age-related dysfunctions. In most cases, these children die of age-related cardiovascular dysfunction by their early teenage years. The absence of effective treatments for HGPS underscores the critical need to explore novel safe therapeutic strategies. In this study, we show that treatment with the hormone ghrelin increases autophagy, decreases progerin levels, and alleviates other cellular hallmarks of premature aging in human HGPS fibroblasts. Additionally, using a HGPS mouse model (Lmna mice), we demonstrate that ghrelin administration effectively rescues molecular and histopathological progeroid features, prevents progressive weight loss in later stages, reverses the lipodystrophic phenotype, and extends lifespan of these short-lived mice. Therefore, our findings uncover the potential of modulating ghrelin signaling offers new treatment targets and translational approaches that may improve outcomes and enhance the quality of life for patients with HGPS and other age-related pathologies.

摘要

亨廷顿舞蹈病 - 早老综合征(HGPS)是一种罕见且致命的遗传疾病,由 LMNA 基因中的单个核苷酸改变引起,导致产生一种称为 progerin 的缺陷 lamin A 蛋白。progerin 的积累加速了 HGPS 儿童戏剧性的过早衰老表型的发生,其特征为体重低、脂肪营养不良、代谢功能障碍、皮肤和肌肉骨骼与年龄相关的功能障碍。在大多数情况下,这些儿童会因与年龄相关的心血管功能障碍在青少年早期死亡。由于缺乏针对 HGPS 的有效治疗方法,因此迫切需要探索新的安全治疗策略。在这项研究中,我们表明,激素 ghrelin 的治疗可增加自噬,降低 progerin 水平,并减轻人类 HGPS 成纤维细胞中其他与过早衰老相关的细胞特征。此外,我们使用 HGPS 小鼠模型(Lmna 小鼠)证明,ghrelin 的给药可有效挽救分子和组织病理学的早衰特征,防止后期体重持续减轻,逆转脂肪营养不良表型,并延长这些寿命短的小鼠的寿命。因此,我们的研究结果揭示了调节 ghrelin 信号的潜力,为 HGPS 和其他与年龄相关的病理学患者提供了新的治疗靶点和转化方法,可能改善患者的预后并提高生活质量。

https://cdn.ncbi.nlm.nih.gov/pmc/blobs/0b48/10726901/8f953d9cae2e/ACEL-22-e13983-g004.jpg

文献AI研究员

20分钟写一篇综述,助力文献阅读效率提升50倍。

立即体验

用中文搜PubMed

大模型驱动的PubMed中文搜索引擎

马上搜索

文档翻译

学术文献翻译模型,支持多种主流文档格式。

立即体验