Suppr超能文献

一种抗抑郁药物增加了 TRAIL 受体-2 的表达,并使肺癌细胞对 TRAIL 诱导的细胞凋亡敏感。

An Antidepressant Drug Increased TRAIL Receptor-2 Expression and Sensitized Lung Cancer Cells to TRAIL-induced Apoptosis.

机构信息

Biosafety Research Institute, College of Veterinary Medicine, Jeonbuk National University, Gobong ro, Iksan, Jeonbuk, 54596, South Korea.

Department of Animal and Fish Biotechnology, Faculty of Biotechnology and Genetic Engineering, Sylhet Agricultural University, Sylhet, 3100, Bangladesh.

出版信息

Anticancer Agents Med Chem. 2023;23(20):2225-2236. doi: 10.2174/0118715206262252231004110310.

Abstract

BACKGROUND

TRAIL has emerged as a promising therapeutic target due to its ability to selectively induce apoptosis in cancer cells while sparing normal cells. Autophagy, a highly regulated cellular recycling mechanism, is known to play a cell survival role by providing a required environment for the cell. Recent studies suggest that autophagy plays a significant role in increasing TRAIL resistance in certain cancer cells. Thus, regulating autophagy in TRAIL-mediated cancer therapy is crucial for its role in cancer treatment.

OBJECTIVE

Our study explored whether the antidepressant drug desipramine could enhance the ability of TRAIL to kill cancer cells by inhibiting autophagy.

METHODS

The effect of desipramine on TRAIL sensitivity was examined in various lung cancer cell lines. Cell viability was measured by morphological analysis, trypan blue exclusion, and crystal violet staining. Flow cytometry analysis was carried out to measure apoptosis with annexin V-PI stained cells. Western blotting, rtPCR, and immunocytochemistry were carried out to measure autophagy and death receptor expression. TEM was carried out to detect autophagy inhibition.

RESULTS

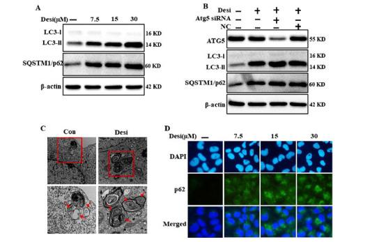
Desipramine treatment increased the TRAIL sensitivity in all lung cancer cell lines. Mechanistically, desipramine treatment induced death receptor expression to increase TRAIL sensitivity. This effect was confirmed when the genetic blockade of DR5 reduced the effect of desipramine in enhanced TRAIL-mediated cell death. Further investigation revealed that desipramine treatment increased the LC3 and p62 levels, indicating the inhibition of lysosomal degradation of autophagy. Notably, TRAIL, in combination with either desipramine or the autophagy inhibitor chloroquine, exhibited enhanced cytotoxicity compared to TRAIL treatment alone.

CONCLUSION

Our findings revealed the potential of desipramine to induce TRAIL-mediated cell death by autophagy impairment. This discovery suggests its therapeutic potential for inducing TRAIL-mediated cell death by increasing the expression of death receptors, which is caused by impairing autophagy.

摘要

背景

TRAIL 作为一种有前途的治疗靶点,因其能够选择性地诱导癌细胞凋亡而不损伤正常细胞而备受关注。自噬是一种高度调控的细胞回收机制,已知通过为细胞提供所需的环境来发挥细胞存活作用。最近的研究表明,自噬在某些癌细胞中增加 TRAIL 耐药性方面起着重要作用。因此,调节 TRAIL 介导的癌症治疗中的自噬对于其在癌症治疗中的作用至关重要。

目的

我们的研究探讨了抗抑郁药去甲丙咪嗪是否可以通过抑制自噬来增强 TRAIL 杀死癌细胞的能力。

方法

在各种肺癌细胞系中检查去甲丙咪嗪对 TRAIL 敏感性的影响。通过形态分析、台盼蓝排斥和结晶紫染色测量细胞活力。通过用 Annexin V-PI 染色的细胞进行流式细胞术分析测量细胞凋亡。通过 Western blot、rtPCR 和免疫细胞化学测量自噬和死亡受体表达。通过 TEM 进行自噬抑制检测。

结果

去甲丙咪嗪处理增加了所有肺癌细胞系中 TRAIL 的敏感性。从机制上讲,去甲丙咪嗪处理诱导死亡受体表达以增加 TRAIL 敏感性。当用 DR5 的遗传阻断减少去甲丙咪嗪对增强的 TRAIL 介导的细胞死亡的影响时,证实了这一效果。进一步的研究表明,去甲丙咪嗪处理增加了 LC3 和 p62 水平,表明自噬的溶酶体降解受到抑制。值得注意的是,与 TRAIL 单独治疗相比,TRAIL 与去甲丙咪嗪或自噬抑制剂氯喹联合使用表现出增强的细胞毒性。

结论

我们的发现揭示了去甲丙咪嗪通过自噬损伤诱导 TRAIL 介导的细胞死亡的潜力。这一发现表明,通过增加死亡受体的表达来诱导 TRAIL 介导的细胞死亡具有治疗潜力,而死亡受体的表达是通过损伤自噬引起的。

https://cdn.ncbi.nlm.nih.gov/pmc/blobs/46b6/10788920/d87c5c3b58ce/ACAMC-23-2225_F1.jpg

文献AI研究员

20分钟写一篇综述,助力文献阅读效率提升50倍。

立即体验

用中文搜PubMed

大模型驱动的PubMed中文搜索引擎

马上搜索

文档翻译

学术文献翻译模型,支持多种主流文档格式。

立即体验