Suppr超能文献

端粒鼠——一种通过 RTEL1 单一氨基酸改变产生的具有人类长度端粒的小鼠模型。

Telomouse-a mouse model with human-length telomeres generated by a single amino acid change in RTEL1.

机构信息

Department of Genetics, The Silberman Institute of Life Sciences, Safra Campus, The Hebrew University of Jerusalem, Jerusalem, 91904, Israel.

Department of Genetics and Institute for Diabetes, Obesity and Metabolism, Perelman School of Medicine, University of Pennsylvania, Philadelphia, PA, 19104, USA.

出版信息

Nat Commun. 2023 Oct 23;14(1):6708. doi: 10.1038/s41467-023-42534-6.

Abstract

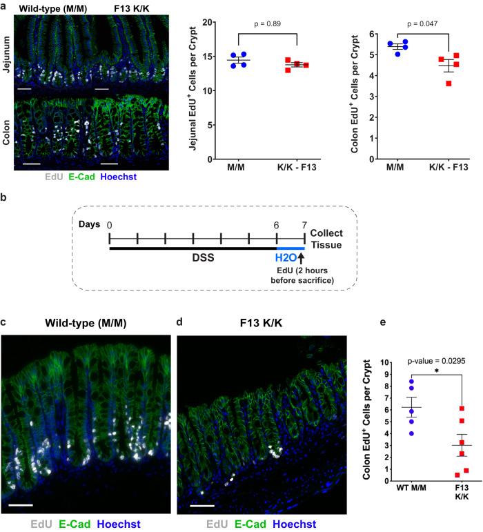
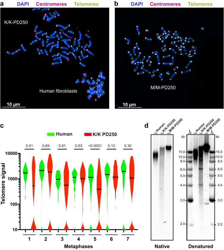
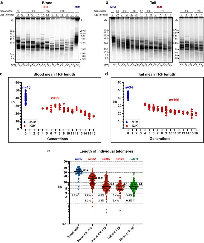
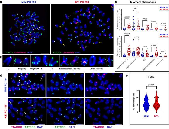
Telomeres, the ends of eukaryotic chromosomes, protect genome integrity and enable cell proliferation. Maintaining optimal telomere length in the germline and throughout life limits the risk of cancer and enables healthy aging. Telomeres in the house mouse, Mus musculus, are about five times longer than human telomeres, limiting the use of this common laboratory animal for studying the contribution of telomere biology to aging and cancer. We identified a key amino acid variation in the helicase RTEL1, naturally occurring in the short-telomere mouse species M. spretus. Introducing this variation into M. musculus is sufficient to reduce the telomere length set point in the germline and generate mice with human-length telomeres. While these mice are fertile and appear healthy, the regenerative capacity of their colonic epithelium is compromised. The engineered Telomouse reported here demonstrates a dominant role of RTEL1 in telomere length regulation and provides a unique model for aging and cancer.

摘要

端粒是真核生物染色体的末端,保护基因组的完整性并使细胞能够增殖。在生殖系和整个生命周期中保持最佳的端粒长度可以降低癌症的风险并实现健康衰老。家鼠(Mus musculus)的端粒比人类的端粒长约五倍,这限制了这种常见的实验室动物在研究端粒生物学对衰老和癌症的贡献方面的应用。我们在短端粒鼠种 M. spretus 中发现了 RTEL1 解旋酶的一个关键氨基酸变异,这种变异自然存在。将这种变异引入 M. musculus 中足以降低生殖系中端粒长度的设定点,并产生具有人类长度端粒的老鼠。虽然这些老鼠具有生育能力且看起来健康,但它们结肠上皮的再生能力受损。本文报道的工程化 Telomouse 证明了 RTEL1 在端粒长度调节中的主导作用,并为衰老和癌症提供了一个独特的模型。

https://cdn.ncbi.nlm.nih.gov/pmc/blobs/dd65/10593777/c7666c86248f/41467_2023_42534_Fig1_HTML.jpg

文献AI研究员

20分钟写一篇综述,助力文献阅读效率提升50倍。

立即体验

用中文搜PubMed

大模型驱动的PubMed中文搜索引擎

马上搜索

文档翻译

学术文献翻译模型,支持多种主流文档格式。

立即体验