Suppr超能文献

宿主粪便 DNA 特异性甲基化特征标志着受自闭症谱系障碍影响的儿童的肠道菌群失调和炎症。

Host fecal DNA specific methylation signatures mark gut dysbiosis and inflammation in children affected by autism spectrum disorder.

机构信息

Department of Molecular Medicine and Medical Biotechnologies, University of Naples "Federico II", Via S. Pansini 5, 80131, Naples, Italy.

CEINGE Advanced Biotechnologies "Franco Salvatore", Via G. Salvatore 482, 80145, Naples, Italy.

出版信息

Sci Rep. 2023 Oct 24;13(1):18197. doi: 10.1038/s41598-023-45132-0.

Abstract

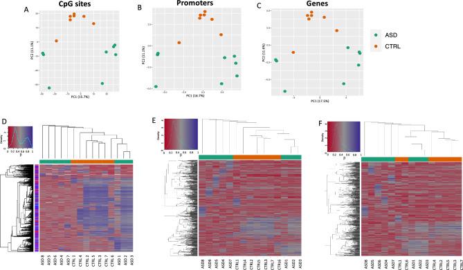
The gut-brain axis involves several bidirectional pathway communications including microbiome, bacterial metabolites, neurotransmitters as well as immune system and is perturbed both in brain and in gastrointestinal disorders. Consistently, microbiota-gut-brain axis has been found altered in autism spectrum disorder (ASD). We reasoned that such alterations occurring in ASD may impact both on methylation signatures of human host fecal DNA (HFD) and possibly on the types of human cells shed in the stools from intestinal tract giving origin to HFD. To test this hypothesis, we have performed whole genome methylation analysis of HFD from an age-restricted cohort of young children with ASD (N = 8) and healthy controls (N = 7). In the same cohort we have previously investigated the fecal microbiota composition and here we refined such analysis and searched for eventual associations with data derived from HFD methylome analysis. Our results showed that specific epigenetic signatures in human fecal DNA, especially at genes related to inflammation, associated with the disease. By applying methylation-based deconvolution algorithm, we found that the HFD derived mainly from immune cells and the relative abundance of those differed between patients and controls. Consistently, most of differentially methylated regions fitted with genes involved in inflammatory response. Interestingly, using Horvath epigenetic clock, we found that ASD affected children showed both epigenetic and microbiota age accelerated. We believe that the present unprecedented approach may be useful for the identification of the ASD associated HFD epigenetic signatures and may be potentially extended to other brain disorders and intestinal inflammatory diseases.

摘要

肠道-大脑轴涉及几种双向途径的交流,包括微生物组、细菌代谢物、神经递质以及免疫系统,并且在大脑和胃肠道疾病中都受到干扰。一致地,在自闭症谱系障碍 (ASD) 中发现了微生物群-肠道-大脑轴的改变。我们推断,ASD 中发生的这种改变可能会影响人类宿主粪便 DNA (HFD) 的甲基化特征,并可能影响肠道来源的粪便中脱落的人类细胞的类型,从而影响 HFD。为了验证这一假设,我们对来自年龄受限的 ASD 儿童队列(N=8)和健康对照组(N=7)的 HFD 进行了全基因组甲基化分析。在同一队列中,我们之前研究了粪便微生物群的组成,在这里我们对其进行了细化分析,并搜索了与 HFD 甲基组分析数据相关的潜在关联。我们的结果表明,人类粪便 DNA 中的特定表观遗传特征,特别是与炎症相关的基因,与疾病相关。通过应用基于甲基化的去卷积算法,我们发现 HFD 主要来源于免疫细胞,并且患者和对照组之间的相对丰度存在差异。一致地,大多数差异甲基化区域与参与炎症反应的基因相吻合。有趣的是,使用 Horvath 表观遗传时钟,我们发现患有 ASD 的儿童表现出表观遗传和微生物群年龄加速。我们相信,这种前所未有的方法可能有助于确定与 ASD 相关的 HFD 表观遗传特征,并可能扩展到其他大脑障碍和肠道炎症性疾病。

https://cdn.ncbi.nlm.nih.gov/pmc/blobs/40af/10598023/b6a1bead30e7/41598_2023_45132_Fig1_HTML.jpg

文献AI研究员

20分钟写一篇综述,助力文献阅读效率提升50倍。

立即体验

用中文搜PubMed

大模型驱动的PubMed中文搜索引擎

马上搜索

文档翻译

学术文献翻译模型,支持多种主流文档格式。

立即体验