Suppr超能文献

单细胞 RNA 测序揭示了宫颈鳞癌和腺癌之间异质的微环境和特定的药物反应。

Single-nucleus RNA sequencing reveals heterogenous microenvironments and specific drug response between cervical squamous cell carcinoma and adenocarcinoma.

机构信息

Department of Obstetrics and Gynecology, Union Hospital, Tongji Medical College, Huazhong University of Science and Technology, 1277 Jiefang Avenue, Wuhan, Hubei, 430022, PR China; Cancer Biology Research Center (Key Laboratory of the Ministry of Education), Tongji Hospital, Tongji Medical College, Huazhong University of Science and Technology, Wuhan, Hubei, China.

National Key Laboratory of Crop Genetic Improvement, Huazhong Agricultural University, Wuhan, 430070, China; Agricultural Bioinformatics Key Laboratory of Hubei Province, Hubei Engineering Technology Research Center of Agricultural Big Data, College of Informatics, Huazhong Agricultural University, Wuhan, 430070, China.

出版信息

EBioMedicine. 2023 Nov;97:104846. doi: 10.1016/j.ebiom.2023.104846. Epub 2023 Oct 24.

Abstract

BACKGROUND

Cervical squamous cell carcinoma (CSCC) and adenocarcinoma (CAde) are two major pathological types of cervical cancer (CC), but their high-resolution heterogeneity of tumor and immune microenvironment remains elusive.

METHODS

Here, we performed single-nucleus RNA sequencing (snRNA-seq) from five CSCC and three CAde samples, and systematically outlined their specific transcriptome atlas.

FINDINGS

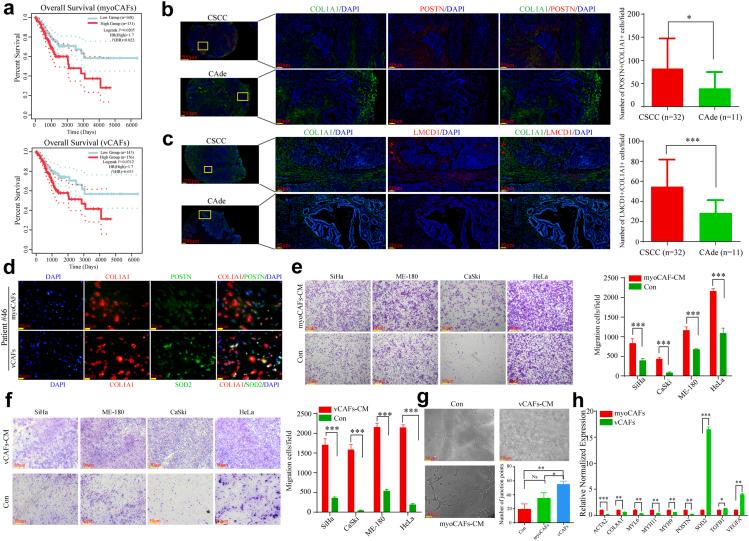
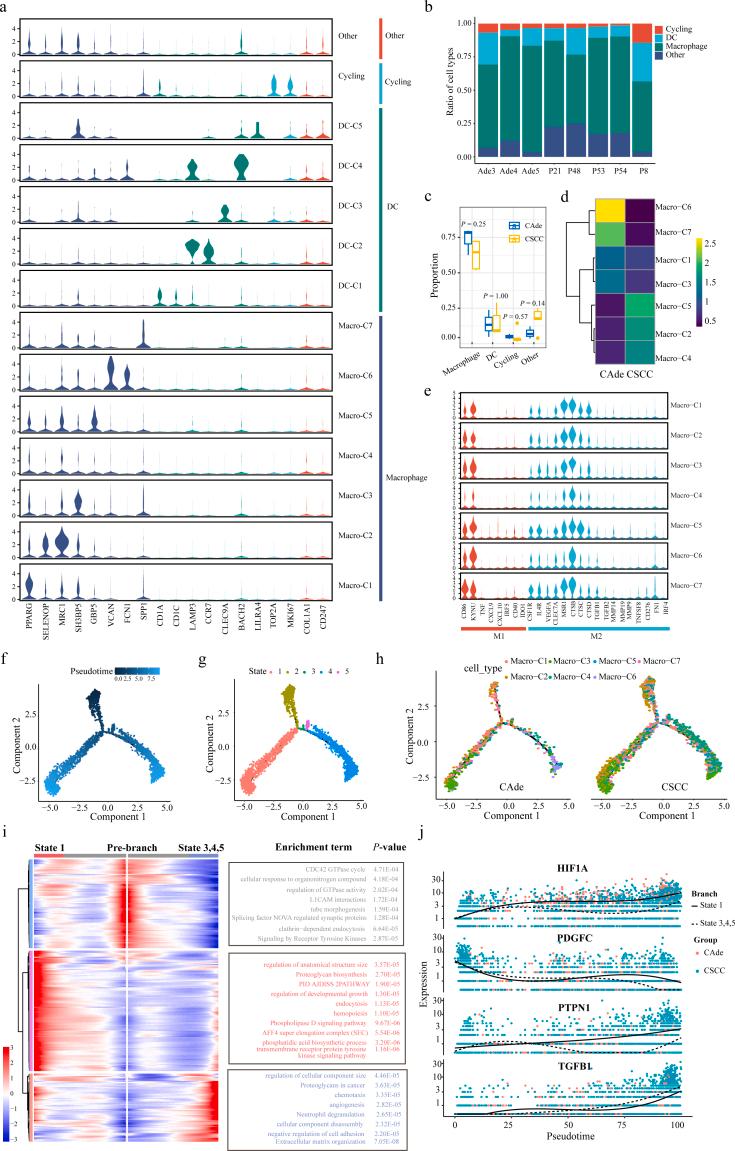
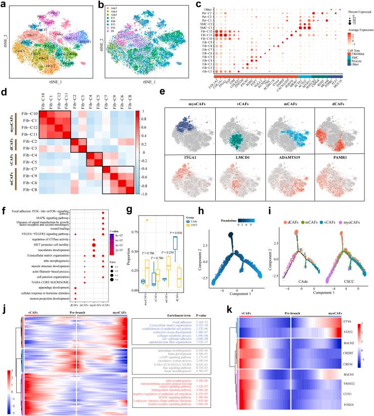
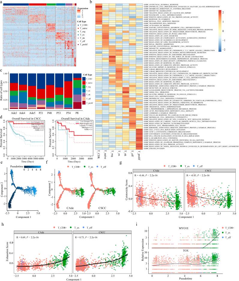
We found CD8 T cells in CSCC were more cytotoxic but lower exhausted compared to those in CAde, and phagocytic MRC1 macrophages were specifically enriched in CSCC. Interestingly, we discovered that pro-tumoral cancer-associated myofibroblasts (myoCAFs) and cancer-associated vascular-fibroblasts (vCAFs) were more abundant in CSCC, and further verified their pro-metastatic roles in vitro. Furthermore, we also identified some specific chemotherapy drugs for CSCC (Dasatinib and Doramapimod) and CAde (Pyrimethamine and Lapatinib) by revealing their heterogeneity in transcriptomic profiles of malignant epithelial cells, and further verified their specific sensitivity in cell lines and constructed CC-derived organoids. Cell-cell communication networks revealed that the pathways of NRG1-ERBB2, and FN1-ITAG3 were specific for CAde and CSCC, respectively, which may partly explain the specificities of identified chemotherapy drugs.

INTERPRETATION

Our study described the immune heterogeneity and specific cellular interactions between CSCC and CAde, which could provide insights for uncovering pathogenesis and designing personalized treatment.

FUNDINGS

National Key R&D Program of China (2021YFC2701201), National Natural Science Foundation of China (82072895, 82141106, 82103134, 81903114).

摘要

背景

宫颈鳞状细胞癌(CSCC)和腺癌(CAde)是宫颈癌(CC)的两种主要病理类型,但它们肿瘤和免疫微环境的高分辨率异质性仍难以捉摸。

方法

在这里,我们对五个 CSCC 和三个 CAde 样本进行了单细胞 RNA 测序(snRNA-seq),并系统地描绘了它们特定的转录组图谱。

发现

与 CAde 中的 CD8 T 细胞相比,CSCC 中的 CD8 T 细胞更具细胞毒性但衰竭程度较低,吞噬性 MRC1 巨噬细胞特异性富集在 CSCC 中。有趣的是,我们发现促肿瘤相关成肌纤维细胞(myoCAFs)和肿瘤相关血管成纤维细胞(vCAFs)在 CSCC 中更为丰富,并在体外进一步验证了它们的促转移作用。此外,我们还通过揭示恶性上皮细胞转录组特征中的异质性,鉴定出 CSCC(达沙替尼和多拉莫单抗)和 CAde(乙嘧啶和拉帕替尼)的一些特定化疗药物,并在细胞系和构建的 CC 衍生类器官中进一步验证了它们的特异性敏感性。细胞-细胞通讯网络表明,NRG1-ERBB2 和 FN1-ITAG3 途径分别特异于 CAde 和 CSCC,这可能部分解释了鉴定出的化疗药物的特异性。

解释

我们的研究描述了 CSCC 和 CAde 之间的免疫异质性和特定的细胞相互作用,这可为揭示发病机制和设计个性化治疗提供思路。

资助

国家重点研发计划(2021YFC2701201)、国家自然科学基金(82072895、82141106、82103134、81903114)。

https://cdn.ncbi.nlm.nih.gov/pmc/blobs/5181/10618708/c438bf882f82/gr1.jpg

文献AI研究员

20分钟写一篇综述,助力文献阅读效率提升50倍。

立即体验

用中文搜PubMed

大模型驱动的PubMed中文搜索引擎

马上搜索

文档翻译

学术文献翻译模型,支持多种主流文档格式。

立即体验