Suppr超能文献

外泌体长链非编码 RNA MLETA1 通过调控非小细胞肺癌中 miR-186-5p/EGFR 和 miR-497-5p/IGF1R 轴促进肿瘤进展和转移。

Exosomal long noncoding RNA MLETA1 promotes tumor progression and metastasis by regulating the miR-186-5p/EGFR and miR-497-5p/IGF1R axes in non-small cell lung cancer.

机构信息

Institute of Clinical Medicine, College of Medicine, National Cheng Kung University, Tainan, Taiwan.

Clinical Medicine Research Center, National Cheng Kung University Hospital, College of Medicine, National Cheng Kung University, Tainan, Taiwan.

出版信息

J Exp Clin Cancer Res. 2023 Oct 26;42(1):283. doi: 10.1186/s13046-023-02859-y.

Abstract

BACKGROUND

Lung cancer is the most common and deadliest cancer worldwide, and approximately 90% of all lung cancer deaths are caused by tumor metastasis. Tumor-derived exosomes could potentially promote tumor metastasis through the delivery of metastasis-related molecules. However, the function and underlying mechanism of exosomal long noncoding RNA (lncRNA) in lung cancer metastasis remain largely unclear.

METHODS

Cell exosomes were purified from conditioned media by differential ultracentrifugation and observed using transmission electron microscopy, and the size distributions were determined by nanoparticle tracking analysis. Exosomal lncRNA sequencing (lncRNA-seq) was used to identify long noncoding RNAs. Cell migration and invasion were determined by wound-healing assays, two-chamber transwell invasion assays and cell mobility tracking. Mice orthotopically and subcutaneously xenografted with human cancer cells were used to evaluate tumor metastasis in vivo. Western blot, qRT‒PCR, RNA-seq, and dual-luciferase reporter assays were performed to investigate the potential mechanism. The level of exosomal lncRNA in plasma was examined by qRT‒PCR. MS2-tagged RNA affinity purification (MS2-TRAP) assays were performed to verify lncRNA-bound miRNAs.

RESULTS

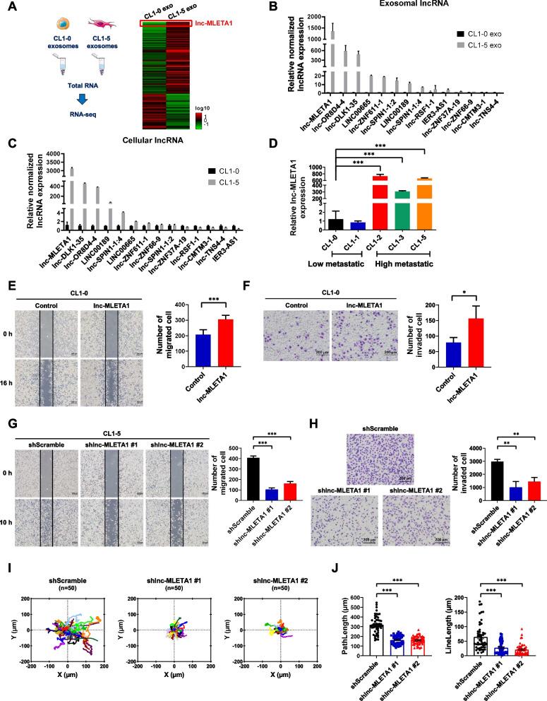
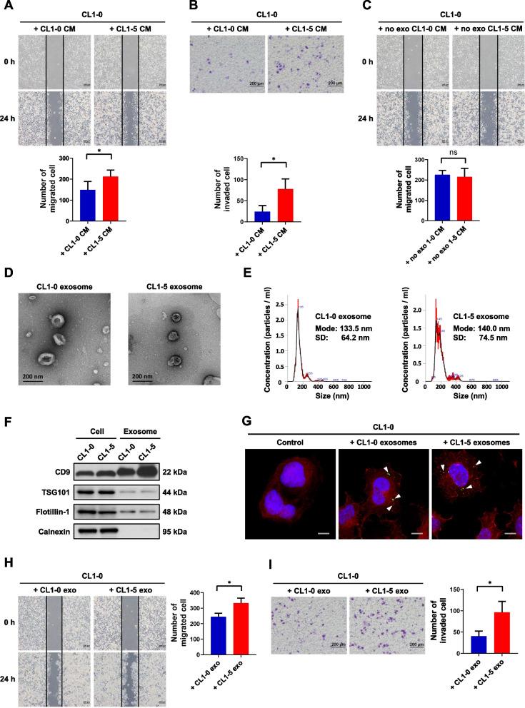
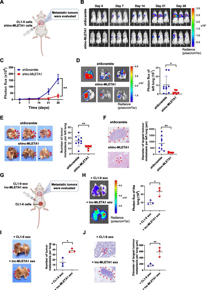
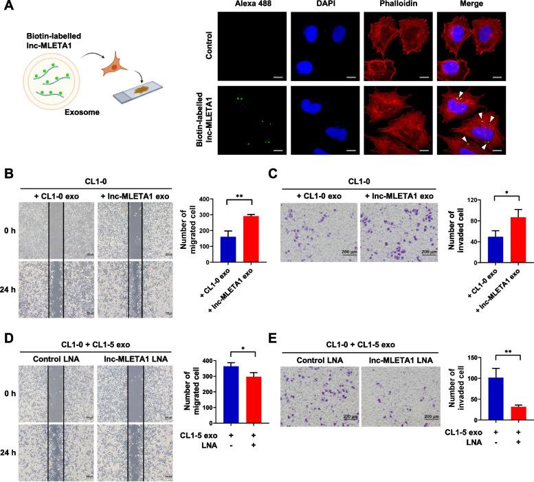
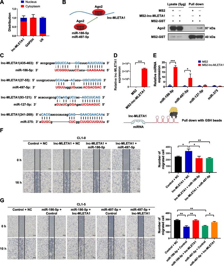
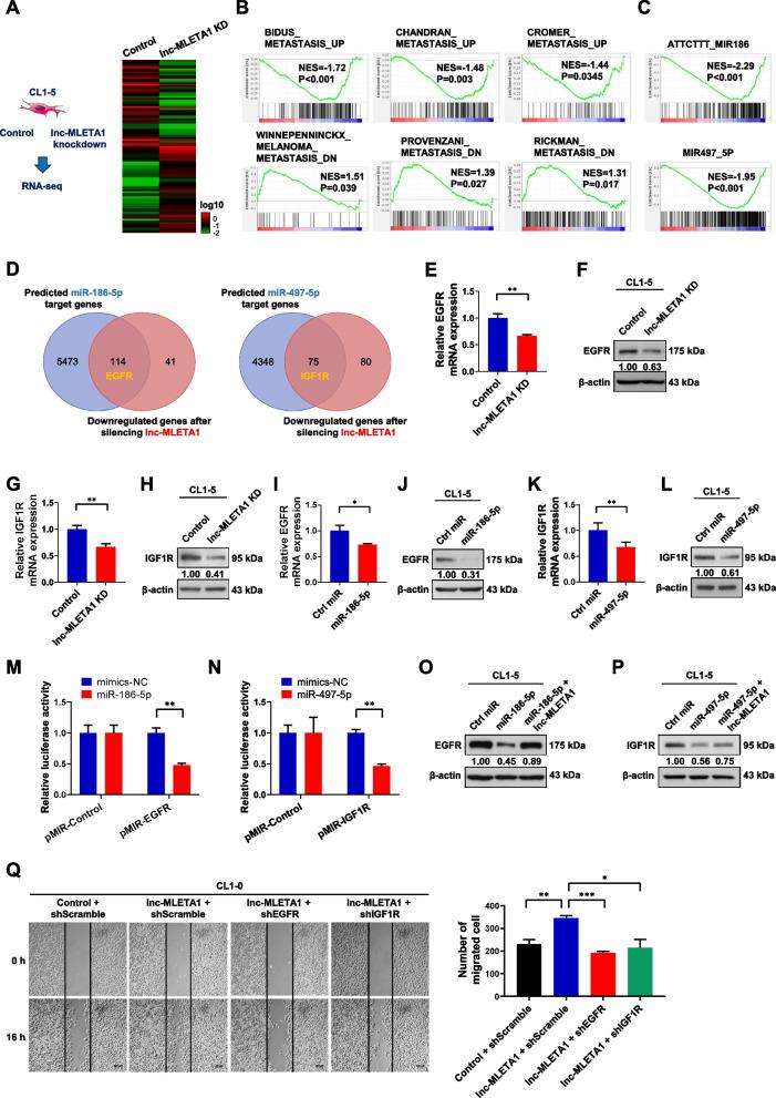
Exosomes derived from highly metastatic lung cancer cells promoted the migration and invasion of lung cancer cells with low metastatic potential. Using lncRNA-seq, we found that a novel lncRNA, lnc-MLETA1, was upregulated in highly metastatic cells and their secreted exosomes. Overexpression of lnc-MLETA1 augmented cell migration and invasion of lung cancer. Conversely, knockdown of lnc-MLETA1 attenuated the motility and metastasis of lung cancer cells. Interestingly, exosome-transmitted lnc-MLETA1 promoted cell motility and metastasis of lung cancer. Reciprocally, targeting lnc-MLETA1 with an LNA suppressed exosome-induced lung cancer cell motility. Mechanistically, lnc-MLETA1 regulated the expression of EGFR and IGF1R by sponging miR-186-5p and miR-497-5p to facilitate cell motility. The clinical datasets revealed that lnc-MLETA1 is upregulated in tumor tissues and predicts survival in lung cancer patients. Importantly, the levels of exosomal lnc-MLETA1 in plasma were positively correlated with metastasis in lung cancer patients.

CONCLUSIONS

This study identifies lnc-MLETA1 as a critical exosomal lncRNA that mediates crosstalk in lung cancer cells to promote cancer metastasis and may serve as a prognostic biomarker and potential therapeutic target for lung cancer diagnosis and treatment.

摘要

背景

肺癌是全球最常见和最致命的癌症,约 90%的肺癌死亡是由肿瘤转移引起的。肿瘤来源的外泌体可能通过传递转移相关分子促进肿瘤转移。然而,外泌体长链非编码 RNA(lncRNA)在肺癌转移中的功能和潜在机制在很大程度上仍不清楚。

方法

通过差速超速离心从条件培养基中纯化细胞外泌体,并通过透射电子显微镜观察,通过纳米颗粒跟踪分析确定外泌体的大小分布。使用外泌体 lncRNA 测序(lncRNA-seq)鉴定长非编码 RNA。通过划痕愈合试验、双层 Transwell 侵袭试验和细胞迁移跟踪试验确定细胞迁移和侵袭。使用人癌细胞原位和皮下异种移植小鼠来评估体内肿瘤转移。进行 Western blot、qRT-PCR、RNA-seq 和双荧光素酶报告基因检测以研究潜在机制。通过 qRT-PCR 检测血浆中外泌体 lncRNA 的水平。进行 MS2 标记 RNA 亲和纯化(MS2-TRAP)试验以验证 lncRNA 结合的 miRNA。

结果

高转移性肺癌细胞衍生的外泌体促进了低转移性潜能的肺癌细胞的迁移和侵袭。通过 lncRNA-seq,我们发现一种新型 lncRNA,lnc-MLETA1,在高转移性细胞及其分泌的外泌体中上调。lnc-MLETA1 的过表达增强了肺癌细胞的迁移和侵袭。相反,lnc-MLETA1 的敲低减弱了肺癌细胞的迁移和转移能力。有趣的是,外泌体传递的 lnc-MLETA1 促进了肺癌的细胞迁移和转移。相反,用 LNA 靶向 lnc-MLETA1 抑制了外泌体诱导的肺癌细胞迁移。机制上,lnc-MLETA1 通过海绵吸附 miR-186-5p 和 miR-497-5p 来调节 EGFR 和 IGF1R 的表达,从而促进细胞迁移。临床数据集显示,lnc-MLETA1 在肿瘤组织中上调,并预测肺癌患者的生存。重要的是,血浆中外泌体 lnc-MLETA1 的水平与肺癌患者的转移呈正相关。

结论

本研究鉴定出 lnc-MLETA1 作为一种关键的外泌体 lncRNA,介导了肺癌细胞之间的串扰,促进了癌症转移,可能作为肺癌诊断和治疗的预后生物标志物和潜在治疗靶点。

https://cdn.ncbi.nlm.nih.gov/pmc/blobs/8843/10601119/72fe9e19bad3/13046_2023_2859_Fig1_HTML.jpg

文献AI研究员

20分钟写一篇综述,助力文献阅读效率提升50倍。

立即体验

用中文搜PubMed

大模型驱动的PubMed中文搜索引擎

马上搜索

文档翻译

学术文献翻译模型,支持多种主流文档格式。

立即体验