Suppr超能文献

逐瘀丸通过调节脂质和胆汁代谢相关基因的mRNA表达来缓解大鼠胆汁淤积。

The zhuyu pill relieves rat cholestasis by regulating the mRNA expression of lipid and bile metabolism associated genes.

作者信息

Han Jun, Wu Peijie, Wen Yueqiang, Liu Chao, Liu Xinglong, Tao Huan, Zhang Fenghua, Zhang Xiaodan, Ye Qiaobo, Shen Tao, Chen Xiaofeng, Yu Han

机构信息

School of Basic Medicine, Chengdu University of Traditional Chinese Medicine, Chengdu, China.

Department of Pediatrics, Guang'an Traditional Chinese Medicine Hospital, Guang'an, China.

出版信息

Front Pharmacol. 2023 Oct 10;14:1280864. doi: 10.3389/fphar.2023.1280864. eCollection 2023.

Abstract

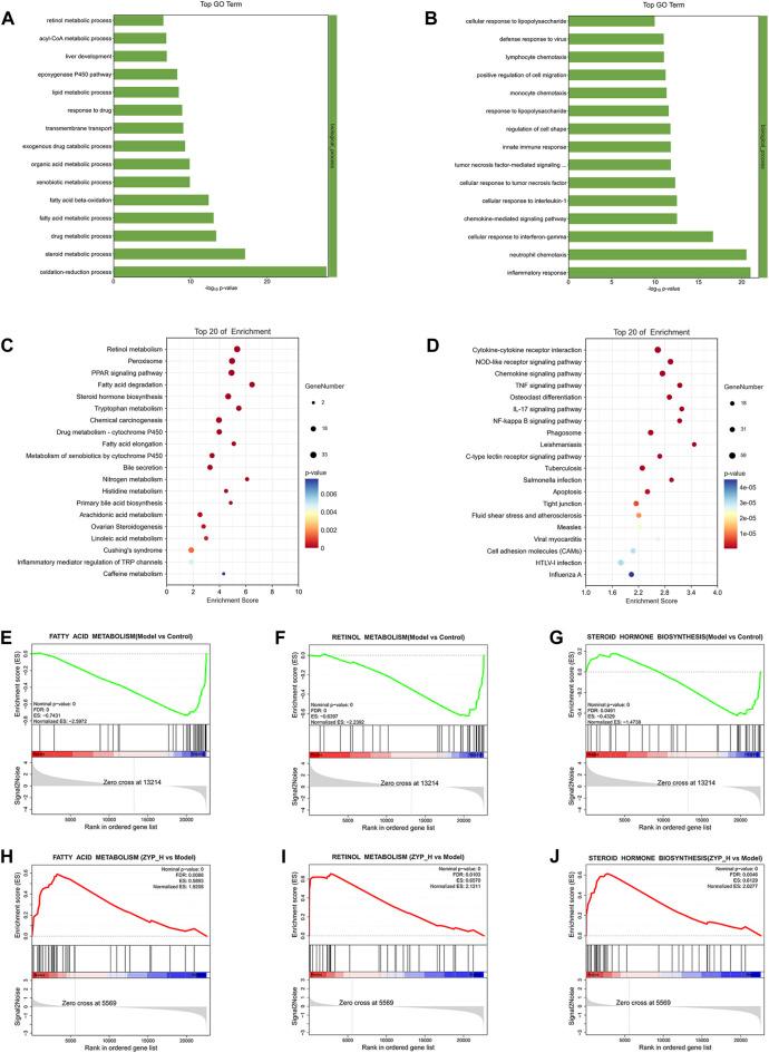
The Zhuyu pill (ZYP), composed of Franch. and (A. Jussieu) T. G. Hartley, is an effective traditional Chinese medicine with potential anti-cholestatic effects. However, the underlying mechanisms of ZYP remain unknown. To investigate the mechanism underlying the interventional effect of ZYP on mRNA-seq analysis in cholestasis rat models. This study tested the effects of a low-dose (0.6 g/kg) and high-dose (1.2 g/kg) of ZYP on a cholestasis rat model induced by α-naphthyl-isothiocyanate (ANIT, 50 mg/kg). Serum biochemistry and histopathology results were used to evaluate the therapeutic effect of ZYP, and mRNA-Seq analysis was performed and verified using real-time fluorescence quantitative PCR (qRT-PCR). GO, KEGG, and GSEA analyses were integrated to identify the mechanism by which ZYP impacted cholestatic rats. ZYP was shown to significantly improve abnormal changes in the biochemical blood indexes and liver histopathology of cholestasis rats and regulate pathways related to bile and lipid metabolism, including fatty acid metabolism, retinol metabolism, and steroid hormone biosynthesis, to alleviate inflammation, cholestasis, and lipid metabolism disorders. Relative expression of the essential genes Cyp2a1, Ephx2, Acox2, Cyp1a2, Cyp2c11, and Sult2a1 was verified by qRT-PCR and showed the same trend as mRNA-seq analysis. ZYP has a significant anti-cholestatic effect by regulating bile metabolism and lipid metabolism related pathways. These findings indicate that ZYP is a novel and promising prospect for treating cholestasis.

摘要

逐瘀丸(ZYP)由[植物名1] Franch. 和[植物名2] (A. Jussieu) T. G. Hartley 组成,是一种具有潜在抗胆汁淤积作用的有效中药。然而,ZYP 的潜在作用机制尚不清楚。为了研究 ZYP 对胆汁淤积大鼠模型进行 mRNA 测序分析的干预作用机制。本研究测试了低剂量(0.6 g/kg)和高剂量(1.2 g/kg)的 ZYP 对由α-萘基异硫氰酸酯(ANIT,50 mg/kg)诱导的胆汁淤积大鼠模型的影响。采用血清生化和组织病理学结果评估 ZYP 的治疗效果,并进行 mRNA 测序分析,同时使用实时荧光定量 PCR(qRT-PCR)进行验证。综合 GO、KEGG 和 GSEA 分析以确定 ZYP 影响胆汁淤积大鼠的机制。结果显示,ZYP 可显著改善胆汁淤积大鼠血液生化指标和肝脏组织病理学的异常变化,并调节与胆汁和脂质代谢相关的途径,包括脂肪酸代谢、视黄醇代谢和类固醇激素生物合成,以减轻炎症、胆汁淤积和脂质代谢紊乱。通过 qRT-PCR 验证了关键基因 Cyp2a1、Ephx2、Acox2、Cyp1a2、Cyp2c11 和 Sult2a1 的相对表达,其趋势与 mRNA 测序分析一致。ZYP 通过调节胆汁代谢和脂质代谢相关途径具有显著的抗胆汁淤积作用。这些发现表明,ZYP 是治疗胆汁淤积的一种新的且有前景的药物。

https://cdn.ncbi.nlm.nih.gov/pmc/blobs/c0f5/10597705/b3f038111372/fphar-14-1280864-g001.jpg

文献AI研究员

20分钟写一篇综述,助力文献阅读效率提升50倍。

立即体验

用中文搜PubMed

大模型驱动的PubMed中文搜索引擎

马上搜索

文档翻译

学术文献翻译模型,支持多种主流文档格式。

立即体验