Suppr超能文献

整合基因组规模分析揭示了定向分化类器官模型中早期人类小肠发育的转录后特征。

Integrative genome-scale analyses reveal post-transcriptional signatures of early human small intestinal development in a directed differentiation organoid model.

机构信息

Department of Biomedical Sciences, College of Veterinary Medicine, Cornell University, Ithaca, NY, USA.

Department of Cell and Developmental Biology, University of Michigan, Ann Arbor, MI, USA.

出版信息

BMC Genomics. 2023 Oct 26;24(1):641. doi: 10.1186/s12864-023-09743-1.

Abstract

BACKGROUND

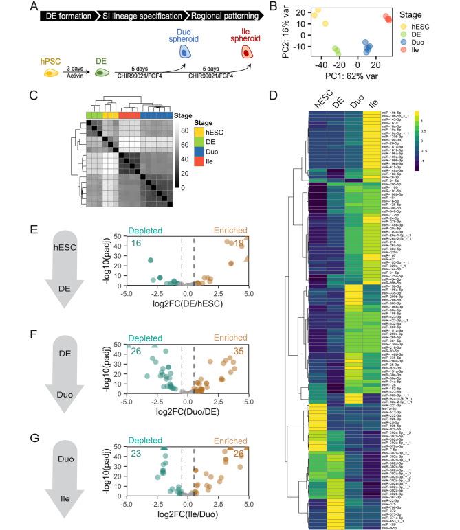
MicroRNAs (miRNAs) are important post-transcriptional gene regulators controlling cellular lineage specification and differentiation during embryonic development, including the gastrointestinal system. However, miRNA-mediated regulatory mechanisms involved in early embryonic development of human small intestine (SI) remains underexplored. To explore candidate roles for miRNAs in prenatal SI lineage specification in humans, we used a multi-omic analysis strategy in a directed differentiation model that programs human pluripotent stem cells toward the SI lineage.

RESULTS

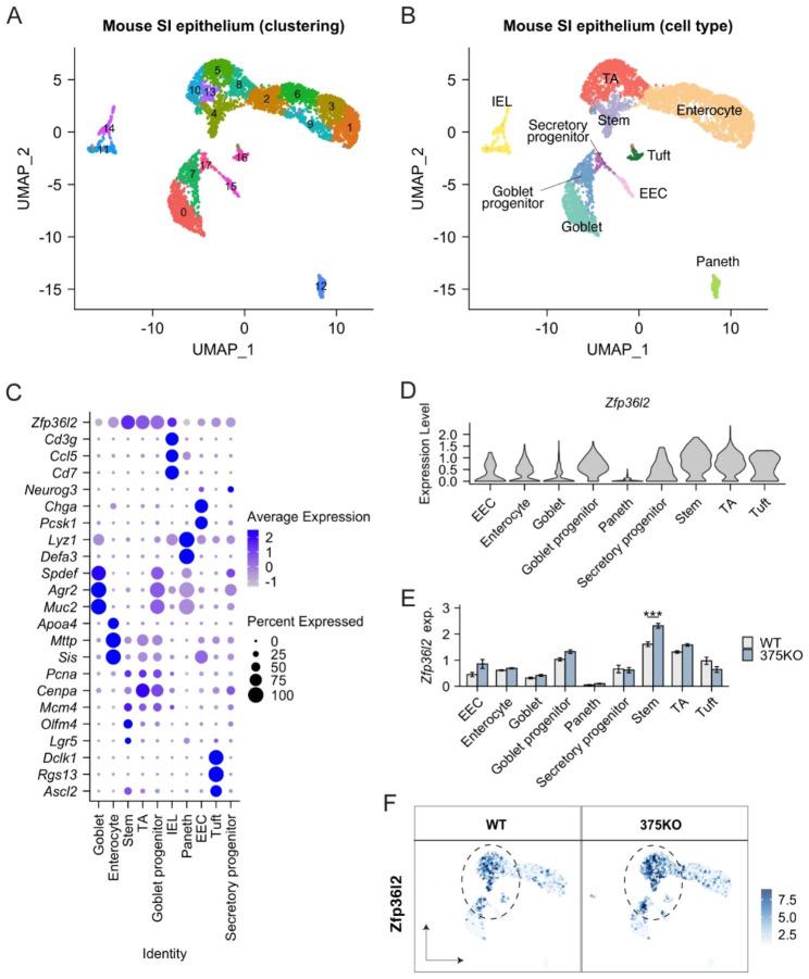
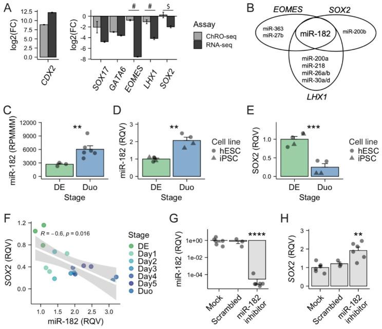
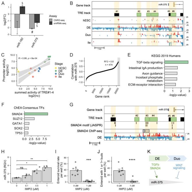
We leveraged small RNA-seq to define the changing miRNA landscape, and integrated chromatin run-on sequencing (ChRO-seq) and RNA-seq to define genes subject to significant post-transcriptional regulation across the different stages of differentiation. Small RNA-seq profiling revealed temporal dynamics of miRNA signatures across different developmental events of the model, including definitive endoderm formation, SI lineage specification and SI regional patterning. Our multi-omic, integrative analyses showed further that the elevation of miR-182 and reduction of miR-375 are key events during SI lineage specification. We demonstrated that loss of miR-182 leads to an increase in the foregut master marker SOX2. We also used single-cell analyses in murine adult intestinal crypts to support a life-long role for miR-375 in the regulation of Zfp36l2. Finally, we uncovered opposing roles of SMAD4 and WNT signaling in regulating miR-375 expression during SI lineage specification. Beyond the mechanisms highlighted in this study, we also present a web-based application for exploration of post-transcriptional regulation and miRNA-mediated control in the context of early human SI development.

CONCLUSION

The present study uncovers a novel facet of miRNAs in regulating prenatal SI development. We leveraged multi-omic, systems biology approaches to discover candidate miRNA regulators associated with early SI developmental events in a human organoid model. In this study, we highlighted miRNA-mediated post-transcriptional regulation relevant to the event of SI lineage specification. The candidate miRNA regulators that we identified for the other stages of SI development also warrant detailed characterization in the future.

摘要

背景

MicroRNAs (miRNAs) 是重要的转录后基因调控因子,可控制胚胎发育过程中的细胞谱系特化和分化,包括胃肠道系统。然而,miRNA 介导的调节机制在人类小肠 (SI) 的早期胚胎发育中仍未得到充分探索。为了探索 miRNA 在人类 SI 谱系特化中的产前作用,我们使用了一种多组学分析策略,该策略在一个定向分化模型中编程人类多能干细胞向 SI 谱系分化。

结果

我们利用小 RNA-seq 来定义不断变化的 miRNA 图谱,并整合染色质运行测序 (ChRO-seq) 和 RNA-seq 来定义在分化的不同阶段受到显著转录后调控的基因。小 RNA-seq 分析揭示了模型中不同发育事件的 miRNA 特征的时间动态,包括确定内胚层的形成、SI 谱系特化和 SI 区域模式。我们的多组学、综合分析还表明,miR-182 的升高和 miR-375 的降低是 SI 谱系特化过程中的关键事件。我们证明了 miR-182 的缺失会导致前肠主标记物 SOX2 的增加。我们还使用了成年小鼠肠道隐窝的单细胞分析来支持 miR-375 在调节 Zfp36l2 中的终生作用。最后,我们揭示了 SMAD4 和 WNT 信号在调节 SI 谱系特化过程中 miR-375 表达的相反作用。除了本研究中强调的机制外,我们还展示了一个基于网络的应用程序,用于探索早期人类 SI 发育过程中的转录后调控和 miRNA 介导的控制。

结论

本研究揭示了 miRNA 在调节产前 SI 发育中的新方面。我们利用多组学、系统生物学方法,在人类类器官模型中发现了与早期 SI 发育事件相关的候选 miRNA 调节剂。在这项研究中,我们强调了 miRNA 介导的与 SI 谱系特化事件相关的转录后调控。我们为 SI 发育的其他阶段鉴定的候选 miRNA 调节剂也需要在未来进行详细表征。

https://cdn.ncbi.nlm.nih.gov/pmc/blobs/9688/10601309/0c4c6cec53b1/12864_2023_9743_Fig1_HTML.jpg

文献AI研究员

20分钟写一篇综述,助力文献阅读效率提升50倍。

立即体验

用中文搜PubMed

大模型驱动的PubMed中文搜索引擎

马上搜索

文档翻译

学术文献翻译模型,支持多种主流文档格式。

立即体验