Suppr超能文献

一种新型 MeCP2 致病突变可在不影响蛋白水平的情况下损害染色质结合。

A novel pathogenic mutation of MeCP2 impairs chromatin association independent of protein levels.

机构信息

Department of Molecular and Human Genetics, Baylor College of Medicine, Houston, Texas 77030, USA.

Jan and Dan Duncan Neurological Research Institute at Texas Children's Hospital, Houston, Texas 77030, USA.

出版信息

Genes Dev. 2023 Oct 1;37(19-20):883-900. doi: 10.1101/gad.350733.123. Epub 2023 Oct 27.

Abstract

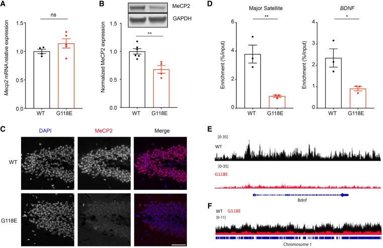
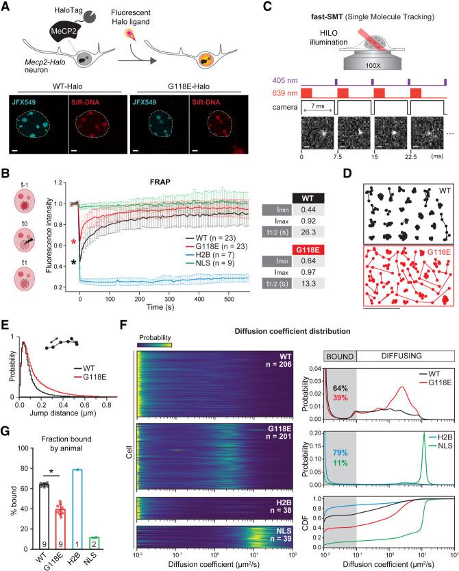
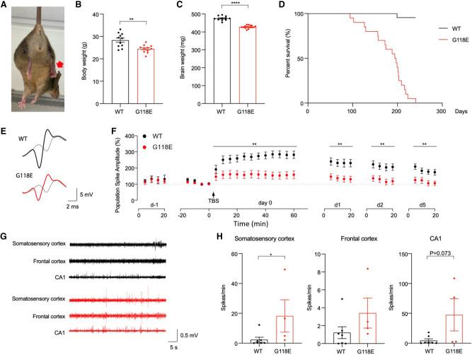
Loss-of-function mutations in cause Rett syndrome (RTT), a severe neurological disorder that mainly affects girls. Mutations in do occur in males occasionally and typically cause severe encephalopathy and premature lethality. Recently, we identified a missense mutation (c.353G>A, p.Gly118Glu [G118E]), which has never been seen before in , in a young boy who suffered from progressive motor dysfunction and developmental delay. To determine whether this variant caused the clinical symptoms and study its functional consequences, we established two disease models, including human neurons from patient-derived iPSCs and a knock-in mouse line. G118E mutation partially reduces MeCP2 abundance and its DNA binding, and G118E mice manifest RTT-like symptoms seen in the patient, affirming the pathogenicity of this mutation. Using live-cell and single-molecule imaging, we found that G118E mutation alters MeCP2's chromatin interaction properties in live neurons independently of its effect on protein levels. Here we report the generation and characterization of RTT models of a male hypomorphic variant and reveal new insight into the mechanism by which this pathological mutation affects MeCP2's chromatin dynamics. Our ability to quantify protein dynamics in disease models lays the foundation for harnessing high-resolution single-molecule imaging as the next frontier for developing innovative therapies for RTT and other diseases.

摘要

导致雷特综合征(RTT)的 功能丧失突变,是一种主要影响女孩的严重神经疾病。 偶尔也会在男性中发生 突变,通常会导致严重的脑病和早逝。最近,我们在一名患有进行性运动功能障碍和发育迟缓的年轻男孩中发现了一种以前从未在 中见过的错义突变(c.353G>A,p.Gly118Glu [G118E])。为了确定该变体是否导致了临床症状并研究其功能后果,我们建立了两种疾病模型,包括来自患者诱导多能干细胞的人类神经元和敲入小鼠系。G118E 突变部分降低了 MeCP2 的丰度及其 DNA 结合能力,而 G118E 小鼠表现出与患者相似的 RTT 症状,证实了该突变的致病性。通过活细胞和单分子成像,我们发现 G118E 突变在不影响蛋白水平的情况下改变了活神经元中 MeCP2 的染色质相互作用特性。在此,我们报告了男性功能低下变体的 RTT 模型的产生和特征,并揭示了该病理性突变如何影响 MeCP2 的染色质动力学的新见解。我们在疾病模型中定量蛋白质动力学的能力为利用高分辨率单分子成像作为开发 RTT 和其他疾病创新疗法的下一个前沿奠定了基础。

https://cdn.ncbi.nlm.nih.gov/pmc/blobs/0b1e/10691473/f88ca0cc011c/883f01.jpg

文献AI研究员

20分钟写一篇综述,助力文献阅读效率提升50倍。

立即体验

用中文搜PubMed

大模型驱动的PubMed中文搜索引擎

马上搜索

文档翻译

学术文献翻译模型,支持多种主流文档格式。

立即体验