Suppr超能文献

环境相关剂量微塑料(MP)暴露对小鼠肾脏结构、功能和转录组的影响。

Effects of Microplastic (MP) Exposure at Environmentally Relevant Doses on the Structure, Function, and Transcriptome of the Kidney in Mice.

机构信息

School of Public Health, Joint China-US Research Center for Environment and Pulmonary Diseases, Zhejiang International Science and Technology Cooperation Base of Air Pollution and Health, Zhejiang Chinese Medical University, Hangzhou 310053, China.

出版信息

Molecules. 2023 Oct 15;28(20):7104. doi: 10.3390/molecules28207104.

Abstract

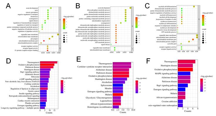
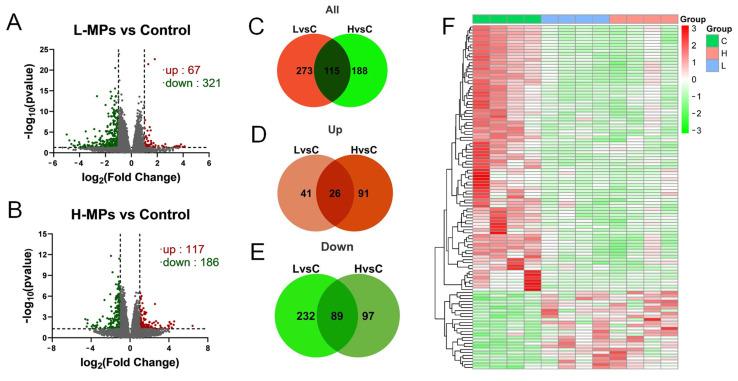
As a common emerging environmental pollutant, microplastics (MPs) have been detected in a variety of environmental media and human bodies. The potential toxic effects and mechanisms of MPs need to be revealed urgently. MPs can be deposited in the kidney, and exposure to high doses of MPs can cause nephrotoxicity in experimental animals. In this study, we investigated the effects of exposure to polystyrene microplastics (PS-MPs) at environmentally relevant doses (0.1 and 1 mg/L) on kidney structure, function, and transcriptome in mice. We found that mice exposed to PS-MPs in drinking water for eight weeks had no change in body weight or kidney coefficient. PS-MPs administration decreased the levels of blood urea nitrogen (BUN) in mice, while serum creatinine (CRE) and uric acid (UA) concentrations were unaffected. Through using periodic acid-Schiff (PAS) and Masson staining, we discovered that the glomerular tuft area increased in the PS-MP-treated mice, while the degree of renal fibrosis remained unchanged. Furthermore, renal cortex transcriptomic analysis identified 388 and 303 differentially expressed genes (DEGs) in the 0.1 and 1 mg/L dose groups, respectively. The DEGs were highly enriched in mitochondrial-related terms and pathways of thermogenesis and oxidative phosphorylation. Moreover, protein-protein interaction (PPI) network analysis revealed that cytochrome b-c1 complex subunit 10 (UQCR11) and cytochrome c oxidase subunit 3 (MT-CO3) were important node proteins. These findings suggest that environmental exposure to MPs can cause abnormalities in renal structure and filtration function and that long-term exposure to MPs may be a risk factor for renal disease.

摘要

作为一种常见的新兴环境污染物,微塑料(MPs)已在各种环境介质和人体中被检测到。MPs 的潜在毒性作用和机制亟待揭示。MPs 可在肾脏中沉积,并且实验动物暴露于高剂量的 MPs 可引起肾毒性。在这项研究中,我们研究了环境相关剂量(0.1 和 1 mg/L)的聚苯乙烯微塑料(PS-MPs)暴露对小鼠肾脏结构、功能和转录组的影响。我们发现,饮用水中暴露于 PS-MPs 8 周的小鼠体重或肾脏系数没有变化。PS-MPs 给药降低了小鼠血液尿素氮(BUN)水平,而血清肌酐(CRE)和尿酸(UA)浓度不受影响。通过使用过碘酸希夫(PAS)和 Masson 染色,我们发现 PS-MP 处理组小鼠肾小球簇面积增加,而肾纤维化程度保持不变。此外,肾皮质转录组分析分别在 0.1 和 1 mg/L 剂量组中鉴定出 388 和 303 个差异表达基因(DEGs)。DEGs 在与线粒体相关的术语和产热及氧化磷酸化途径中高度富集。此外,蛋白质-蛋白质相互作用(PPI)网络分析表明细胞色素 b-c1 复合物亚基 10(UQCR11)和细胞色素 c 氧化酶亚基 3(MT-CO3)是重要的节点蛋白。这些发现表明,环境暴露于 MPs 可导致肾脏结构和滤过功能异常,并且长期暴露于 MPs 可能是肾脏疾病的一个风险因素。

https://cdn.ncbi.nlm.nih.gov/pmc/blobs/8a27/10608837/5f5a7d34c3f5/molecules-28-07104-g001.jpg

文献AI研究员

20分钟写一篇综述,助力文献阅读效率提升50倍。

立即体验

用中文搜PubMed

大模型驱动的PubMed中文搜索引擎

马上搜索

文档翻译

学术文献翻译模型,支持多种主流文档格式。

立即体验