Suppr超能文献

鉴定出髓母细胞瘤中的 BCL-XL 和 MCL-1 这两种关键抗凋亡蛋白,它们在化疗耐药中发挥不同的作用。

The identification of BCL-XL and MCL-1 as key anti-apoptotic proteins in medulloblastoma that mediate distinct roles in chemotherapy resistance.

机构信息

Department of Physiology & Medical Physics, Royal College of Surgeons in Ireland, 31A York Street, Dublin, D02 YN77, Ireland.

National Children's Research Centre at the Children's Health Ireland at Crumlin, Dublin, D12 N512, Ireland.

出版信息

Cell Death Dis. 2023 Oct 28;14(10):705. doi: 10.1038/s41419-023-06231-y.

Abstract

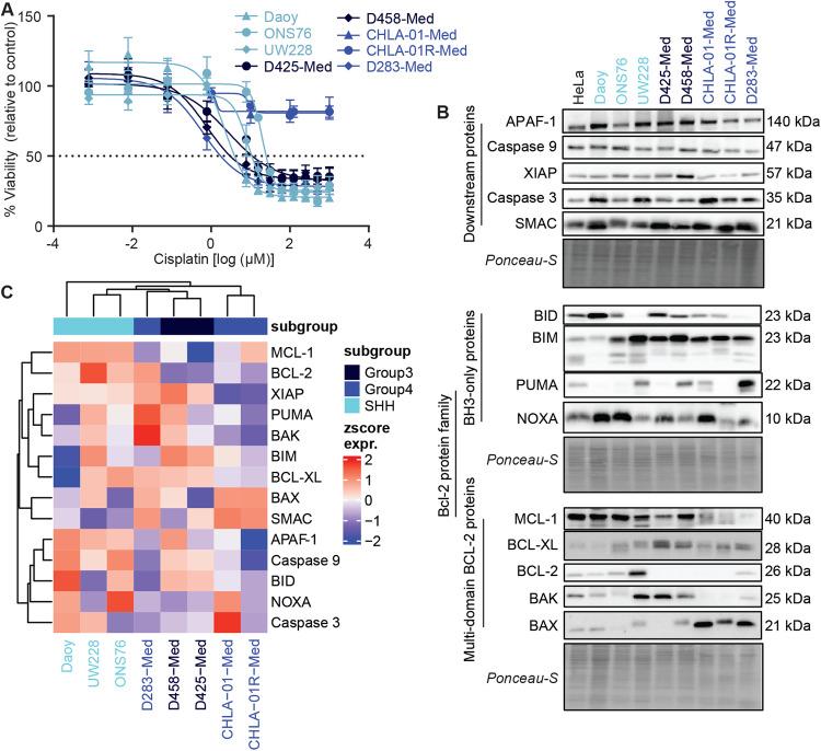
Medulloblastoma is the most common malignant paediatric brain tumour, representing 20% of all paediatric intercranial tumours. Current aggressive treatment protocols and the use of radiation therapy in particular are associated with high levels of toxicity and significant adverse effects, and long-term sequelae can be severe. Therefore, improving chemotherapy efficacy could reduce the current reliance on radiation therapy. Here, we demonstrated that systems-level analysis of basal apoptosis protein expression and their signalling interactions can differentiate between medulloblastoma cell lines that undergo apoptosis in response to chemotherapy, and those that do not. Combining computational predictions with experimental BH3 profiling, we identified a therapeutically-exploitable dependence of medulloblastoma cells on BCL-XL, and experimentally validated that BCL-XL targeting, and not targeting of BCL-2 or MCL-1, can potentiate cisplatin-induced cytotoxicity in medulloblastoma cell lines with low sensitivity to cisplatin treatment. Finally, we identified MCL-1 as an anti-apoptotic mediator whose targeting is required for BCL-XL inhibitor-induced apoptosis. Collectively, our study identifies that BCL-XL and MCL-1 are the key anti-apoptotic proteins in medulloblastoma, which mediate distinct protective roles. While BCL-XL has a first-line role in protecting cells from apoptosis basally, MCL-1 represents a second line of defence that compensates for BCL-XL upon its inhibition. We provide rationale for the further evaluation of BCL-XL and MCL-1 inhibitors in the treatment of medulloblastoma, and together with current efforts to improve the cancer-specificity of BCL-2 family inhibitors, these novel treatment strategies have the potential to improve the future clinical management of medulloblastoma.

摘要

髓母细胞瘤是最常见的儿童脑恶性肿瘤,占所有儿童颅内肿瘤的 20%。目前积极的治疗方案,特别是放射治疗,与高毒性和显著的不良反应有关,长期后果可能很严重。因此,提高化疗效果可以减少目前对放射治疗的依赖。在这里,我们证明了基础凋亡蛋白表达的系统水平分析及其信号相互作用可以区分对化疗产生凋亡反应的髓母细胞瘤细胞系和不产生凋亡反应的细胞系。我们将计算预测与实验 BH3 分析相结合,确定了髓母细胞瘤细胞对 BCL-XL 的治疗上可利用的依赖性,并通过实验验证了 BCL-XL 靶向治疗,而不是靶向 BCL-2 或 MCL-1,可增强对低顺铂敏感性的髓母细胞瘤细胞系中顺铂诱导的细胞毒性。最后,我们确定了 MCL-1 作为一种抗凋亡介质,其靶向作用是 BCL-XL 抑制剂诱导凋亡所必需的。总的来说,我们的研究表明 BCL-XL 和 MCL-1 是髓母细胞瘤中的关键抗凋亡蛋白,它们介导不同的保护作用。虽然 BCL-XL 在基础上对细胞免受凋亡有一线作用,但 MCL-1 代表了一种二线防御,在 BCL-XL 被抑制时,它可以补偿 BCL-XL。我们为进一步评估 BCL-XL 和 MCL-1 抑制剂在髓母细胞瘤治疗中的作用提供了依据,并且与目前提高 BCL-2 家族抑制剂特异性的努力相结合,这些新的治疗策略有可能改善髓母细胞瘤的未来临床管理。

https://cdn.ncbi.nlm.nih.gov/pmc/blobs/ff95/10613306/97eced849cf8/41419_2023_6231_Fig1_HTML.jpg

文献AI研究员

20分钟写一篇综述,助力文献阅读效率提升50倍。

立即体验

用中文搜PubMed

大模型驱动的PubMed中文搜索引擎

马上搜索

文档翻译

学术文献翻译模型,支持多种主流文档格式。

立即体验