Suppr超能文献

CD28/PD1 共表达:对外周血和肿瘤组织中 CD8 T 细胞的双重影响及其对 NSCLC 患者生存和 ICB 反应的意义。

CD28/PD1 co-expression: dual impact on CD8 T cells in peripheral blood and tumor tissue, and its significance in NSCLC patients' survival and ICB response.

机构信息

Tumor Immunology and Immunotherapy Unit, IRCCS-Regina Elena National Cancer Institute, Rome, Italy.

Department of Systems Medicine, University of Rome "Tor Vergata", Rome, Italy.

出版信息

J Exp Clin Cancer Res. 2023 Oct 28;42(1):287. doi: 10.1186/s13046-023-02846-3.

Abstract

BACKGROUND

Immune checkpoint blockade (ICB) has significantly prolonged survival of non-small cell lung cancer (NSCLC) patients, although most patients develop mechanisms of resistance. Recently single-cell RNA-sequencing (scRNA-Seq) revealed a huge T-cell phenotypic and (dys)functional state variability. Accordingly, T-cell exhaustion is recognized as a functional adaptation, with a dynamic progression from a long-lived "pre-exhausted stem-like progenitor" to a "terminally exhausted" state. In this scenario it is crucial to understand the complex interplay between co-stimulatory and inhibitory molecules in CD8 T-cell functionality.

METHODS

To gain a baseline landscape of the composition, functional states, and transcriptomic signatures predictive of prognosis, we analyzed CD8 T-cell subsets characterized by the presence/absence of PD1 and CD28 from periphery, adjacent non-tumor tissue and tumor site of a cohort of treatment-naïve NSCLC patients, by integrated multiparametric flow cytometry, targeted multi-omic scRNA-seq analyses, and computational pipelines.

RESULTS

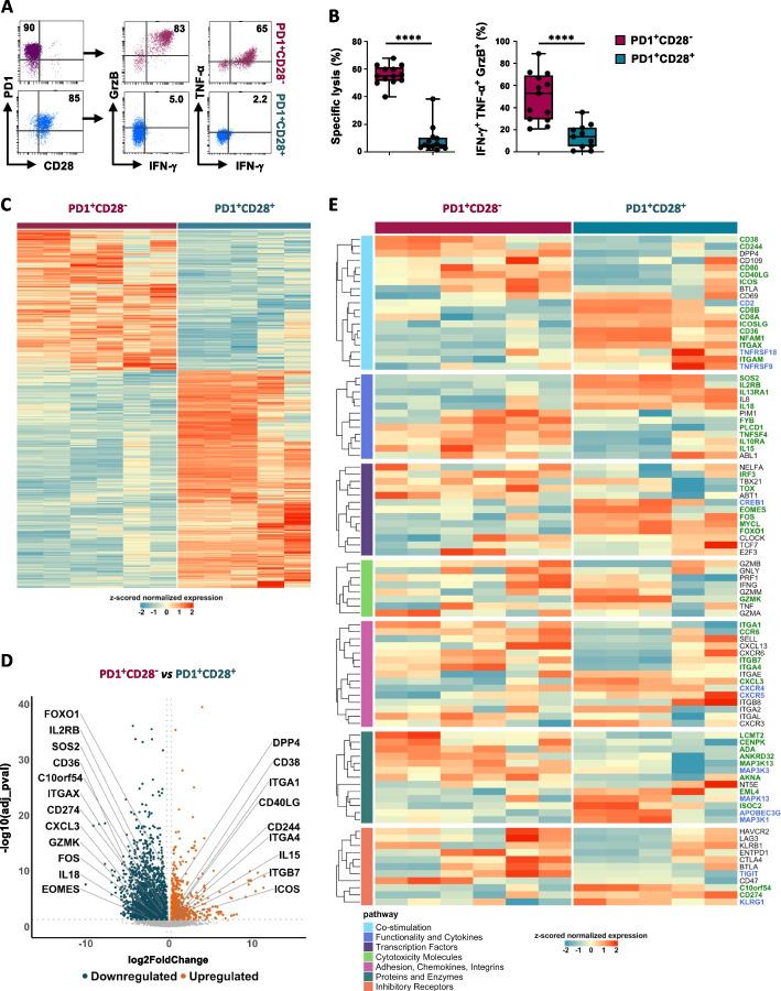
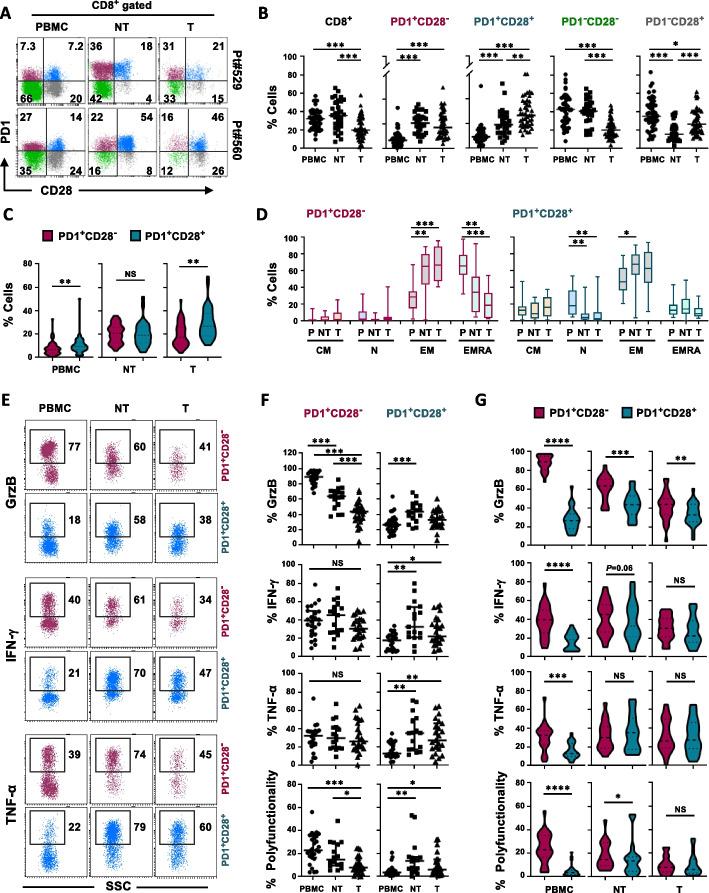
Despite the increased PD1 levels, an improved PD1CD28 T-cell polyfunctionality was observed with the transition from periphery to tumor site, associated with lack of TIGIT, TIM-3 and LAG-3, but not with Ag-experienced-marker CD11a. Differently from CD28 T cells, the increased PD1 levels in the tumor were associated with reduced functionality in PD1CD28 T cells. CD11a, although expressed only in a small fraction of this subset, still sustained its functionality. Absence of TIGIT, TIM-3 and CTLA-4, alone or combined, was beneficial to CD28 T cells. Notably, we observed distinct T phenotypes in the different districts, with CD28 T cells more capable of producing TGFβ in the periphery, potentially contributing to elevated CD103 levels. In contrast CD28 T mainly produced CXCL13 within the tumor. ScRNA-seq revealed 5 different clusters for each of the two subsets, with distinctive transcriptional profiles in the three districts. By interrogating the TCGA dataset of patients with lung adenocarcinoma (LUAD) and metastatic NSCLC treated with atezolizumab, we found signatures of heterogeneous T and "pre-exhausted" long-lived effector memory CD8 T cells associated with improved response to ICB only in the presence of CD28.

CONCLUSIONS

Our findings identify signatures able to stratify survival of LUAD patients and predict ICB response in advanced NSCLC. CD28 is advocated as a key determinant in the signatures identified, in both periphery and tumor site, thus likely providing feasible biomarkers of ICB response.

摘要

背景

免疫检查点阻断(ICB)显著延长了非小细胞肺癌(NSCLC)患者的生存时间,尽管大多数患者都产生了耐药机制。最近,单细胞 RNA 测序(scRNA-Seq)揭示了巨大的 T 细胞表型和(功能)失调状态的可变性。因此,T 细胞耗竭被认为是一种功能适应性,从长寿的“预耗竭干细胞样祖细胞”到“终末耗竭”状态。在这种情况下,了解 CD8 T 细胞功能中协同刺激和抑制分子的复杂相互作用至关重要。

方法

为了了解组成、功能状态和预测预后的转录组特征的基线情况,我们通过集成多参数流式细胞术、靶向多组学 scRNA-seq 分析和计算管道,分析了一组未经治疗的 NSCLC 患者外周血、相邻非肿瘤组织和肿瘤部位的 PD1 和 CD28 阳性/阴性 CD8 T 细胞亚群。

结果

尽管 PD1 水平增加,但从外周血到肿瘤部位的转移与 TIGIT、TIM-3 和 LAG-3 的缺失相关,而与 Ag 经验标志物 CD11a 无关,导致 PD1CD28 T 细胞的多功能性提高。与 CD28 T 细胞不同,肿瘤中 PD1 水平的增加与 PD1CD28 T 细胞功能的降低相关。CD11a 虽然仅在外周血的一小部分细胞中表达,但仍能维持其功能。TIGIT、TIM-3 和 CTLA-4 的缺失,单独或联合缺失,对 CD28 T 细胞有益。值得注意的是,我们在不同的区域观察到不同的 T 表型,CD28 T 细胞在外周血中更能产生 TGFβ,可能有助于升高 CD103 水平。相反,CD28 T 细胞主要在肿瘤内产生 CXCL13。scRNA-seq 揭示了两个亚群中的每一个都有 5 个不同的簇,在三个区域有独特的转录谱。通过分析接受 atezolizumab 治疗的肺腺癌(LUAD)和转移性 NSCLC 患者的 TCGA 数据集,我们发现了与 ICB 反应相关的异质性 T 细胞和“预耗竭”长寿效应记忆 CD8 T 细胞的特征,仅在存在 CD28 的情况下才与改善反应相关。

结论

我们的研究结果确定了能够对 LUAD 患者的生存进行分层并预测晚期 NSCLC 的 ICB 反应的特征。CD28 被认为是在周围和肿瘤部位确定的特征中的关键决定因素,因此可能为 ICB 反应提供可行的生物标志物。

https://cdn.ncbi.nlm.nih.gov/pmc/blobs/4123/10612243/bd6d13c7f711/13046_2023_2846_Fig1_HTML.jpg

文献AI研究员

20分钟写一篇综述,助力文献阅读效率提升50倍。

立即体验

用中文搜PubMed

大模型驱动的PubMed中文搜索引擎

马上搜索

文档翻译

学术文献翻译模型,支持多种主流文档格式。

立即体验